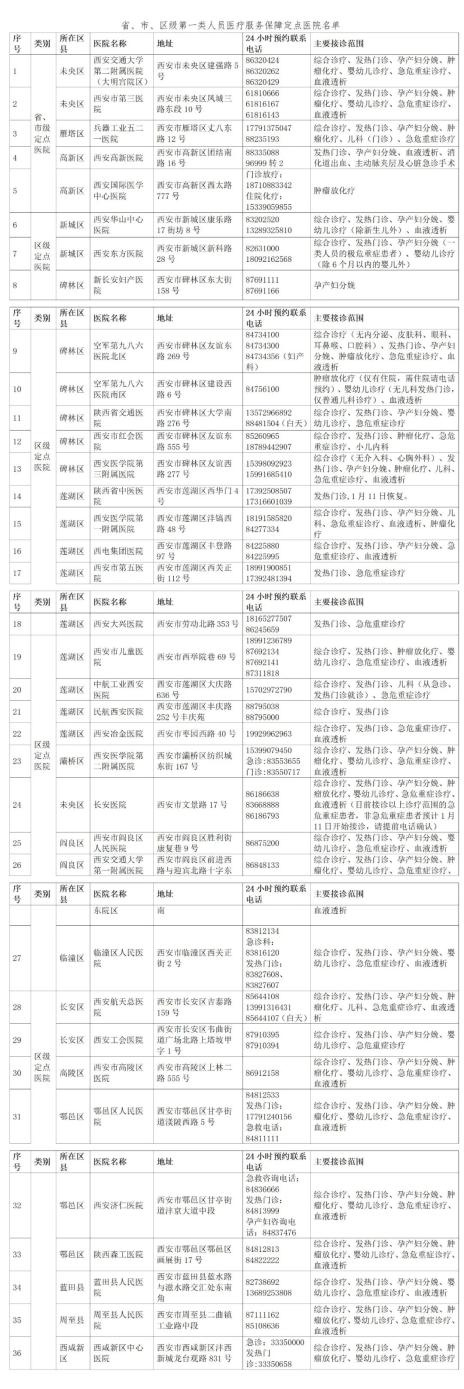
1月9日,记者从西安市疫情防控指挥部办公室获悉,为进一步满足西安市疫情防控期间第一类人员(封控区、管控区人员,集中隔离人员和其他健康码为黄码人员)就医需求,落细落实人民群众就医保障工作,在前期确定的21家省、市、区级医疗服务保障定点医院基础上,增加西安航天总医院等医院16家,同时能康中西医结合医院从即日起不再作为定点医院接诊第一类人员。本次调整后,第一类人员医疗服务保障定点医院总数为36家,具体名单见附件。第二类人员(除第一类人员以外的其他人员)到西安市辖区内正常开诊的医院就诊,具体开诊医院名单可到省、市卫生健康委官网查询。
省、市、区级第一类人员医疗服务保障
定点医院名单
(点击图片查看大图)

(来源:西安发布)
原标题:《最新!西安第一类人员医疗服务保障定点医院名单调整》