日前,中国民航局、国家发改委、交通运输部联合印发《“十四五”民用航空发展规划》。根据“十四五”时期民航发展预期指标,至2025年,我国民用运输机场数量将达到270个。
根据规划,2025年我国民用机场数量将达到770个,其中民用运输机场270个,运输机机场跑道数量达到305条。地市级行政中心1小时到运输机场的覆盖率将超过80%。

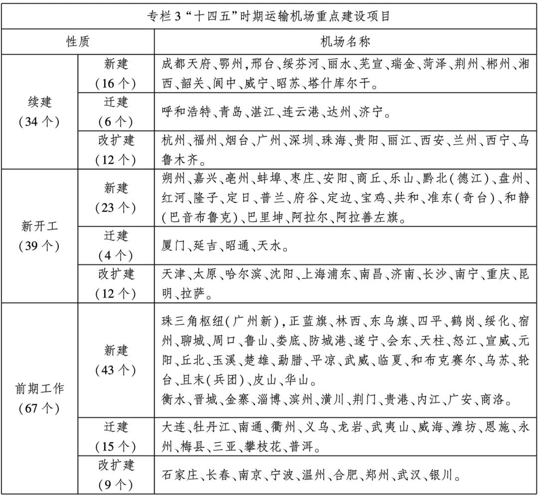
为了实现这一目标,十四五期间将加快机场基础设施建设,续建34个机场,新开工39个机场。

加快枢纽机场建设。 加快北京、上海、广州、成都、深圳、昆明、西安、重庆、乌鲁木齐、哈尔滨等国际航空枢纽建设,建成成都天府机场,规划建设珠三角枢纽(广州新)机场,推进天津、沈阳、济南、兰州、南宁、贵阳、拉萨等区域枢纽机场扩能改造,实施厦门、呼和浩特、大连、南通等机场迁建。 建成投用湖北鄂州专业性货运枢纽机场,优化完善北京、上海、广州、深圳和郑州等综合性枢纽机场货运设施。 研究提出由综合性枢纽机场和专业性货运枢纽机场共同组成的航空货运枢纽规划布局。
原标题:《2025年我国民用运输机场将达270个》