原创 邓铂鋆 底线思维
【文/观察者网专栏作者 邓铂鋆】
岁末年初,古都西安的新冠肺炎疫情牵动着大家的心。近日,多件非新冠病人遭遇“就医难”的消息出现在网络上。
这些病人由于身在疫情管控区域,外出就医往往要求助多个公共服务部门才能出行。当他们前往理应收治封控区、管控区域的普通群众的定点医院——“黄码医院”,又遇到医院临时抬高疫情防控“门槛”,即便按规定出具48小时内核酸阴性证明也无法就医,遭到多次推诿。
一位大学生网友自称,自己因发热辗转多家医院的发热门诊均遭拒绝,甚至站在某医院喊着“发热病人向前50米本院发热门诊就医”的大喇叭下面,被工作人员以“本院不开设发热门诊”为由推脱。更有甚者,网上出现了一位怀孕8个月的孕妇因为救治不及时不幸流产的消息。
种种消息,让我们仿佛回到了两年前的武汉,那个令人辛酸的除夕。国家卫健委高级别专家组成员、中国疾病预防控制中心流行病学前首席科学家曾光就表示,“西安疫情是武汉封城后最严重一回”。
事实上,与两年前的武汉不同,目前西安的医疗资源保障充沛。截至目前,陕西省共有4家定点医院投入新冠肺炎病人救治,包括西安市胸科医院、西安市人民医院航天院区两家市级医院。代表当地医疗乃至整个大西北地区医疗实力“第一梯队”的空军军医大学(原第四军医大学)西京医院、唐都医院,西安交通大学医学院第一、第二附属医院,陕西省各省属医院,目前尚未投入新冠肺炎病人救治,仅是派出相对员工总数较少的医务人员参与基层核酸采集及支援定点医院。可以说,西安医疗资源充足,远离当初发生在武汉的“医疗挤兑”。
那么,西安的医疗资源配置存在哪些问题呢?
应急预案:“纸面资源”难变现
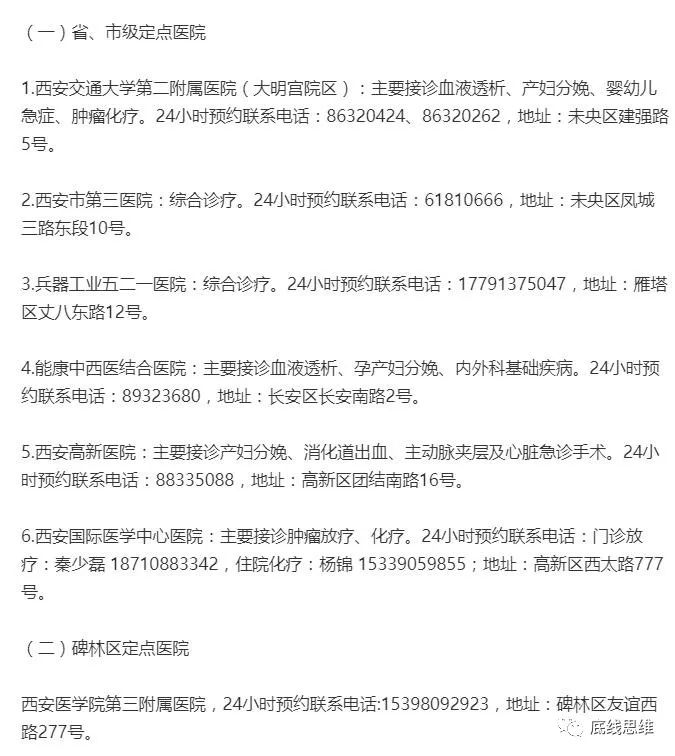
早在疫情之初,西安就罗列了2家“黄码医院”、三个“黄码病区”,用于收治来自封控区、管控区的群众常规诊疗需求。随后,又添加了多所水平较高的医疗机构,比如说在当地政商关系极佳的高新医院、国际医学中心。这是两家股份制医院,同属一个大股东,建筑风格好像长沙万家丽,从当地各公立医院挖了许多名医。


这些“黄码医院”可以满足包括血流透析、肿瘤放化疗在内的慢性病人,分娩及消化道出血、主动脉夹层与心脏外科急诊手术在内的紧急医疗需求。各家“黄码医院”看似实力雄厚,连复杂的心脏外科手术都能处置。
然而,在当地疫情最为严重、封控及管控区域最多的雁塔区,仅有一所定点医院。这是一家三级乙等医院,业务实力在西安数不上。病人跨区治疗,又面临院前急救及社区志愿服务人员不足等各种具体困难。这些纸面上的医疗资源对于封闭管控区的居民来说难以变现。
笔者联系了多位西安的医务人员朋友,力图还原怀孕八个月孕妇不幸流产事件的始末。据当地消息灵通人士透露,该名孕妇抵达接诊孕妇的“黄码医院”后,该院产科在没有取得孕妇的最新核酸检测结果的情况下,启动“绿色通道”优先收治。医务人员根据传染病三级防护标准“全副武装”为孕妇提供救治,为孕妇启用了专用的手术间和单人间病房。医务人员接诊之后迅速为孕妇安排了B超和胎心监测等处置,仅用了约半个小时,就把孕妇入了手术室抢救。
从这个过程来看,孕妇在见到产科大夫后很快就获得了治疗。然而,在此之前,由于当地院前急救缺位及定点医院相关信息披露不全,孕妇求助120派车送医均未能如愿,在就医过程中辗转的时间过长,“在不该耽误的环节耽误了大量时间,具体细节以官方调查结论为准。”

最新的消息是,陕西省卫健委已经将孕妇的遭遇定性为西安高新医院责任事故。已对相关责任人作出处理:总经理范郁会被停职,门诊部、医务部相关责任人被免职。西安市急救中心党总支副书记、主任李强,西安市卫生健康委主任刘顺智都给予了党内警告处分。
最可怕的医疗——由“理性经济人”把持
西安孕妇时间后,在社交媒体上有知名博主贴出据称是涉事医院医务人员的聊天记录。然而这一聊天记录却再次引发了笔者的焦虑。该聊天记录称,孕妇在“确认24小时核酸检测结果”和“填写流调表”耗费了一些时间。同时该“医务人员”表示贸然收治“黄码病人”会导致疫情在医院内传播扩散。

这也印证了西安当地一位朋友的解释:有的“黄码医院”拒诊黄码病人,主要原因可能是该院刚刚收治了确诊病人,需要对接诊医务人员进行密接筛查同时消毒行医场所。否则,贸然收治“黄码病人”反而会导致疫情扩散。在这一过程中,医院和社会公共服务体系存在严重的沟通问题。
当然,面对人命关天的事情,很多读者也很难接受这样的解释,笔者对此也不置可否。
作为一家定点医院,必须有完善的预案和训练,包括医务人员三级防护标准、防护物资及相关训练;专门为无核酸病人安排的缓冲病房、专用的CT等大型检查设备及专用手术室,合理设计病人在院内的活动路线并配备负压担架。定点医院应当有能力安全地收治无核酸阴性结果的“黄码病人”,医务人员应当熟知“黄码病人”的种种预案。否则医院在接收这类病人过程中就容易出现畏难情绪和推诿扯皮,贻误病情。
笔者需要指出的是,医疗机构是个庞大的组织,但凡这样的组织都可能成为官僚主义横行的温床。由于医学的复杂性及实践性,当前医学人才的培养仍然没有摆脱中世纪“学徒制”培养模式。同时,医院临床管理的内核都是建立在医疗体系内等级分明的授权体制上。这就导致医院内部“一级压一级”的氛围远甚于机关单位,比机关更容易滋生官僚主义。这一官僚主义在严重的时候可能凌驾于救死扶伤的职责使命。
去年这时候,美国、日本大量的民营医院出于趋利避害,在新冠疫情最严重的时候反而关门大吉,避免接诊新冠病人导致环境消杀、封闭管理、隔离医务人员等巨量成本。在我国,绝大多数医院都是自负盈亏的,同样存在这样的道德风险。笔者了解到,一些医院在接诊疑似病人过程中同样存在畏难情绪,只是表现得比较隐晦,主要是对防控措施层层加码。
比如说,C地出现两例确诊病人,A地新冠防控指挥小组要求C地来人必须实施“14+7”管理,集中隔离14天,居家健康管理7天,期间进行多次核酸检测。B医院做不到“打铁还需自身硬”,出于畏难情绪,对措施层层加码,即便是长期在A地居住的C地籍贯病人,也要在住院预约14+7=21天之后才能收入院。这一时间间隔完全没有意义。
如果那位C地籍贯的病人由于病情严重不能离院,那好,收治在急诊科留观室。医院各个病区里都有依规设置的、收治无核酸急诊病人或“黄码病人”的“缓冲病房”,有各种预案和明文规定。但是这个病人在有章可循的情况下,经过层层“请示汇报”,就放在留观室治疗。留观室人来人往,说实话发生疫情扩散的风险远大于单间收治的“缓冲病房”。但是经过层层“请示汇报”,捅出篓子的风险已经在官僚机器中摊薄了,最多处理几个临时工。
预案不预
孕妇惨剧发生后,1月5日,西安的朋友称自己居住的管控小区开始统计孕妇。然而,这一努力本应该在较早的时候进行。
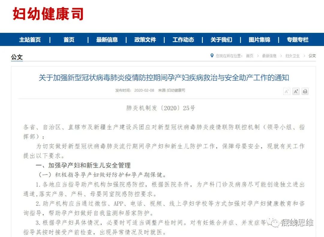
其实对于疫情期间,孕产妇看病、分娩怎么办?早在2020年2月8日,国务院就发出过相关通知,有一系列具体的要求。新冠两年,国内也陆续出现过大城市集中爆发疫情的情况,对于此类情况也早有案例在先。

2021年6月,广东省广州市也出现了一波影响范围较广的新冠肺炎疫情。疫情发生后,广州为管控区域内3215位孕产妇实施建档管理,其中有202人在管控期内安全分娩。同时保障的重点人群还有226位在册的透析患者,广州市在广钢新城医院、荔湾区人民医院鹤洞院区、省中医院芳村分院为他们提供专门的透析服务。这些重点人群和其他有就医需求的病人,往返医院时广州市都安排了专车接送。
2021年广州疫情期间,当地向疫情较为突出的荔湾区封闭管控区域抽调了420名医护人员充实社区工作人员队伍;选派市属三级医院270名医疗骨干驻点9个社区卫生服务中心。这800余人的医务人员队伍既负责病人的甄别,又负责居家隔离人员的日常管理,有效地保障了封闭管控居民的常见病及慢性病管理能够在社区完成。
广州市同时调派了250名省市医院专家进驻封闭管控区域内的二级医院。紧急改建荔湾区人民医院鹤洞院区发热门诊,配置移动车载CT。将广钢新城医院整体改建为非新冠肺炎患者定点收治医院,抽调重症、院感等7个医疗团队进驻。在18万人的荔湾区封闭管控区域,广州市增派了54名急诊人员加强院前急救力量(120队伍)。
从纸面上看,广州市为荔湾区封闭管控区域配置的医疗资源根本比不上西安,都是一些二级医院。然而广州市通过相对科学的资源分配,确保了封闭管控区域居民就医需求的“可及性”。虽然广州因为疫情迁延、部分核酸检测现场秩序问题及部分社区管控期间的保障问题被市民和网友不住吐槽,但是避免了社交媒体上出现比比皆是的居民就医难。
西安另一个引起坊间非议的话题就是“发热病人就诊难”。类似的问题,早在2020年1月末的武汉疫情期间就引人重视。当时,武汉市在1月23日启动7家新冠肺炎定点医院(主要是二级医院),关停了市内其他医院包括各知名大医院的发热门诊。这一举措本意是集中收治发热病人,对疑似病人进行有效隔绝,同时腾空存在环境污染风险的大型医院进行环境消杀。
然而,此举进一步加剧了病人的过度集中,导致群众“看病难”加剧。在中央督导组的领导下,《武汉市新型肺炎防控指挥部通告(第7号)》于2020年1月24日发布。“七号令”提出建立社区网络化管理措施,社区负责排查发热病,就近送社区医疗中心对病情进行筛选、分类。对于需要到发热门诊的病人,各区统一安排车辆送达指定发热门诊就诊,指定发热门诊不得以任何理由拒收病人;对于不需要到发热门诊就诊的病人,由各社区落实在家居家观察,社区负责做好市民居家观察服务工作。此举对武汉市医疗秩序恢复有着重要意义。
然而,武汉、广州等地的经验,并没有在西安很好地体现出来。
“平急结合”转化慢
2022年1月1日,根据国务院联防联控机制派陕西工作组和陕西省疫情防控指挥部指令,陕西省人民医院被确定为新冠肺炎定点收治医院。24小时内陕西省人民医院3000张病床完全腾空。

收治新冠肺炎这样的烈性传染病,对医院设施有着严格的要求。以住院病区为例,必须符合“三区两通道”格局。三区即清洁区、污染区和半污染区,两通道是指医务人员通道和病人通道。

在标准的传染病区,医务人员穿行在清洁区、半污染区、污染区之间,需要经过缓冲区,医务人员在缓冲区更换防护服和消毒。缓冲区就像太空员从宇宙飞船或空间站出舱活动时经过的气闸舱。通过这一功能划分可以避免无防护的易感人群及待班的医务人员感染。

广东省第二人民医院(广东省应急医院)应急备用病区设计示意图
根据武汉经验,综合性医院改建为新冠定点医院,即便医院在设计之初就考虑过“平战结合”、“平急结合”,部分建筑仍需要加设物理隔断,实现“三区两通道”格局。
以吸取了“非典”经验教训、于2009年落成的广东省第二人民医院(广东省应急医院)应急备用病区为例,该病区日常用于收治非感染病人,一旦暴发疫情可以迅速改造为传染病隔离病房。病房阳台打通即成为病人通道,原先的病房走廊用于半污染区医务人员通道;部分病房则可以改为过道间“缓冲区”。当然,这一设计在日常使用过程中的维护成本显然要高于普通病房楼。
此外,具备条件的医院还要调整中央空调系统,避免病毒扩散。新冠肺炎疫情暴发以来,随着人们对疫情防控的重视,很多传染病区都升级为“负压病房”。即通过中央空调系统的人工送风,实现污染区的大气压相对负压、清洁区相对正压,这样污染区的空气就不会流入清洁区,进一步避免病毒扩散。按照武汉速度,一家综合性医院改造为新冠肺炎定点医院,整个改造耗时通常不到一周。
根据2021年1月的新闻报道,当时西安全市确定了17个定点收治医院,符合“三区两通道”标准传染病房床位2900余张,用于收治新冠肺炎患者床位791张。各级定点医院均已储备不少于30天满负荷运转的防护物资。即便这些医疗资源并不是投入于新冠肺炎病人的收治,目前西安新冠肺炎救治力量也是充足的,这些医疗资源同样可以投入到“黄码医院”,收治管控区域内的普通病人。然而,这2900余张传染病房床位,并不是本轮西安疫情中唯一来得有些迟的纸面应急资源。
“疫情预案”的思考
事后,广州卫生系统的一位朋友和笔者分享了去年年中广州交锋德尔塔变异的经验,他也再三强调:“工作有许多不足,群众意见很大;官样文章难免拔高,分享的信息大家千万别泄露出去,我怕老百姓戳脊梁骨。”
广州方案不是“万金油”,借鉴需要因地制宜。比如说广州通过健康码等高科技手段和及时的核酸筛查,“围追堵截”重点人群,截断了传播链,这使得广州的管控区域范围较小,管控区域人数比西安低一个数量级,也让大量干部群众得以及时解除居家隔离投身到社区志愿服务中来。
从各地的经验看,社区人手充实,管控期间才能保证居民正常生活,确保管控效果。假如干部职工和社区居民不能及时投身到志愿服务中,问题可不在于小区居民缺馒头少蔬菜。甚至会出现吉林通化疫情期间,全市守着全国前列的制药基地,然而慢性病居民在家缺医少药的恶果。
另外,疫情防控过程中也必须考虑到各地经济实力的差距,这也是许多地区的“预案”缺少可执行性的原因。广州在对战德尔塔期间,不仅仅是管控区域物质供应充沛和海量志愿服务人员的人吃马嚼,还包括采取了门磁报警与体温贴等高科技手段减轻社区工作人员及医务人员工作压力。面对不断出现确诊病例的小区及隔离酒店(可能存在隐形传播漏洞),广州实施异地隔离,不惜租用高档酒店、度假村。
再比如上海的“精准防控”,不时让网络上的“云专家”们捏一把汗。然而上海从不进行全员核酸筛查的背后,是每周四百万份“应检尽检”及时掌握风险人群情况,功夫都下在了不为人知的角落。
还有一些地区反复因为管控人员的女性用品供应上热搜,无锡小城宜兴在不久之前的疫情中则有专人专责保障控区女性群众、女性医务人员及志愿者的卫生用品供应,在当地卫生干部口中这是理所当然应该做的。这也揭示了各类预案最重要的一点——不论是纸面演练还是小范围演练的时候多成功,在大范围演练的时候搞不到预想的经费,就是白搭。
最重要的是,作为一地主事者,时刻把百姓生命健康放在第一,才能避免预案不足时、预算不够时应对及时,而不是事后采取应急措施开通“绿色通道”,这个代价太大了。
原标题:《西安“就医难”:新冠两年,我们的经验是否经得住考验?》