各位注意啦!
2022年1月1日起
沈阳市城乡居民基本医疗保险缴费
有新变化!
沈阳市城乡居民基本医疗保险缴费人:
为创新服务举措,优化缴费模式,自2022年1月1日起,全市城乡居民基本医疗保险缴费方式进行优化升级,为缴费人提供“实体、网上、掌上、自助”多元化缴费渠道。现将我市城乡居民基本医疗保险缴费相关事项通告如下:
一、延长2022年城乡居民基本医疗保险参保缴费期限
为进一步做好2022年城乡居民基本医疗保险参保缴费工作,结合国家医疗保障信息平台上线、社保征管系统切换等实际情况,经市税务局、市医保局共同研究决定,将2022年城乡居民基本医疗保险参保缴费期限延长至2022年1月20日。在延长期限内参保缴费的,不设置待遇等待期,从2022年1月1日开始享受城乡居民基本医疗保险待遇,1月1日至参保缴费期间发生的医疗费用按相关政策规定办理。
二、优化升级后的城乡居民基本医疗保险缴费方式
为适应广大缴费人多样化的缴费需求,国家税务总局沈阳市税务局提供以下缴费方式,供缴费人任意选择使用:
(一)辽宁省税务局“掌上办”缴费渠道
辽宁省税务局“掌上办”缴费渠道于2022年1月1日0时起对外提供服务。
1.辽宁税务微信公众号微办税
2.辽宁移动办税APP
3.支付宝-国家税务总局辽宁省税务局小程序
(二)沈阳市税务局实体办税服务厅
沈阳市税务局各办税服务厅于2022年1月4日8:30对外提供缴费服务。
(三)政府政务服务平台
辽事通APP于2022年1月5日8:30对外提供缴费服务。
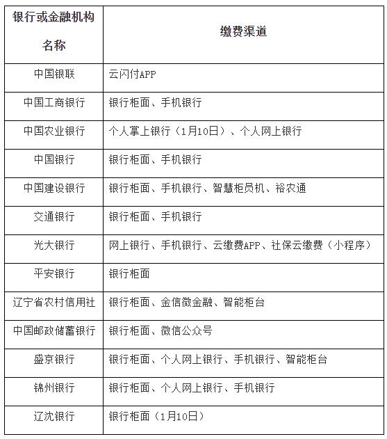
(四)各委托代征银行(金融机构)缴费渠道
除辽沈银行及中国农业银行个别业务外,全市各委托代征银行(金融机构)于2022年1月5日8:30对外提供缴费服务。

三、已缴费查询和票据证明开具
2022年1月1日起,已缴费信息可在辽宁税务微信公众号、辽宁移动办税APP、支付宝-辽宁省税务局小程序及税务大厅查询,并通过上述渠道取得缴费票据。
四、注意事项
(一)缴费人如通过网上、掌上等缴费渠道无法查询到应缴费信息,需先到居住地社区办理参保(港澳台居民和外籍人员需到医保中心窗口办理参保核定),参保业务办理完毕后再缴费;
(二)参保、缴费标准等具体经办事宜请详询各区、县(市)医保部门,缴费方式请详询各区、县(市)税务部门;
(三)如遇政策调整,按新政策执行。
特此通告。
国家税务总局沈阳市税务局
沈阳市医疗保障局
2022年1月4日
原标题:《最新通知!沈阳医保缴费有新变化!》