中国基金报记者 李智
翻倍股业绩突然“变脸”。1月5日,金山股份公告表示,因煤价大涨导致成本倒挂,预计2021年亏损最高超20亿元。此消息一出,7万股民坐不住了,“市值才50亿元,怎么一年就亏掉20亿?”
金山股份业绩“变脸”
2021年预亏最高超20亿元
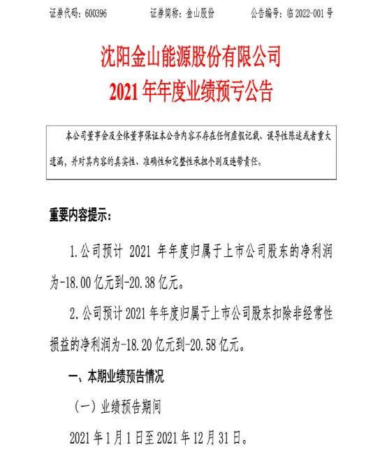
1月5日晚间,金山股份发布公告表示,经公司财务部门初步测算,预计2021年年度归属于上市公司股东的净利润为-18.00亿元到-20.38亿元,与上年同期(法定披露数据)相比,将减少金额约为18.82亿元到21.20亿元。

预计2021年年度归属于上市公司股东扣除非经常性损益的净利润约-18.20亿元到-20.58亿元,与上年同期(法定披露数据)相比,将减少金额约为17.74亿元到20.12亿元。
对于2021年度业绩预亏的主要原因,金山股份表示,这主要是受外部因素影响,本报告期公司煤价同比大幅度攀升,公司发电、供热成本出现倒挂。同时表示,本次业绩预告是公司财务部门基于自身专业判断进行的初步核算,尚未经注册会计师审计。公司不存在可能影响本次业绩预告准确性的重大不确定因素。
数据显示,金山股份2020年归属于上市公司股东的净利润为0.82亿元;归属于上市公司股东的扣除非经常性损益的净利润为-0.46亿元。每股收益0.0555元。

此外,金山股份前三季度的归母净利润亏损9.13亿元,这也就意味着,仅四季度三个月的时间,金山股份巨亏约10亿元。
对于前三季度业绩预亏的主要原因,金山股份解释称,一是受外部因素影响,本报告期公司煤价同比大幅度攀升;二是受煤价持续上涨、煤炭供应紧张影响,公司适时调整开机方式,发电量同比减少。
股民:市值50亿,一年竟亏20亿
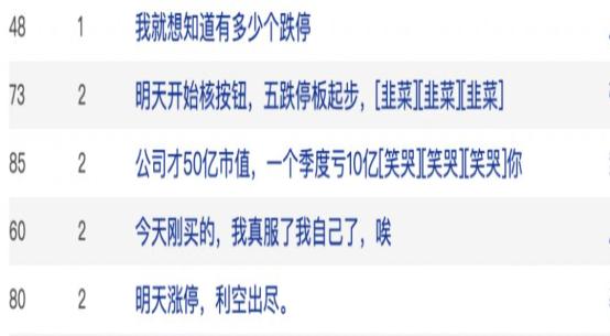
这突如其来的公告,7万股民坐不住了。有人表示:“市值才50亿元,竟然一年亏20亿,明天大面。”“亏损20亿,明天跌停。”“今天刚买的,服了。”



不过也有人表示,“亏损是意料之中的。”

截至三季度末,金山股份共有6.8万户股东。

金山股份曾连拉7涨停
值得注意的是,受电力板块的影响,金山股份在12月份曾经历一波快速猛涨,期间连拉7涨停,13个交易日股价大涨112%。不过,随后股价再度回落。截至1月5日收盘,该股报3.53元,总市值为51.99亿元。

接连上涨的股价,引来股东减持。12月16日,金山股份披露减持公告,辽宁能源投资(集团)有限责任公司计划六个月内时间减持不超过2900万股,占公司总股本的1.969%。
此前,金山股份多次发布异动公告表示,公司主营火力发电,火电装机占比91.57%,目前生产经营活动正常。经公司自查并向控股股东、实际控制人核实,不存在正在筹划涉及公司的重大资产重组、股份发行、收购、债务重组、业务重组、资产剥离、资产注入、股份回购、股权激励、破产重整、重大业务合作、引进战略投资者等重大事项。提示投资者注意投资风险。
动力煤供给紧缺或将逐步缓解
煤价未来仍有下降空间
据了解,金山股份是一家集火力发电、风力发电、供热、供汽、煤炭购销为一体的综合性区域基础能源公司。金山股份火力发电、供热业务的主要原材料为煤炭,公司火电机组通过燃料产生的高温、高压热能,首先通过机组将其转换为电量,然后再将热能用于工业生产或居民采暖;公司风力发电和光伏发电分别通过风力和太阳能等一次能源加工转换成电力产品并入电网。
其实,市场对金山股份全年业绩亏损情况早有预期。因煤价同比大幅度攀升,火电厂仍坚持亏钱发电,金山股份的发电、供热成本出现倒挂。与此同时,金山股份也成为这类企业的一个代表。
受印尼中断煤炭出口等消息的影响,近日火电相关个股表现欠佳。1月5日,涪陵电力跌停,粤电力A、上海电力、大唐发电等跌幅居前。

12月15日,国家统计局公布11月份能源生产情况。11月,原煤生产有所加快。随着增产保供政策持续推进,11月份,生产原煤3.7亿吨,同比增长4.6%,增速比上月加快0.6个百分点,比2019年同期增长6.1%,两年平均增长3.0%,日均产量1236万吨。进口煤炭3505万吨,同比增长198.1%。

电力生产增速继续回落。分品种看,11月份,火电由增转降,水电降幅收窄,核电增速放缓,风电、太阳能发电增速加快。
中信建投表示,近日国家统计局和能源局披露11月份我国发用电情况,11月火电出力显著减少,煤炭因保供政策产量持续提升。环比来看,11月火电增速环比下滑7.7个百分点,煤炭产量增速环比提升0.6个百分点,火电产量—煤炭产量剪刀差较前期情况已发生反转,煤炭增速持续高于火力发电增速。整体来看煤炭供给煤炭供需格局呈现明显好转,预期未来煤价仍有进一步下降的空间。
开源证券指出,发电业务或迎来曙光,煤炭业务潜力犹在。进入Q4以来,动力煤保供稳价政策不断发力,产地增量逐渐释放,电厂加大长协签订力度,动力煤供给紧缺或将逐步缓解。同时发改委加码动力煤限价,将显著缓解发电成本压力。
惠誉评级认为,由于电力需求猛增叠加国内煤产量吃紧,中国一度出现煤荒并引发供电中断;随着中国政府出台市场干预措施,为应对供电中断而启动的有序用电已自2021年11月初以来陆续取消。
编辑:舰长
版权声明
《中国基金报》对本平台所刊载的原创内容享有著作权,未经授权禁止转载,否则将追究法律责任。
授权转载合作联系人:于先生(电话:0755-82468670)
原标题:《突然爆雷!市值50亿,一年巨亏20亿!股民懵了》