“双减”政策实施后
江西省提出
允许中小学校在双休日及寒暑假期间
积极探索为学生提供形式多样的课后服务

新形势下
为深入治理教育
“违规收费、违规补课
违规订购或推销教辅材料(三违)”问题
近日
江西省教育厅印发
《关于建立全省中小学“三违”治理常态长效机制的工作意见(修订)》
《江西省教育“三违”问题处理细则(试行)》
要求各地各校从今年1月1日起
严肃查处中小学“三违”行为
(上下滑动查看更多)

























1
群众“三违”信访投诉在15日内反馈处理情况
据江西省教育厅办公室相关负责人介绍,这两个文件,各有侧重。前者侧重于规范和加强治理工作,对系统内教育行政部门和学校提出治理工作要求以及未达要求的问责措施,以压实治理责任、保证治理效能。
而后者则面向全社会,侧重于有了问题、有了信访之后怎么处理和处罚的具体要求。其中,在接到群众“三违”信访投诉反映后,省教育厅治理办应记录信息,并于15日内反馈处理情况。
“三违”信访问题调查核实后,对有“三违”行为的相关教育行政主管部门及相关人员,给予取消年度评优评先、行政处分等责任追究方式。对因“三违”问题被处理的教师,其所属教育主管部门还应将其作为负面清单上传到教师信用平台。
综合上述两个文件,江西省对中小学“违规补课”有了明确界定:“凡中小学校(含民办)开展学科类教学活动,在正常教学计划时间之外成班整建制上新课,都属于违规补课”。
违规补课的界定有如下标准,首先是明确了时间,即“正常教学计划时间之外”;其次是明确了内容,突出三个要素:“开展学科类教学活动”(不包括兴趣类、素质拓展类等非学科类教学活动),“上新课”(不包括复习、辅导等),“成班整建制”(即必须是整校、整年级、整班的补课行为,才能认定为违规);最后是明确了地点,无论校内校外,凡中小学校(含民办)突破了上述时间和三个要素,都属于违规。

2
校园、校舍不得出让给其他教育机构举办各类学科类培训
“双减”之后,江西省中小学校这些“可以干”。中小学校(含民办)要遵循“双减”政策要求,规范校内课后服务内容。学校可利用周一至周五的课后服务时间、双休日及寒暑假期间、初中学校工作日晚自习时间,对学习有困难的学生进行补习,但禁止上新课,为学有余力的学生拓展学习空间,并需经当地教育行政主管部门备案同意且通过网站或公众号予以公布。课后服务要严格遵照学生自愿原则,严格执行当地价格主管部门核定的收费标准。
同时江西对中小学校“不可以干的”也进行了明确,提出了“四个一律”的“禁令”:中小学校(含民办)或教师(含退休教师)在国家法定节假日、双休日及寒暑假期间务必做到“四个一律”,即:
一律不得违背学生自愿原则以任何形式强制或变相强制学生参加校内课后服务及假期托管服务;
一律不得在非正常教学时间组织学生成建制(整班、整年级)集体上新课;一律不得将校园、校舍出让给其他教育机构举办各类学科类培训;
一律不得组织、推荐和诱导学生参加校内外违规有偿补课(含校外培训机构或由其他教师、家长、家长委员会等组织的违规有偿补课)。

3
购买教辅材料坚持“一科一辅”和学生自愿的原则
此外,还对“违规收费”的项目和标准作出明确,江西省明确了公民办中小学收费项目和标准,即:中小学校(含民办)的收费项目为学费、住宿费、服务性收费和代收费。其中,公办义务教育不收取学杂费、教科书费和住宿费。公办普通高中阶段学费、住宿费标准按照省有关规定执行。公办中小学服务性收费和代收费按相关文件执行。
界定了“违规”的边际,也对应当禁止的“违规收费行为”进行了明确。严禁收取与招生入学挂钩的捐资助学款。校内学生宿舍和社会力量举办的校外学生公寓,均不得强制提供相关生活服务或将服务性收费与住宿费捆绑收取。学校向学生、学生家长收取服务性收费和代收费要坚持自愿和非营利原则,严禁强制服务或只收费不服务。
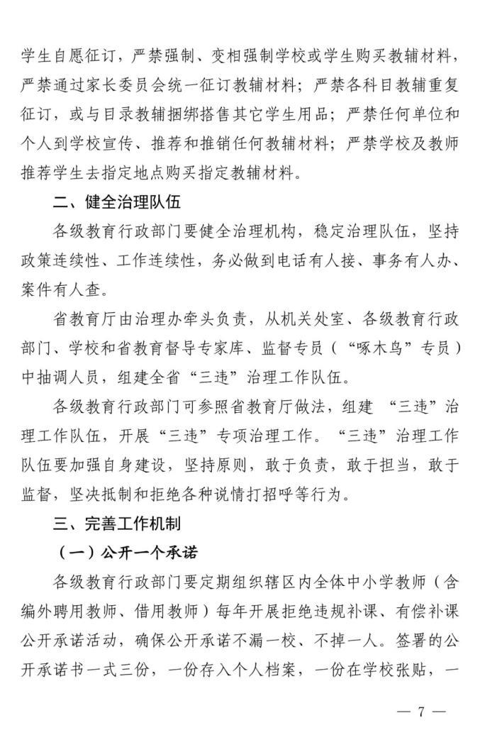
在“违规订购或推销教辅材料”的内容上,江西省要求严格执行国家相关部委对于中小学教辅材料管理的文件精神。坚持“一科一辅”和学生自愿的原则,只允许向学生推荐省市确定推荐目录中唯一一套教辅,由学生自愿征订。
教辅材料有“五个严禁”要求,即为严禁强制、变相强制学校或学生购买教辅材料;严禁通过家长委员会统一征订教辅材料;严禁各科目教辅重复征订,或与目录教辅捆绑搭售其他学生用品;严禁任何单位和个人到学校宣传、推荐和推销任何教辅材料;严禁学校及教师推荐学生去指定地点购买指定教辅材料。
原标题:《省教育厅最新发布!这个时间外上新课属违规补课!》