核心提示
加快菏兰高铁建设,谋划兰考经杞县、通许、尉氏至郑州南站高铁,强力推进区域内S312、郑开大道至兰考等高快速路网扩容改造提升,规划布局兰考通用机场,率先实现全域5G基站全覆盖……近日,河南省政府网站公布了《把兰考县纳入郑开同城化进程打造全国县域治理“三起来”样板总体方案》。
从郑汴一体化到郑开同城化,郑州、开封两座城市携手同心,深度对接,开启了一个融城、同城的新时代。如今,随着兰考“入圈”,郑开同城化迎来新机遇。未来,郑开同城化该往什么方向继续发力?郑州、开封在同城化的路上会带来什么惊喜?


同为华夏古都,同处中原腹地,同饮黄河水……一个是宋都,一个是商都,郑汴一体化实施10多年来,开封与郑州携手共进,深度对接,为两市的发展增添了活力,形成了融合发展的新格局。近年来,伴随郑州都市圈建设成为河南发展的热点,郑开同城化引发了社会各界对郑州、开封两座城市发展的密集关注。
省第十一次党代会报告指出,“加快郑州都市圈一体化发展,全面推进郑开同城化,并将兰考纳入郑开同城化进程”。此后,兰考“入圈”话题一直备受关注。
为啥要拉兰考“入圈”?当前,区域发展质量更多体现在城市群及都市圈的规模与水平上。无论是京津冀、长三角还是珠三角,均呈现资源要素不断聚集、发展质量越来越高的态势。兰考西距开封45公里,与郑州都市圈相邻,区位优势明显,一体化发展是基本趋势。将兰考纳入郑开同城化进程,是我省在尊重经济发展规律基础上的科学决策、主动作为。
近日,河南省政府网站公布了《把兰考县纳入郑开同城化进程打造全国县域治理“三起来”样板总体方案》(以下简称《方案》),为建设高水平社会主义现代化新兰考指明了方向,同时也为郑开同城化带来新机遇。


要实现这一蓝图,《方案》给出了路径:推动焦裕禄精神凝心铸魂、基础设施融网、产业体系融链、科创资源融汇、对外开放融势、公共服务融享、城乡关系融通、生态系统融合。为了让兰考“入圈”,真正实现“形神”同时相融,还需要体制机制创新。《方案》指出,要建立规划对接机制、创新利益分享机制、优化要素配置机制、完善资金筹措机制、健全协调商事机制,为蓝图变现实提供制度保障。
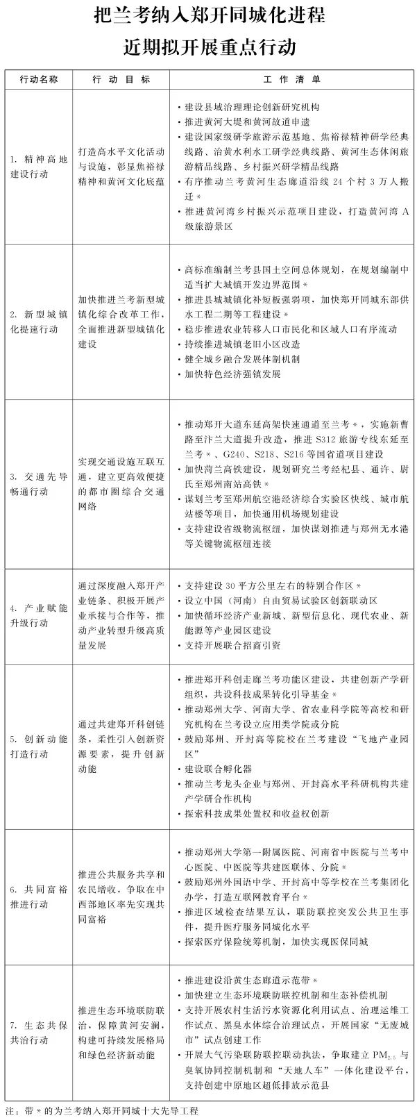
《方案》提出,河南省要构建把兰考纳入郑开同城化进程的 “一区一带两廊多点”总体格局。“一区”即郑开同城化东部示范区。包括兰考全域,将其与郑开同城化南部示范区、北部示范区一道,共同打造成为支撑引领郑开同城化的三大核心引擎片区。“一带”即黄河生态文旅带。依托横贯东西的黄河生态屏障,将郑开沿黄生态带向兰考段延伸,推动兰考与郑州、开封共同开展规划设计,统一标准体系,整合沿黄自然景观、文化遗产、生态资源,打造黄河流域生态保护和文旅深度融合发展新样板。“两廊”即北部科创走廊和南部产业走廊。北部科创走廊以郑开沿线的创新平台、企业、高等院校、科研院所等为依托,以郑开科学大道为东西主轴,推动兰考向西深度对接融入郑州、开封科技创新链条,积极承接郑开科研成果产业化转化,构建科研成果从平台到中试到工程化、产业化的完整创新链条,打造分工合理、协同联动的高能级创新走廊;南部产业走廊以夯实先进制造业基础、延伸高端服务业链条、推动优质产业资源集聚发展为目标,强化兰考和郑州、开封的优势产业协同、衔接互补、错位发展,引导技术、成果、人才、资金等经济要素自由流动,激活产业走廊发展新动能。“多点”即发挥兰考先进制造、节能环保、智慧家居、民族乐器、绿色食品、会展服务、研学旅行、现代农业等产业特色优势,培育形成多点发力、多业并举、多元融合的发展格局。
《方案》提出,要加快菏兰高铁建设,积极谋划兰考经杞县、通许、尉氏至郑州南站高铁,强力推进区域内S312、郑开大道至兰考等高快速路网扩容改造提升,规划布局兰考通用机场。同时,推行郑州、开封、兰考公共交通一卡互通、联网售票一网通。推动郑州和开封高校在兰考建设“飞地产业园区”。

兰考“入圈”郑开同城化,将给兰考以及开封、郑州带来哪些可喜变化?中原经济发展研究院院长、教授耿明斋是郑汴一体化的首倡者。1996年,在开封市委、市政府与河南大学举行的共建座谈会上,耿明斋提出,开封的发展不应独立于郑州之外,应尽量依托郑州的优势来发展。2003年,耿明斋组织中原城市群课题组研究中原城市群的建设,并于2004年4月发表了《关于建设中原城市群经济隆起带若干问题的思考》,提出以郑汴一体化为切入点,逐步推进中原城市群的一体化建设。在近两万字的文章里,他比较系统地提出了郑汴一体化的概念,引起社会尤其是媒体对这一问题的持续关注。
在耿明斋看来,把兰考纳入郑开同城化进程,对郑州、开封这两座城市以及兰考来说都有重大利好。这是因为,城市群或都市圈内成员可以因公共基础设施和公共服务体系共享而大幅度降低单位经济活动成本,更因为完善的功能和良好的居住环境与工作条件,有利于大规模吸引创新要素聚集,实现创新引领基础上的高质量发展。把兰考纳入郑开同城化进程有利于打造规模和功能都足够强大的中原城市群,有效支撑和引领中原崛起河南振兴。
10多年来,郑汴一体化开启了一个融城、同城的新时代。郑州、开封的同城融合之路,犹如春雨,润物细无声,为两市的发展增添了活力。随着郑开同城化进程持续加速,两市的经济社会快速发展。这其中,每个人都是受益者。
在开封和郑州,“双城族”像钟摆一样,在两座城市间摆动:平时在一座城市工作,节假日或下班后在另一座城市与家人相聚。随着郑开同城化的快速推进和交通的便利,郑汴两市的“双城族”越来越多。近年来,越来越多的两市市民突破城市界限,实现工作、生活、休闲、置业、消费的“同城化”,在两座城市间奏出悦耳的旋律。
“对于我来说,郑汴一体化的实施以及郑开同城化的加速推进,实现了工作和生活的双赢。”家住一大街附近的陈栋林,早已习惯了住在开封、工作在郑州的“双城”生活。作为郑州一家企业的主管,他每天往返于郑汴两地,乐此不疲。“来回都很方便,我很喜欢这种状态。”陈栋林说。
陈栋林的“方便”,正是得益于10多年来,郑州和开封两市全面贯彻落实省委、省政府郑汴一体化优先发展战略,两市“五同城一共享”基本实现,一体化综合交通网络框架和产业互补共赢发展格局基本形成,郑汴一体化区域整体呈现出要素聚集、内外联动、合作共赢、加速崛起的良好态势。现在的郑开两地市民,几乎都把这种“一家亲”的便捷当作生活的日常。郑州和开封,在历史上从来没有这么近过。
“郑开同城化,对于开封是历史性的发展机遇。开封可以享受到中心城市的政策支持,吸引要素流入的能力大大加强,比如招商引资、人才引进、人口流入等更为容易。郑开同城,对于开封市增加就业、改善民生、扩大开放、提升治理水平等都是实打实的利好。”市政协委员郭兴方说。
随着兰考的“入圈”,兰考以及周边县区的居民也将享受到这种红利。市政协委员王建松认为,从融城的角度来说,郑开同城化让郑州和开封不再是独立的两座城市,而是一个都市区,两座城形成了越来越近的生活圈。随着城铁、高铁的相继开通,“半小时经济圈”呼之欲出,城市间的交通逐渐变为城市内的“通勤交通”。“半小时经济圈”将会带来更多的选择、更大的机遇、更高的利润、更广阔的学习空间。郑州、开封两市的百姓对居住、工作、教育、娱乐等方面的选择将更加广泛,文化、休闲资源将在城市间实现共享。对生活在这里的居民来说,把兰考纳入郑开同城化进程,真正让交流变得低成本,尤其是心理上的低成本。郑州、开封两座城市在一起碰撞交流,带来了大城市那种思想经济方方面面的扩展和蜕变,这种蜕变是本质上发生的变化。

从郑汴一体化到郑开同城化,再到将兰考纳入郑开同城化进程,郑州与开封这两座城市的融合不断深入推进。
2021年的河南省《政府工作报告》明确提出,要推进郑开同城化发展率先突破,建设现代化郑州都市圈,探索设立郑开同城化示范区。在2021年3月举行的河南省政府新闻发布会上,曾提到将编制郑开同城化发展规划,设立郑开同城化示范区,在一体化发展体制机制方面先行先试。当年6月,省发改委发布的《2021年郑州都市圈一体化发展工作要点和重大项目》指出,将启动编制郑开同城化发展规划和同城化示范区国土空间规划,明确同城化发展的战略定位、发展目标、空间格局和重点任务,创新郑开同城化发展体制机制,支持郑州、开封探索建设同城化示范区。
近日,郑开同城化发展规划项目中标情况公布,广东省城乡规划设计研究院、海智诺维企业咨询有限公司、中国城市规划设计研究院、南京大学城市规划设计研究院4家单位中标,将协同编制第一阶段《郑开同城化发展规划》。据悉,此次广东省城乡规划设计研究院等4家单位将按照要求,围绕规划编制同绘、基础设施同联、产业发展同建、生态环境同保、公共服务同享等方面要求,编制《郑开同城化发展规划》。
对于宏图展开的郑开同城化,开封更是积极落实中央、省委决策部署,不等不靠,主动作为,积极谋划,多次与省有关部门以及郑州市沟通对接相关工作,凝聚合力高质量推进郑开同城化。
2021年,我市和郑州市进一步深入推进规划同城、交通同城、产业同城、生态同城、公共服务同城等,两地群众享受着日渐便利的同城生活。我市加快推进体制机制层面的创新和各种要素高效配置,探索建设郑开同城化先行试验区,强化顶层设计、分工合作、错位发展,以民生领域为突破口,加速建设郑开公共服务同城。
2021年,经过不懈努力,我市社保卡实现郑开公共交通“同城应用”, 市民可直接持第三代社保卡搭乘郑州、开封的城市公交及地铁。这是我市支持黄河流域城市高质量发展、凝聚合力高质量推进郑开同城化的有效举措。下一步,我市将联合郑州市,以社保卡为载体持续开展公共交通出行以及文化旅游领域的系列优惠补贴活动,促进社保卡郑开“同城应用”向“同城待遇”转变。
与此同时,郑开城际铁路开启高密度公交化运营模式,两地日开行公交化列车27.5对。为满足城际旅客快速进出站的需求,郑州东站在一层出站口设置可反向上站台的城际公交化快速进站通道;新郑机场站等车站进站口设置城际旅客专用通道,实现城际旅客与高铁旅客分口进站。同时,固定郑州东站的18号、19号站台,新郑机场站的1号、3号站台等作为城际铁路列车专用候乘站台,可有效节省旅客进出站时间。城际铁路公交化列车还将购票、实名核验、进站检票三个环节合并为12306手机App扫码进站一个动作,充分满足乘车需求。
在郑开快速通道建设方面,我市积极与郑州市发改、住建等相关部门进行对接,项目正稳步推进。围绕郑开科创走廊,我市高标准谋划开封市大学科技园项目,建成后可成为郑开科创走廊东部重要支撑。我市着力推进郑开沿黄生态廊道建设,不仅完成了沿黄大堤两侧生态整治,还统筹推进滩区迁建、乡村振兴示范区建设、南北堤乡村振兴示范村建设、S312两侧景观提升等工作,与郑州沿黄文化旅游资源形成联动。
2021年,河南自贸试验区开封片区紧扣产业发展,力促改革创新提质增效、项目落地生根,为高质量发展夯实了根基。截至2021年年底,开封片区已入驻企业6934家,是挂牌前的38.5倍,累计注册资本1079.2亿元,累计入驻益海嘉里、丰树物流、桃李面包等70余家500强企业、上市公司及行业领军企业,外资企业31家。随着郑开同城化迈向更高阶段,人口流动性逐渐加强,随之而来的跨区域政务服务给群众和企业增加了烦恼。为降低群众和企业跨区域办事的时间和经济成本,我市正在积极推动政务服务“郑开同城”通办。目前,我市签署了自贸试验区郑开片区通办授权协议,实现255项涉企审批服务事项跨片区通办,实现郑开两地企业和群众办事“就近办理、一次办成”。对此,商务部给予充分肯定,并通过专报的形式介绍了经验做法。
为更好地惠及郑州、开封两地居民,总投资近35亿元的郑开同城东部供水工程可研报告得到省发改委正式批复,二水厂支管线工程已进场施工,标志着工程驶入建设实施的“快车道”。
经过多年的探索与建设,两市百姓同城生活的梦想变成了现实,两市产业融合发展的蓝图变成了实景。郑开同城化发展,大有文章可做。
开报集团全媒体记者:康冀楠
图片均为资料图
编辑:程欣鑫
审核:刘陆军
值班编委:蔡小俊:,。视频小程序赞,轻点两下取消赞在看,轻点两下取消在看
原标题:《郑开同城,提档加速正当时》