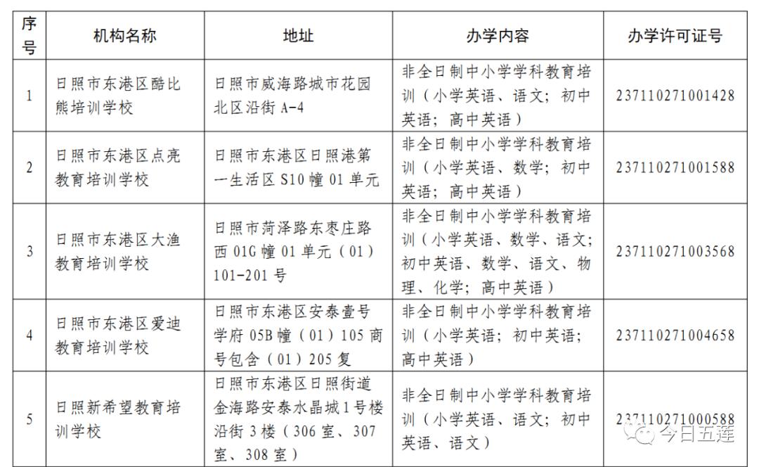
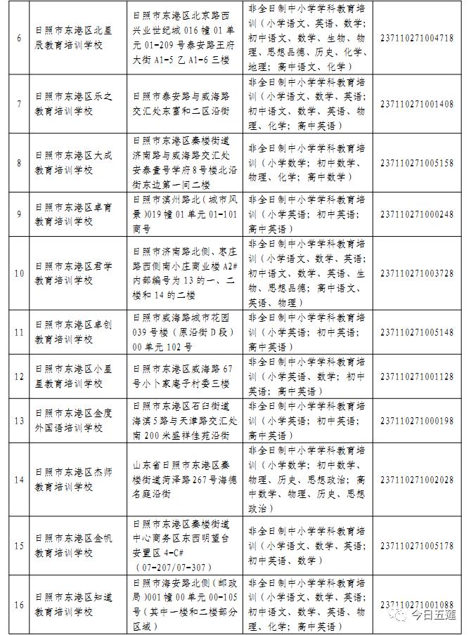
2021年12月31日,日照市教育局公布学科类校外培训机构“白名单”。全市共有32家学科类校外培训机构完成重新审核登记工作,确定为“白名单”。
日照市学科类校外培训机构“白名单”
(截至2021年12月31日)
根据《中共中央办公厅国务院办公厅印发
<关于进一步减轻义务教育阶段学生作业负担和校外培训负担的意见>的通知》(中办发〔2021〕40号)《教育部办公厅等三部门关于将面向义务教育阶段学生的学科类校外培训机构统一登记为非营利性机构的通知》(教监管厅〔2021〕1号)等文件规定,全市共有32家学科类校外培训机构完成重新审核登记工作,确定为“白名单”,现面向社会公布。关于进一步减轻义务教育阶段学生作业负担和校外培训负担的意见>日照市教育局
2021年12月31日



关于拒绝参加校外违规培训的倡议书
全市广大中小学生及家长朋友:
自2021年7月中央做出“双减”决策部署以来,在广大学生及家长的支持配合下,全市上下同向发力,共同推动“双减”政策落地落实,关停取缔一批无证无照、证照不全的非法培训机构,大幅度压减学科类校外培训机构,严控校外培训时间,出台学科类培训政府指导价,加强校外培训机构收费监管,坚决查处隐形变异校外违规培训行为,取得了阶段性成效。
为进一步巩固深化我市校外培训治理成果,有效减轻学生校外培训负担和家长经济负担,构建教育良好生态,我们在此倡议:
一、树立科学正确的教育观。相较于学业成绩、专业技能,家长更应关注孩子的身心健康,注重孩子素质提升和全面发展。请广大家长朋友积极拥护“双减”政策,树立科学的教育观念和合理的教育预期,遵循教育规律和儿童少年成长规律,尊重孩子个性差异和禀赋特质,尊重孩子兴趣爱好,关注孩子精神需求,多抽出时间陪伴孩子,多带孩子参加社会实践和动手能力训练,促进孩子身心健康成长。要理性看待校外培训作用,不盲目攀比跟风参加校外培训,尽量不安排孩子参加各种形式的学科类培训,不给孩子增加无谓额外课业负担。
二、谨慎选择合法培训机构。若确有参加校外培训需求,要多与孩子沟通,听取孩子意见,从孩子兴趣爱好、个性发展出发,选择有利于孩子全面发展、健康成长的培训培训项目。选择培训机构时,家长要注意查看办学场所内悬挂的营业执照(或民办非企业单位登记证)、办学许可证等资质信息,选择合法合规的培训机构报名。建议家长报班前,实地考察机构环境,关注授课氛围、查看教师资格证信息,还可现场询问学员感受后再报名。同时,也要注意查看培训机构的疫情防控措施、消防配置等,以便报名后孩子能安全安心上课。
三、自觉抵制各种违规培训。不安排孩子参加无办学许可证的非法校外培训机构举办的培训,不接受校外培训机构实施的“超纲教学”“提前教学”“强化应试”等违规教学活动,不参加在职教师组织的有偿补课,不参加以“家政服务”“住家教师”“众筹私教”“一对一”“一对多”等名义举办的隐形变异培训和“地下”违规培训,不在学校正常教学活动时间参加校外培训,不在国家法定节假日、休息日、寒暑假期参加学科类校外培训,不参加结束时间晚于20:30的线下学科类培训,以保障孩子合法权益。
四、拒绝缴纳长期培训费用。按照国家相关规定,面向中小学生的培训机构不得一次性收取或以充值、次卡等形式变相收取时间跨度超过3个月或60课时的费用。家长咨询报名时,务必要保持理性,不要被培训机构的各种优惠承诺诱导,一次性支付大额费用。同时,要与培训机构签订《中小学生校外培训服务合同(示范文本)》(2021年修订版),且缴费时间不早于新课开始前1个月或剩余20课时,索取与培训机构名称一致的合法票据,并妥善保管,以备维权。
五、主动举报违法违规行为。目前,全市各级教育部门及有关部门正加大力度推进校外培训行为治理工作。各位家长朋友如发现无办学许可证或者超许可范围开展校外培训的“黑机构”,或以其它形式开展的隐形变异培训和“地下”违规培训行为,以及在职教师到校外培训机构兼职任教、开展有偿家教、从事或变相从事介绍诱导或逼迫学生参加校外培训等行为,请积极向我们或其他有关部门举报,我们对举报者信息和举报内容严格保密。凡经核实的举报信息,我们将依法依规予以严肃查处。
教育是一项静待花开的事业,拔苗助长结果只会适得其反。让我们家校携手,合理安排孩子课余时间,共同净化教育生态,还孩子一段健康、快乐、幸福的成长时光,让孩子在梦想的天空中飞得更高、更远!
值此新年,祝全市广大中小学生健康快乐、全面发展、茁壮成长!祝所有的家庭新年快乐、万事如意!
日照市教育局
2022年1月1日
“掌上五莲视频号”上新啦!
扫描二维码下载美丽五莲客户端
及时关注五莲大小事

来源:日照教育发布
编辑:宋瑞海 责编:韩丽莉 审核:马彦伟
今日五莲新闻热线 :0633-2936985:,。视频小程序赞,轻点两下取消赞在看,轻点两下取消在看
原标题:《白名单!五莲这些校外培训机构被确定!》