以下文章来源于股市荀策 ,作者海通策略
股市荀策.
海内外股市策略研究


图源:图虫创意
核心结论:①政策面:“稳增长”信号明确,后续政策力度有望不断加强。②基本面:预计22年GDP同比5%~5.5%,A股ROE高点在22Q1。③流动性:资产配置向权益迁移的长期趋势不变,22年股市资金供求偏平衡。④美联储加息:有可能22Q2开始,届时中美国债利率有上行压力。⑤风格:22年价值、大盘略占优,沪深300强于中证500。⑥硬科技:22年利润增速绝对值高但相比21年回落,估值消化契机是市场调整。⑦消费:当前估值中等偏高、业绩增速回落,大机会还需要等待。⑧看好一季度行情,配置上偏均衡,如低估的金融地产、高景气的硬科技、跟随反弹的消费。
开门七问
对人生而言,开门七件事少不了,即柴、米、油、盐、酱、醋、茶。对股市而言,值此开年之际,投资者也有很多疑惑亟待解决,我们将其总结为开门七问,在此将就这些问题进行展开分析。
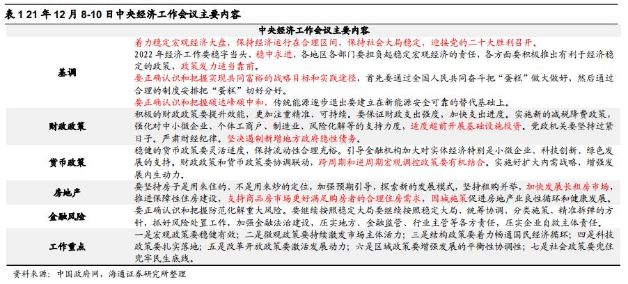
问题1:政策力度强不强?
“稳增长”信号明确,后续政策力度有望不断加强。目前经济下行压力加大基本已经成为共识,政策拐点也出现了,但是部分投资者仍然担心后续政策力度不够。12月8日至10日的中央经济工作会议提出我国经济发展面临需求收缩、供给冲击、预期转弱三重压力。经济下行压力加大背景下,“稳”是2021年中央经济工作会议最为突出的关键词,会议新闻稿中出现了25个“稳”字,提出2022年经济工作要“稳字当头”、“稳中求进”。2021年下半年以来宏观政策转向宽松的基调在本次中央经济工作会议得到延续,并且会议重提“逆周期”表述,强调“财政政策和货币政策要协调联动,跨周期和逆周期宏观调控政策要有机结”。在“稳”的大基调下,会议提出各地区各部门要担负起稳定宏观经济的责任,各方面要积极推出有利于经济稳定的政策,政策发力适当靠前。在这样背景下,我们认为货币政策、财政政策和房地产政策均有望放松。货币政策方面,2021年12月20日一年期LPR利率下调5BP,未来还有望进一步放松。财政政策方面,据新华社报道,财政部副部长许宏才12月16日在国务院政策例行吹风会上透露,近期财政部已向各地提前下达了2022年新增专项债务限额1.46万亿元。根据海通宏观团队预测,2022年基建投资增速将达到6%,其中投向广义新基建的比重或提升到18%左右(过去两年均在16%左右)。房地产政策方面,我们预计房地产政策端会渐进式进行调整,减小房地产市场的下行压力。回顾2008年全球金融危机至今,我国先后共推出四轮稳增长的逆周期政策,包括08/11-09/08、11/12-12/12、14/04-15/01、18/12-19/04,在政策宽松的早期,市场还有所犹疑,但是随着更有力的稳增长政策出台、政策效果逐渐显现的时候,市场均有不错的表现。


问题2:基本面会失速吗?
预计22年GDP同比5%~5.5%,A股ROE高点在22Q1。虽有前文提到稳增长政策逐步发力对冲经济下行压力,但是投资者仍担心2022年经济将失速,基本面会非常差。从宏观经济增长看,我们认为2022年实际GDP增速大致在5%~5.5%之间,而2020-2021年两年年化增速为5%。从微观A股盈利看,结合自上而下和自下而上方法,我们预计2022年A股净利润同比为5%,剔除金融净利同比为3%,详见《盈利:大盘和中下游较优——2022年A股展望系列2-20211217》。730政治局会议之后国内政策开始微调,目前政策逐渐从宽货币走向宽信用,按照历史经验,预计这次ROE回升预计可以持续7个季度,预计将持续至2022年一季度,达到10.2%左右。往后看,2022年二季度后A股ROE大概率开始步入下行周期,这是因为历史经验显示通胀后期A股ROE将逐步恶化。这轮通胀周期中,CPI同比低点是20年11月-0.5%,PPI同比低点是20年6月-3.7%,截止21年11月两者分别上行了12、18个月。站在当前时点,我们认为通胀将继续上行,这是源于2022年国内猪价上行周期将至,有助推升CPI,国外美欧经济复苏将带来输入性通胀,有助推升PPI。按照历史经验,每轮通胀周期持续2~2.5年,预计2022年一季度后,这轮通胀周期将步入后期,届时A股ROE下行压力加大。

问题3:流动性如何?
资产配置向权益迁移的长期趋势不变,22年股市资金供求偏平衡。最近三年以来资金持续流入股市,大家已经慢慢习惯了资金从房市向股市迁移,那么明年这种迁移趋势会继续吗?到底有多少资金流入股市呢?这也是大家关心的一个重要话题。在《股市资金供求偏平衡——2022年A股展望系列6-20211231》中,我们提到从长期维度看过去长久以来我国居民的资产配置结构明显重房产轻权益。对比各国居民的资产配置情况,2019年我国居民的权益类(股票、基金等)资产配置比例仅为2%,远低于美国的34%、德国的12%、日本的9%。长期看,我国居民资产配置有望趋势性地从房市转移至股市,核心原因是:一是我国主导产业正从过去的以地产为主转向以科技服务业为主,二是我国人口平均年龄从2000年的31岁升至2020年的38.8岁,居民对地产的刚需配置力度将趋势性下降。但是,短期而言,资金入市节奏与市场行情有关,历史经验显示牛市资金净流入,熊市资金净流出,震荡市紧平衡。对于22年的A股,我们认为首先岁末年初的跨年行情值得期待,但从全年的视角来看,A股在经历19-21年三年上涨后或将在22年迎来阶段性的休整,背后是通胀高位和盈利周期性回落的双重扰动。从而,我们认为2022年的资金面可以参考A股历史上的震荡行情,我们预计22年全年流入幅度相较21年或将大幅放缓,整体上资金流入流出项偏平衡,具体测算数据如下。

问题4:美联储加息对A股有何影响?
美联储有可能22Q2开始加息,届时中美国债利率有上行压力。目前市场上有投资者对2022年美联储加息会如何影响A股较为关注,我们可以借鉴历史来进行分析。首先关于美联储加息的时点,2021年12月美联储议息会议决定加快Taper,幅度是之前的两倍,按此推算2022年3月将结束Taper,同时美联储点阵图显示2022年预计加息三次。根据Bloomberg数据,目前市场预期今年5月之后美联储加息概率较大,我们认为二季度就需要警惕美联储加息。根据IMF预测,2022年全球GDP同比增速有望达4.9%,其中美国将达5.2%,全球经济复苏将推动国际定价的大宗商品价格上行,进而推升全球通胀预期,届时美联储可能会收紧货币政策,这将可能对A股造成冲击。历史规律显示,美联储加息初期A股往往会下跌,这是因为随着美联储开始加息,美国十年期国债利率中枢大概率上移,在全球经济同步性提升的背景下,我国国债利率也难以下行,从而制约A股估值。此外,美联储加息往往也会推升美元,进而导致全球资金流出新兴市场,新兴市场股市跑输发达市场股市。


问题5:市场哪种风格会占优?
22年价值、大盘略占优,沪深300强于中证500。2021年从指数层面看小市值占优,中证500表现好于沪深300,那么2022年市场哪一类风格会占优?我们在《风格:大盘与价值略优——2022年A股展望系列1-20211210》中分析过,风格变迁的背后是盈利相对趋势的变化。从历史上看,沪深300/中证500与沪深300-中证500 ROE差值、归母净利润累计同比差值走势较为一致,2021年中证500之所以占优也是因为沪深300-中证500 ROE差值下滑,即中证500相对盈利更强。此外,市场环境也是影响风格的重要因素,牛市阶段通常是成长与小盘占优,熊市阶段通常是价值与大盘占优,震荡市风格特征不明显。2021年依然处于牛市中,所以小盘风格表现更好。展望2022年,从盈利看,我们预计全年沪深300归母净利润同比为7%,中证500为2%;从市场环境看,我们认为A股在通胀高位和盈利周期性回落的双重扰动下或将迎来阶段性的修整。因此,在业绩相对占优且市场可能调整的情况下,2022年沪深300有望略优于中证500。


问题6:硬科技能否继续领涨?
22年利润增速绝对值高但相比21年回落,估值消化契机是市场调整。2021年新能源车、光伏风电和半导体等硬科技板块表现亮眼,以公募基金为代表的机构配置比例较高,投资者关心2022年硬科技板块涨幅是否能够依然居前。对此我们从盈利和估值的匹配度来分析,首先硬科技板块的盈利增速确实要高于全A,根据Wind一致预期,21Q3/21E/22E新能源车产业链的归母净利润累计同比为83.1%/105.0%/ 42.5%,光伏风电产业链为54.1%/69.1%/35.5%,半导体产业链为67.5%/65.7%/28.5%,明显高于全部A股的25%/30%/5%。但是从趋势上看,硬科技板块的盈利增速在下滑,同时估值已经处于历史较高水平,截至2021/12/31新能源车产业链PE(TTM,下同)/13年以来自下而上分位数为48.9倍/92.8%,光伏风电产业链为48.5倍/70.3%,半导体产业链为35.7倍/65.2%。2022年硬科技板块的表现依赖于市场环境的变化,对此我们在《借鉴智能手机看新能源车产业演变-20210906》中指出过,2021年新能源车产业链类似2010年苹果产业链,高景气支撑高估值,但2011年苹果指数盈利有所下滑,随着市场整体调整苹果指数也同步消化估值。因此,我们认为新能源车等硬科技板块也会经历估值消化的阶段,但需要等市场环境改变,今年一季度市场有望延续上升趋势,未来市场如果出现调整则需要警惕这种情况的发生。


问题7:消费股值得配置吗?
当前估值中等偏高、业绩增速回落,大机会还需要等待。消费股曾经是公募基金的心头好,是2019年和2020年配置比例最高的板块,然而最近一年大消费走势较弱,近期以白酒为代表的消费股迎来一波反弹,那么消费股是否出现了配置价值呢?整体上,我们认为目前消费股估值处于历史中等偏高水平,同时2022年业绩增速偏低,整体机会还需要耐心等待。从估值看,2021年初白酒PE(TTM,整体法,下同)最高达到71倍,此后估值不断下移,截止2021/12/31,白酒PE为47.9倍,处于2005年以来估值从低到高的85%分位,2021年初食品PE最高达到67倍,此后估值逐步回落,目前食品PE为44.6倍,处于2005年以来估值从低到高的72%分位,2021年初医药PE最高达到85倍,此后估值不断回调,目前医药PE为46.2倍,处于2005年以来估值从低到高的69%分位,整体上,消费股估值处于历史中等偏高水平。从业绩看,历史经验显示国内经济企稳回升增长后,消费数据才会好转,前文我们提到2022年经济下行压力较大,所以消费股短期业绩难见较大改善。具体而言:21Q3白酒净利润累计同比为19%,行业分析师预测2022年净利同比增速为15%,医药为29%、5%。可见,目前大消费板块估值并不便宜,结合2022年业绩增速偏低,我们认为全年消费股行情以震荡为主。

看好一季度行情。我们早在去年11月中旬就提出躁动行情有望提前展开并且可能会跨年,目前来看市场整体走势符合我们的判断,过去两个月尽管指数涨幅目前并不猛烈,但市场的底部已在慢慢抬高,我们认为今年一季度将会延续上涨趋势,具体有三大原因:一是730政治局会议后宽信用政策效果正在显现,居民房贷以及地方政府专项债近期均开始改善。12月8日至10日中央经济工作会议在北京举行,会议要求,2022年经济工作要稳字当头、稳中求进,各地区各部门要担负起稳定宏观经济的责任,各方面要积极推出有利于经济稳定的政策,政策发力适当靠前。12月24日央行货币政策委员会四季度例会表示货币政策增强前瞻性、精准性、自主性,发挥好货币政策工具的总量和结构双重功能,更加主动有为,同时也强调要更好满足购房者合理住房需求,促进房地产市场健康发展和良性循环。央行四季度例会体现了当前政策更加积极,借鉴历史随着逆周期政策力度加大,市场将有不错表现。二是当前ROE尚处在回升周期中,本轮全部A股ROE(TTM)于20Q2见底,20Q3开始回升,至今只持续了5个季度,而随着宽信用政策发力,我们预计ROE上升将持续至22Q1。三是从历次岁末年初躁动行情回顾来看,跨年行情通常每年都有,背后的原因源自于岁末年初往往是重大会议召开时间窗口,同时11月到3月A股基本面数据披露少,且年初资金利率通常有所回落,开年投资者的风险偏好相对更高。
2022年全年需要降低预期。长期来看,任何事物都存在着均值回归的规律,股市的运行也是如此。19-21年万得全A和普通股票型基金指数的年化涨幅为22%和37%,高于05年以来的年化涨幅13%和18%,我们认为2022年指数会相对平淡,投资者需降低年度收益率的预期。今年一季度行情之后,市场将会面临两个扰动:一是通胀的压力,全球尤其是欧美经济复苏将会推动国际定价的大宗商品价格上行,我国面临输入型的通胀压力,同时由于猪周期10个月的效应可能导致今年5-6月猪价开始上行,进而推高国内CPI。通胀压力下美联储加息预期升温,中国国债利率也面临上行压力,进而制约A股估值;二是盈利的周期性波动,2002年以来五轮A股ROE上升周期平均持续6-7个季度,本轮ROE于20Q3开始回升,预计将于22Q1见顶,之后通胀周期将步入后期,届时A股ROE下行压力加大。

一季度行情均衡配置低估的大金融、高景气的硬科技和跟随反弹的消费。第一,低估的大金融。随着经济下行压力被对冲以及房地产债务担忧消退,大金融行业有望迎来修复。2021年大金融板块涨幅、估值、基金持仓均处在低位。当前(2021/12/31,下同)PB(LF)来看,银行为0.6倍(处0.0%分位)、房地产为1.0倍(处4.4%分位)、证券为1.8倍(处44.5%分位),且在基金配置比例低,21Q3基金重仓股中券商相对沪深300低配5.8个百分点,银行低配8.7个百分点,房地产低配0.7个百分点。我们认为大金融中最值得重视的是券商。2019、2020年券商净利润同比分别为75%、36%,对应券商指数全年最大涨幅为56%、55%,而21年前三季度券商净利润累计同比为24%,申万券商指数21年还下跌了4.2%。此外,当前地产政策面已经出现积极变化,信用风险担忧有望下降,目前房企境内发债政策开始松动,房企合理的资金需求正在得到满足,个人住房贷款也恢复正常,我们认为房地产依旧有望迎来估值修复机会。历史上,春季躁动行情中银行地产出现修复的概率较大。第二,高景气的硬科技。上文我们分析过,新能源车产业链有望维持高景气,但盈利增速有所下滑叠加估值处于历史高位,阶段性消化估值需要等市场环境改变,一季度难以出现。第三,消费跟随式反弹。2021年大消费行业跌幅较大,背后是消费行业基本面的恶化。往后看,消费板块的基本面有望回暖,性价比将改善,但整体看消费板块的机会不会很大。


风险提示:进入滞胀期。通胀大幅上行,国内外宏观政策收紧。
责编:杨喻程
百万用户都在看
太魔幻!抢房人不见了?深圳新房居然遍地打折,更有"买一送一",发生了什么?这些城市也纷纷补贴买房…新年第一战!开市首日18只基金齐发,超募、爆款再现?冯明远、李晓星、唐晓斌、陆彬…基金顶流披挂上阵重磅突发!国产新冠口服药获紧急授权,贵州疑发生燃气爆炸!400亿资金狂怼万亿赛道,一则指导意见引爆?突发!6500亿疫苗巨头摊上事了,被股东"怒怼"嫌贫爱富!美国最新研究:新冠病毒可在体内存活几个月爆雷!生化诊断龙头子公司"失控",啥情况?更有公司丢失公章、法人章,董秘也辞职,雷雨季又来?券商中国是证券市场权威媒体《证券时报》旗下新媒体,券商中国对该平台所刊载的原创内容享有著作权,未经授权禁止转载,否则将追究相应法律责任。
ID:quanshangcn
Tips:在券商中国微信号页面输入证券代码、简称即可查看个股行情及最新公告;输入基金代码、简称即可查看基金净值。
原标题:《海通策略:看好一季度行情,2022年价值、大盘略占优》