广清一体化将再深化!
2021年12月30日,广州市发展和改革委员会公布《广清一体化“十四五”发展规划(公开征求意见稿)》(以下简称《规划》)。
广清两市再次明确,规划研究广州东至花都天贵城际(即广州地铁18号线)北延至清远,还将规划研究广清北延线西环、肇庆至清远至佛冈至从化城际等项目。
高水平建设国家城乡融合发展试验区广清接合片区,作为广清一体化体制机制建设方面的重要抓手,《规划》明确:两市接合片区内居住证互认,广州片区降低城镇落户门槛,构建分类弹性落户机制,清远片区全面取消城镇落户限制。
《规划》提出广清一体化发展将探索粤港澳大湾区辐射带动粤东西北地区发展的新路径,创造新时代城乡区域协调发展“广清经验”,助力打造深度融入国内国际双循环的区域发展新引擎。

发展目标
2025年基本实现广清一体化全方位高质量发展
根据发展目标,到2025年,基本实现广清一体化全方位高质量发展,基础设施、产业发展、公共服务、营商环境、生态环保一体化水平显著提升,一体化发展的体制机制全面建立。两市合力建成广州都市圈一体化发展样板区,成为粤港澳大湾区带动北部生态发展区高质量发展的示范。
产业方面,两市产业布局进一步统筹优化,产业分工协作机制更加完善,产业链实现深度融合,主要依托两市产业共建园区培育形成100亿、500亿、1000亿级产业集群。两市重大产业平台建设取得重大进展,广清经济特别合作区带动效应大幅提高,到2025年,合作区工业增加值达到百亿元规模。
《规划》还强调,广清要初步建立跨区域的一体化社会保障网络,基本公共服务均等化水平进一步提升,社会保障体系更加完善,城乡发展差距和居民生活水平差距明显缩小,人民群众的获得感、幸福感不断增强。

北江南岸公园。
交 通
构建广州、清远高标准轨道通道
刚结束不久的清远市第八次党代会提出,推动南部通地铁、中部通城铁、北部通高铁“三铁工程”,全力实现“交通补短、清远不远”。此次《规划》提出的广清永高铁、肇庆至清远至佛冈至从化城际、广州东至花都天贵城际(即广州地铁18号线)北延至清远等项目,正与“三铁工程”相对应。
《规划》提出,加快落实广州经清远至永州高铁项目(广东段)的规划建设,构建广州、清远高标准轨道通道。重点推进广清城际清远至省职教城段(北延线)和广州白云至广州北段(南延线)建设,规划研究广清北延线西环、肇庆至清远至佛冈至从化城际、广州东至花都天贵城际北延至清远、广清空港现代物流产业新城至广清产业园市域(郊)铁路,构建以城际轨道交通为骨干的通勤圈。

广清城际清城站。
道路交通互通互联方面,《规划》还提出,构建广清两市以高速公路与城市快速路、主次干道为主体的道路衔接系统,推动两市中心城区以及两市边界重点对接区域(花都、从化、清城、佛冈)道路互联互通,包括加快建设佛清从高速、广连高速等在建项目,积极争取清远清新至佛山南海高速公路(佛江高速公路北延线)动工建设;加快推动广清大道南延线、太石路与花都红棉大道对接线工程、清远东环快速南延线等项目建设。
《规划》提出构筑广清空港经济圈。推进连州支线机场和英德通用机场建设,规划研究广州南沙、广州从化、广州黄埔、清远佛冈、清远阳山等通用机场,提高通用航空保障能力,进一步加快融入广州国际航空枢纽体系。
在最新公布的清远市委“十大行动方案”2022年度任务清单中,提到:
1.2022年争取将广清永高铁项目列入《新时代国家中长期铁路网规划》《“十四五”国家铁路网规划》;
2.广清城际北延线项目清城站至省职教城站段项目,2022年计划完成投资9.98亿元,推进路基填筑、隧道开挖、推进沿线的墩身建设、北江特大桥建设;
3.推动广州东至花都天贵城际延伸至清远项目, 2022年完成《广州都市圈广清接合片区轨道交通线网规划》编制、线位走向研究等;
4.广州(从化)至清远(连州)高速公路清远段三凤里互通以南建设项目,2022年全线建成通车。
产 业
聚力打造千百亿级产业集群
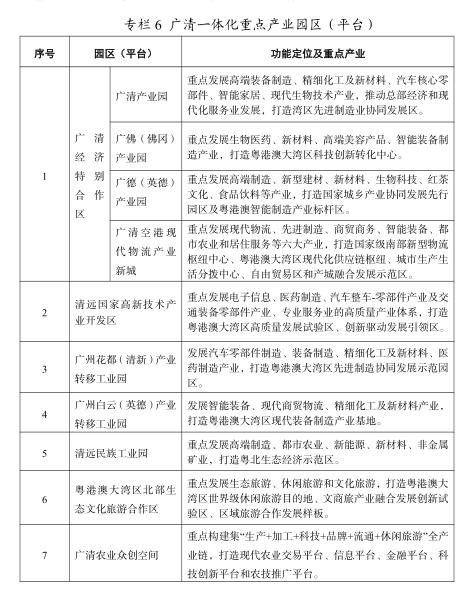
产业发展方面,《规划》对广清一体化重点产业园区(平台)进行定位,将重点增强广清经济特别合作区的引领带动功能,联动推进清远国家高新技术产业开发区、广州花都(清新)产业转移工业园、广州白云(英德)产业转移工业园、清远民族工业园、粤港澳大湾区北部生态文化旅游合作区、广清农业众创空间等园区(平台)建设,加快推动产业协同发展。

《规划》提出,以市场主导为基础,有效发挥政府引导作用,深挖广州与清远两市产业互补优势,构建深度对接的完整产业链条,探索“广州总部+清远基地”“广州前端+清远后台”“广州研发+清远制造”“广州孵化+清远产业化”等合作共建模式。以两市产业共建园区为主要载体,在清远全域重点打造新材料及精细化工千亿级产业集群,大力发展汽车整车-零部件、电子信息、先进装备制造、泛智能家居、医药健康等五百亿级产业集群,培育数字印刷等百亿级产业集群,共同打造具有区域影响力的战略性产业集群。

广清产业园。
在绿色生态产业方面,广清将聚焦生态旅游业和生态农业、红茶特色产业进行产业对接,以绿色发展为导向,发挥生态旅游业和生态农业、红茶产业的带动作用,促进广清区域内“一二三”产业融合发展,推动广清两市共同实现产业生态化和生态产业化。
旅游业方面将支持广州北(花都区、从化区、增城区)和清远南(清城区、清新区、佛冈县)共建粤港澳大湾区北部生态文化旅游合作区,打造粤港澳大湾区世界级休闲旅游目的地、共同打造广州到清远周末48小时休闲旅游目的地。

生态农业方面,将加快广清农业众创空间建设和清远市农产品区域公用品牌广州门店建设,推进广清(环霞·龙江源)乡村振兴综合示范区建设,构建新型的“前店后场”合作模式,将清远的优质农产品通过广州推向湾区市场,重点打造广清农业公共品牌“清远农家”。
城乡融合
广州片区降低城镇落户门槛,构建分类弹性落户机制
根据《规划》,高水平建设国家城乡融合发展试验区广清接合片区是广清一体化当中重要的“关键词”。
其中的任务包括建立城乡有序流动的人口迁徙制度、农村集体经营性建设用地入市制度,完善农村产权抵押担保权能,搭建好城中村改造合作平台与城乡产业协同发展平台,形成一批可复制可推广的跨区域城乡融合发展经验和体制机制改革措施,构建城乡融合一体化协同治理新格局。
如何建立城乡有序流动的人口迁徙制度,《规划》进行了具体说明,要因城施策完善落户政策,广州片区降低城镇落户门槛,构建分类弹性落户机制;清远片区全面取消城镇落户限制。完善市民化配套政策,探索广清接合片区内居住证互认,健全政府、企业、个人共同分担市民化成本机制。建立人才加入乡村激励机制,推动城市科教文卫等人才下乡,服务经历作为职务晋升、职称评定等的重要依据,且在广清两市互认。探索制定广州地区高等院校、医疗机构、科研机构等人员服务清远片区的激励措施。
2022年,期待
广清一体化再深化!
清远发布编辑部
来源:清远日报
文字:朱文华
编辑:罗璐
审校:田芳
编审:樊沃夫
息(点击下方标题)
1. 清远疾控再次发出紧急健康提醒:近期有浙江宁波旅居史的人员请注意!2. 市委“十大行动方案”2022年度任务清单3. 市委“十大行动方案”2021年任务清单落实情况4. 2021,清远这些瞬间太暖啦!5. 省政府表彰!清远两人获奖
:,。视频小程序赞,轻点两下取消赞在看,轻点两下取消在看
原标题:《再次明确研究广州地铁18号线延伸至清远,广清一体化进一步深化!》