
近期,国内多地出现新冠肺炎本土确诊病例和无症状感染者,防控形势严峻复杂。为有效控制和降低新冠疫情传播风险,山东省疾病预防控制中心发布疫情防控公众健康提示:
一、自宁波、洛阳、铜仁、西双版纳、昆明、运城、周口、天津市西青区、黑河、咸阳、防城港、延安、北京市通州区、东莞、西安等发生本土疫情地区入(返)鲁人员,请携带48小时内核酸检测阴性证明,抵达目的地后再进行1次核酸检测;近期从上述地区入(返)鲁已经抵达目的地的人员,请主动向社区(村)、住宿宾馆和单位报备,按规定在3天内进行2次(间隔24小时)核酸检测,继续进行7天自我健康监测,必需外出时请做好个人防护。一旦出现发热、干咳、鼻塞、流涕、乏力、咽痛、嗅(味)觉减退、结膜炎、肌痛、腹泻等症状,请立即报告,并前往发热门诊就诊,详细说明流行病学史。
二、近期有外出旅行史的人员,请密切关注疫情发生地区公布的病例和无症状感染者流调轨迹信息和中高风险地区信息。与阳性感染者活动的时空轨迹重叠人员、到过或途经中高风险地区人员、同时空伴随人员,要立即向社区(村)、住宿宾馆和单位报告,配合落实隔离医学观察。
三、非必要不前往中高风险区,建议出行前提前通过中国政府网及国务院客户端小程序查询目的地的最新疫情防控政策,主动配合当地疫情防控措施,途中做好个人防护。
四、严格落实“戴口罩、勤洗手、常测温、少聚集”等个人防护措施,养成良好的个人卫生习惯。一旦出现发热、咳嗽、乏力等症状,立即到医疗机构发热门诊就诊,尽量避免乘坐公共交通工具。
五、建议符合条件的公众全程接种新冠病毒疫苗,提倡完成全程免疫满6个月的公众进行加强免疫。
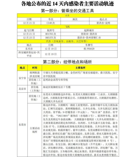
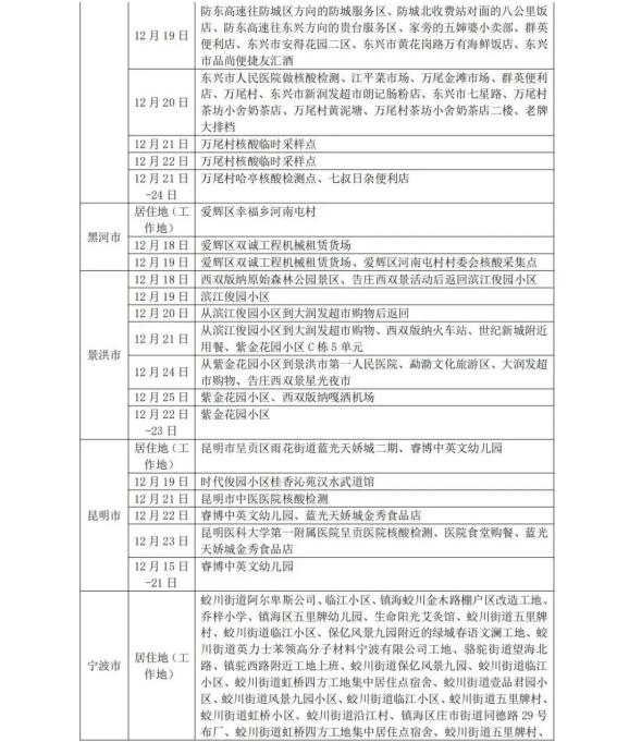
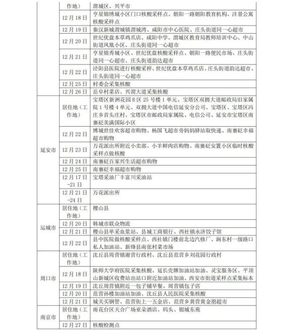
12月31日公布的感染者主要活动轨迹

(根据网络转载资料整理,请以当地实际情况为准)
第一部分:曾乘坐的交通工具
汽车(含私家车、出租车、大巴车等)

12月
18日
——
19日
车牌号:未公布
地点:捷普电子厂宿舍门口至洛阳汽车站
12月
19日
车牌号:豫CU8019
站点:洛阳市
12月
24日
车牌号:豫CL0990
站点:洛阳市至南阳市
12月
25日
车牌号:豫CL0990
站点:南阳市至洛阳市
公 交 地 铁

洛 阳 市
12月
19日
车次:701路公交
站点:新安县城关镇政府
第二部分:经停场所
西安市
时间 主要场所和交通工具
居住地(工作地)
未央区、长安区、高新区、灞桥区、雁塔区、莲湖区、西咸新区、碑林区、新城区、鄂邑区
12月
21日
莲湖区、长安区、雁塔区、高新区、碑林区
12月
22日
莲湖区、长安区、雁塔区、高新区、碑林区
12月
23日
长安区、雁塔区、灞桥区、未央区、西咸新区、碑林区、莲湖区、新城区、高新区、鄂邑区、莲湖区、未央区
12月
24日
长安区、雁塔区、灞桥区、未央区、碑林区、西咸新区、高新区、新城区、莲湖区、鄂邑区、未央区
12月
25日
雁塔区、长安区、灞桥区、未央区、碑林区、西咸新区、新城区、高新区、鄂邑区、莲湖区、未央区
12月
26日
雁塔区、长安区、灞桥区、高新区、碑林区、西咸新区、新城区、鄂邑区、莲湖区、未央区
12月
27日
雁塔区、长安区、灞桥区、高新区、碑林区、新城区、鄂邑区、莲湖区、未央区、西咸新区
12月
28日
雁塔区、长安区、碑林区、新城区、鄂邑区、高新区、未央区、西咸新区、灞桥区
12月
29日
雁塔区、鄂邑区、高新区、未央区、碑林区、长安区、西咸新区、灞桥区
12月
30日
雁塔区、未央区、碑林区、长安区、高新区
洛阳市
时间 主要场所和交通工具
居住地(工作地)
新安县正村镇西沟村、正村镇卫生院斜对面出租房、正村镇西沟村7组
12月
19日
城关镇政府对面的牛肉汤馆、正村镇正村街福地缘饭店
12月
20日
新安县正村一中、正村镇中心幼儿园
12月
21日
正村镇卫生院、正村镇租住地附近牛肉汤馆、正村镇中心幼儿园
12月
22日
正村镇卫生院、金三角购物广场正村店
12月
23日
正村镇卫生院、正村镇中心幼儿园
12月
24日
正村镇卫生院、正村镇中心幼儿园
12月
25日
正村镇卫生院、正村镇中心幼儿园、正村街口王渊药店、黄金饼店
12月
26日
正村镇卫生院
12月
27日
正村镇租住地附近牛肉汤馆、正村镇卫生院、内衣店购物
12月
28日
王渊药店、正村镇卫生院、正村镇西沟村、正村镇卫生院对面水泥店
12月
29日
正村镇卫生院、正村街口一流动摊贩处买炸串夹馍、金三角购物广场正村店
12月
30日
正村镇卫生院、正村街好又鲜蔬菜店、金三角购物广场正村店、王渊药店
南阳市
时间 主要场所和交通工具
12月
24日
南阳市卧龙区麒麟山庄、南阳市卧龙区小寨街美丽新娘婚庆客栈
12月
25日
南阳市卧龙区小寨街老四饭店
延安市
时间 主要场所和交通工具
居住地(工作地)
延安市宝塔区新洲花园小区B区
12月
22日
龙昌园菜市场手工面条店、新洲花园B区门面房小军月饼店、龙昌园圣祥果业店和优鲜便利店购物
12月
23日
龙昌园圣祥果业店
12月
24日
新洲花园B区门面房杨仙斋大药房有限公司顺康店
12月
25日
龙昌园优鲜便利店、龙昌园菜市场枣糕油馍馍摊点
12月
26日
新洲花园B区临时核酸采样点、新洲花园B区门面房杨仙斋大药房有限公司顺康店买药,在龙昌园优鲜便利店购物
12月
27日
新洲花园B区临时核酸采样点
12月
28日
新洲花园B区临时核酸采样点做核酸、姚店中学校门口、新洲花园B区门面房小军月饼店购物、杨仙斋大药房有限公司顺康店买药
咸阳市
时间 主要场所和交通工具
居住地(工作地)
咸阳市泾阳县、咸阳市兴平市
12月
18日
锅圈食汇店
12月
19日
永安医院、三渠加油站
12月
20日
泾阳县医院核酸检测点、泾阳县医院门诊、庄头中心幼儿园
12月
21日
唐都医院、唐都医院泌尿外科、庄头街道明珠生活超市、同一心超市、童心超市
12月
22日
唐都医院、三渠大美超市、三渠加油站、泾阳县医院核酸检测点、德林超市
12月
23日
客多便利店、臻品水果超市
备注:西安市雁塔区、新城区、碑林区、莲湖区、灞桥区、未央区、雁塔区、长安区、鄠邑区、曲江新区、经开区、西咸新区、航天基地、国际港务区、高新区、浐灞生态区、宝塔区为西安市中高风险区所在的县(市、区),不再逐一列举轨迹涉及的具体地点。





选自山东疾控
原标题:《山东疾控近期疫情防控公众健康提示(2022年1月1日更新)》