▍盐财经
2021年12月27日,全国财政工作视频会议召开。会议总结了2021年财政工作,并作出了2022年财政工作部署。
2021年,财政部加强了加强财政政策调节,保持必要的财政支出规模,优化地方政府专项债券发行使用管理,开展全域无隐性债务试点,建立常态化财政资金直达机制并扩大范围,优化和落实减税降费政策,预计全年新增减税降费达到1万亿元。
接下来的一年,财政政策仍然要在保障强度和可持续间权衡。会议强调,2022年积极的财政政策提升效能,更加注重精准、可持续。其中,要实施更大力度减税降费,增强市场主体活力。同时,还要保持适当支出强度,提高支出精准度。

2021年12月27日,全国财政工作视频会议召开 图源/财政部
此次会议总结2021年工作时还提及“做好房地产税试点准备工作”。2021年10月下旬,全国人大常委会通过有关授权国务院在部分地区开展房地产税改革试点工作的决定。
财政部、税务总局有关负责人表示,将依照人大常委会的授权,起草房地产税试点办法草案,按程序做好试点各项准备工作。
2021年以来房地产税改革已明确按下加速键。2021年12月,中国人大网披露了两份关于开展房地产税改革试点的相关文件。
一份是财政部部长刘昆在2021年10月19日第十三届全国人民代表大会常务委员会第三十一次会议上对《关于授权国务院在部分地区开展房地产税改革试点工作的决定(草案)》的说明;另一份是全国人民代表大会宪法和法律委员会对《关于授权国务院在部分地区开展房地产税改革试点工作的决定(草案)》审议结果的报告。
报告中对房地产税改革试点的基本情况、草案主要内容以及全国人民代表大会常务委员会对草案内容的看法和建议都进行了说明。

财政部部长刘昆
财政部部长刘昆曾解读称,在总结上海市、重庆市个人住房房产税改革试点经验的基础上,结合新形势新情况,进一步深化房地产税改革试点,可以发挥试点对整体改革的示范、突破、带动作用,强化房地产调控需求侧管理,稳定市场预期,也为今后全国统一立法积累经验、创造条件。
由于房地产市场全国差异很大,实际情况十分复杂,房地产税立法工作需要循序渐进、稳妥推进。房地产税试点已迫在眉睫,是推动房子回归居住属性、减少金融炒作的工具之一,有多个方面值得密切关注。
征税对象和纳税人如何界定?
刘昆指出,试点地区的房地产税征税对象为居住用和非居住用等各类房地产,土地使用权人、房屋所有权人为房地产税的纳税人。考虑到目前我国城乡经济社会发展和居民收入水平总体上仍有较大差距,为减少试点对农村居民的影响,对依法拥有的农村宅基地及其上住宅不纳入试点征税范围。
为避免对企业生产经营带来影响,此次试点对非居住用房地产继续按照《中华人民共和国房产税暂行条例》、《中华人民共和国城镇土地使用税暂行条例》执行,征税范围、计税依据、税率、税收优惠和征收管理等维持现行制度不变,确保试点期间税负平移。
具体实施细则由谁来制定?
全国人大常委会授权后,国务院将制定房地产税试点办法,明确具体试点政策。试点地区人民政府制定具体实施细则,细化改革试点落地措施。房地产税征管涉及大量自然人,为确保有效征管并优化纳税服务,国务院及其有关部门、试点地区人民政府将构建科学可行的征管模式和程序。

试点地区如何确定?
国务院按照积极稳妥的原则,统筹考虑深化试点与统一立法、促进房地产市场平稳健康发展等情况确定试点地区,报全国人大常委会备案。
试点期限和启动时间是否已确定?
试点期限为五年。试点过程中,国务院将及时总结试点经验,在授权期限届满的六个月以前,向全国人大常委会报告试点情况,需要继续授权的,可以提出相关意见,由全国人大常委会决定。条件成熟时,及时制定法律。试点实施启动时间由国务院确定。
房地产税开征,能否降房价?
房地产税对房价影响的理论渠道是房地产税开征增加了持有成本,故降低了投资需求,同时一部分人抛售多余房产增加供给,引发房价下降。但是如果持有成本低于房地产预期涨幅,则不改变房价大势。
房地产税主要是在短期内影响产权人的心理预期,房地产的价格最终取决于房地产的供需本身,即土地和人口,从中长期看房地产价格要回归房地产基本面。税收调节只是价格调节工具的一部分,而非全部。
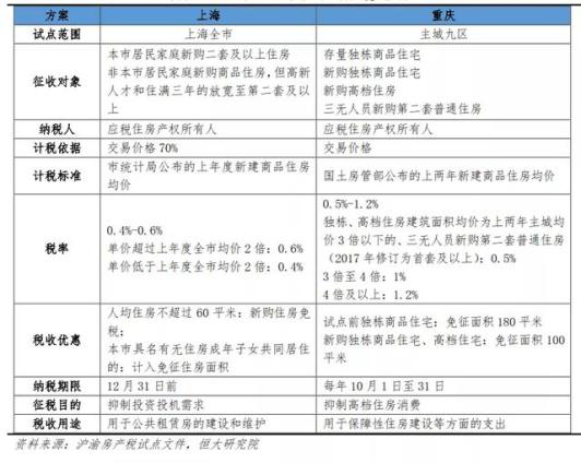
早期试点是如何开展的?(上海、重庆)
尽管房产税和房地产税有区别,但我们还是可以参考上海、重庆两个城市的试点经验。

上海与重庆房产税试点对比 来源/恒大研究院
首先,在征收对象上,上海覆盖本市所有行政区域,对于非本市家庭的新购住房征税,而针对本市家庭,对新购的第二套及以上住房征税。而重庆聚焦于渝中区、江北等主城九区,在增量房基础上把部分存量房也纳入征管范围,但是更加聚焦于高档住宅。
其次,在征收方式上,上海按照“新购住房应征税的面积(建筑面积)×新购住房单价(或核定的计税价格)”的70%计税,而重庆则按照“应税建筑面积×建筑面积交易单价”计税。在税率方面,上海设定了两档税率,如果本年新购住房每平方米市场交易价格高于上年度新建商品住房平均销售价格2倍,则适用于0.6%税率,否则减按0.4%税率征收。而重庆则依据建筑面积交易单价相比上两年主城九区新建商品住房成交建筑面积均价倍数,设定了范围0.5%至1.2%的多档税率。
再者,在税收优惠上,上海合并计算的家庭全部住房面积人均不超过60平方米的住房免税,需要说明的是,该住房需是本市家庭在本市新购且属于该家庭第二套及以上。所谓合并计算的家庭全部住房面积,是指居民家庭新购住房面积和其它住房面积的总和。
而重庆则对此前拥有180平方米以上独栋商品住宅,新购100平方米以上独栋住宅、高档住房征税。需要强调的是,重庆扣除免税面积以家庭为单位,也就是说一个家庭只能对一套应税住房扣除免税面积。此外,重庆对农民在宅基地上建造的自有住房,暂免征收房产税。
最后,房产税用途上,上海和重庆分别用于保障性住房和公租房的建设和维护。
根据《中国税务年鉴》以及财政部数据,2019年房地产行业税收为2.62万亿元,占全国税收的16.6%,占全国财政收入的13.8%;土地出让收入为7.25万亿元,占政府性基金预算收入的85.8%。
总体上看,我国房地产行业税收的特点有:一是侧重增量、轻存量;二是侧重开发和交易环节,轻保有环节;三是税种种类较多,未来可能要结合房地产税进行相应整合。
参考资料:财政部新闻办公室,澎湃新闻
原标题:《2022年,房地产税试点城市要出炉了?》