2022年元旦临近,市区内各主干街路、商圈、公园、沿江区域及城市周边旅游景点的人流、车流将有所增多。哈市交警部门结合节日期间车流变化情况、事故风险点段、易饱和路段进行分析研判,发布元旦出行提示。

一、热门商圈景点停车看这里
元旦小长假期间,哈市交通将呈现商业圈和旅游景点周边车流汇集的情况,相关区域、路段行车压力将有所加大。部分景点及商圈的现有停车泊位难以满足短时集中式停车需求,短期违停的车辆将对区域交通形成一定压力。对此,交警部门将集中警力加强日常管控,建议市民提前规划出行方案,多选乘公交车、出租车等交通工具前往车流、人流密集区域。
道里区
1.与中央大街交汇的西二道街、西五道街、西十二道街等道路,受人流过街影响,可能会出现通行缓慢的情况,提示安全避让行人。停车时,除选择中央大街周边停车场外,还可提前选择远端停放,将车辆停放至通江街与经纬街之间的准许停放机动车的相邻街路。
2.群力地区远大商圈、体育公园雪场周边,节假日期间交通流量增加明显,停车泊位相对紧张,可将车辆停至群力远大地下停车场、关东古巷广场停车场等停车区,严禁在禁停路段上停车。
道外区
南极商圈周边在节日期间通行压力将会进一步增大。前往南极商圈应首选公共交通工具前往,驾车前往的可选择在名优城停车场、南极茶城停车场、南极冷鲜城停车场停放车辆。
南岗区
1.远大、松雷商圈周边车流量较大,市民前往该区域时应首选公交车、地铁等公共交通工具,驾车市民可将车停放在远大购物中心停车场、青年广场地下停车场、秋林国际立体停车楼。
2.哈西地区万达广场、学府路凯德广场、服装城商业圈、哈达批发市场、哈西公路客运站、哈西火车站等周边道路,因商家集中、节日客流增大,车流量将明显增加,建议前往万达商圈、西客站等区域的市民可选乘地铁前往。停车时,可选择哈西万达广场地下停车场、哈尔滨西站地下停车场,服装城西侧停车区域。
香坊区
乐松商圈位于二环路与和平路、哈平路交会处,车流聚集,通行压力大,停车可选择凯旋广场停车场,松雷停车场。
松北区
冰雪大世界预计元旦期间将持续出现客流高峰,行经驾驶人要听从沿线交警指挥,安全有序出行,严禁下道逆行、争道抢行、随意乱停。

二、交警发布安全隐患、事故多发路段
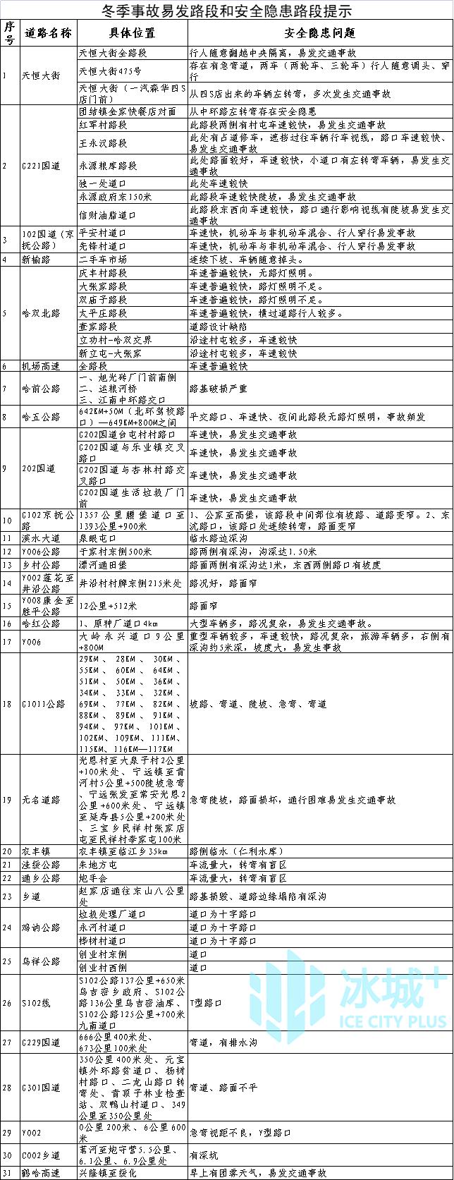
节日期间,受自驾游、走亲访友等增多影响,哈东、瓦盆窑、大耿家等各出城口及沿线、哈同高速、鹤哈高速等沿线的交通流量将会明显增加。交警部门提示,受前期降雪影响,部分路段可能存在结冰现象,行车时应保持安全车速、车距,出行前注意天气变化,出行前,应实时关注天气、路面、交通状况,尤其途经市区、国省道周边积雪、结冰、弯路、坡路、桥梁、涵洞、背阴等路段时,提前减速慢行,提高注意力,避免分心驾驶。同时交警部门经细致排查后对事故易发路段和安全隐患路段予以公示。

三、节日期间安全出行提示
1.遵守疫情防控规定。节日期间,按照疫情防控相关政策,严格限制前往中、高风险地区,进出哈市人员应服从现场警力指挥,积极配合开展龙江健康码、核酸检测报告等查验工作。
2.提前规划做足准备。中远途自驾出行前应检查好车辆各项设备,切勿心怀侥幸,防止车辆突发故障造成危险隐患。高速进出口、服务区、加油站是车流集中区域,提前做好出行规划,避免车流过度集中,如遇短暂交通拥堵要克服紧张、急躁情绪,服从交通警察指挥。
3.严禁超员超载违法。节日期间交通运输、务工返乡、短途旅行等出行增多,乘车出行,要到客运站选择正规营运客车,坚决抵制乘坐超员客车。客货运驾驶人要遵守交通安全法律法规,严禁出现非法违规营运、超员超速超载等严重交通违法行为,安全文明驾驶,确保运输安全。
4.出行途中安全礼让。节日期间市区车流、人流增多,机动车应注意观察瞭望,安全礼让,行人应做好自身安全防护,不争道抢行,有效预防交通事故发生。驾乘机动车正确使用安全带、安全头盔,集中精力,不要接打电话、抽烟,严防分散注意力。
5.公路出行降低风险。公路行车保持安全车距,切莫占用应急车道,假期高速公路出入口、匝道口附近事故多发,要提前留意出口标志,一旦错过出口,千万不能急刹车、在行车道停车或倒车。哈同公路多为山区和丘陵地带,多坡路、弯路,个别路段易出现结冰现象,应严格控制车速,起步时加油要适度,避免紧急转向,切忌猛踩刹车。
6.快速安全处理事故。如果车辆发生轻微剐蹭事故,应适用事故简易程序快速处理,第一时间将车辆移至路边,防止造成交通拥堵。公路上发生事故无法及时拆移的,应做好安全防护,按规定摆放隔离椎进行警示,并及时报警。
7.守法出行杜绝酒驾。出发前保持良好精神状态,杜绝疲劳驾驶,尽量避免夜间驾车,行车时连续驾驶不超过4小时,停车休息不少于20分钟。牢记“酒后不开车,开车不饮酒”!尤其要防止出现“隔夜酒”、“隔顿酒”等情况的出现。交警部门节日期间将加大夜查力度,从严取缔。
来源:冰城+客户端
郝树行 记者:孙莹
原标题:《哈市交警发布元旦出行提示》