原创 熙爱阅读 小花生网
家有男娃一枚,14年9月出生,今年刚刚升级为一名小学生。坚持带娃运动一年,视力基本保持一年前的状态,一年长高8厘米。

本文由花友 @熙爱阅读 发布于小花生写作计划
儿子的视力和个头,真是愁煞我
从小特爱看书, 玩乐高、积木, 远视储备没了
2020年底,第一次带娃检查视力,突然发现娃两眼的远视储备都没有了。马上带娃做了散瞳,因为太小,等待结果的时间,真的是非常的焦虑。
我跟娃爸分析近视原因:
遗传因素分析,娃爸完全不近视,我近视度数也只有150度。
用眼方面分析,娃从来没上过网课,不玩手机,不看电视,这个锅电子产品也不背。
思来想去,近距离用眼和灯光或许是主要原因。
娃从小就特别喜欢看书,看书的时间、灯光、姿势方面,都没有特别的注意。
除看书外,玩乐高,搭积木这些室内活动,其实也都属于近距离用眼,有时候坐在那一玩就是好久,培养专注力的同时,就忽视了近视问题。
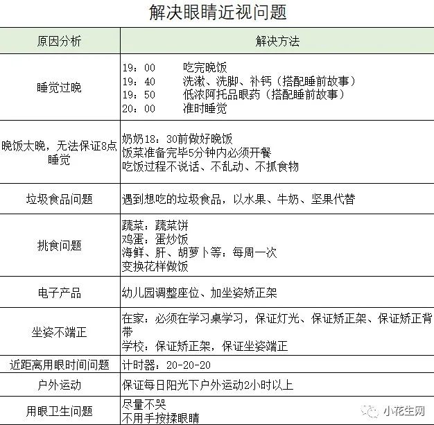
针对可能造成娃视力下降的9大原因, 逐一找解决方法!

早产儿, 身高、体重从小就不达标
另外一个困扰的问题,就是身高问题。因为出生时是早产儿,身高体重从小就不达标,一直到了幼小衔接阶段,才发现9月份出生的娃,班级里却只能坐在第一排。
虽然孩子的身高有70%~80%源于遗传,但补充营养、充分运动等对长高还是很有帮助的。带娃进行体育锻炼,不但有助长个儿,还能改善人体的血液循环,增强对营养的吸收,提高骨细胞的生长能力。
身高终于快赶上同龄人了

附一张身高标准差对照表

我带儿子做过的?项户外运动
户外运动环境要求:眼科专家建议光照度达到10000Lux的情况下,每天进行户外运动2小时以上,能够达到防控近视的效果。如光照不足10000Lux,则需相应的延长户外运动时间。
如何测光照度:
可以买测光仪,高低价位均有,同样光照情况下,我试过两款,数值不太一样,无法判断哪款更精准。
下载app,使用更方便,数值可做基础参考,应用市场搜Light Meter下载,免费使用。
运动计划安排:
周一到周五:每天早上半小时,放学后半小时,白天学校体育课加课间能保证一小时户外。但东北的冬天,真的是日照时间短,早上七点天亮,晚上四点天黑,想要保证户外运动也是很不容易的。
周末:周末时间比较充裕,可以骑车、打球、跑步、跳绳等。
呼吸新鲜空气,增强身体免疫力。视野开阔,调整和锻炼眼球远看近看,预防近视,增加远视储备。户外运动消耗体能,增加孩子胃口,不挑食,发育好。同时,玩得比较累,自然睡觉好,睡眠时间及睡眠质量的提高,也有助于身体发育。还可以增进亲子关系。
室外运动分享
1. 篮球
玩法:拍球、传球、运球、投篮、PK战等等
好处:提高综合身体素质,促进骨骼发育成长,训练神经系统反应,增强团队意识,缓解学习压力。

网红公园打卡

2. 抛接球
玩法:将球放入发射仓,按下按钮即可发射,另一个人快速接球。
好处:锻炼手眼协调能力,提高专注力,增进亲子之间的默契与情感。
3. 放风筝
好处:消除疲劳、调节视力,预防近视,放松颈部肌肉,锻练筋骨,增大肺活量。
4. 手抛泡沫飞机
玩法:抛出飞机,落地后捡起再抛出。一人或多人均可。
好处:锻炼眼睛,抛出和跑步捡飞机两个动作结合,增加运动量,增进亲子互动。

5. 手抛飞盘
玩法:抛出,落地后捡起;单人双人均可。
好处:锻炼速度、体能、反应力、爆发力等综合素质。

6. 扔口袋/丢沙包

7. 骑自行车/滑板车
好处:提高心肺功能,反应的灵敏度和平衡能力,锻炼下肢肌力、增强全身耐力等。两腿交替蹬踏可使左、右侧大脑功能同时得以开发。

8. 跳绳
玩法:玩法大家都会,但对于0基础的小朋友还是很有难度的,可以先练习摇绳,再练习踮脚跳,熟练以后再同步进行。过程中一定要多多鼓励孩子!
好处:跳绳是一种跳跃运动,双腿不停跳跃,双臂不断摇摆,极其适合生长发育期的青少年儿童,不仅有益于长高,还可以让孩子的骨骼发育更匀称、反应更灵活。

研究发现只要每天跳绳30分钟连续跳20周就能比对照组同龄身高长高1.5厘米。跳绳时跳的越高越好,最好在每分钟120次左右的频率较为适合。

9. 户外散步

10.滚雪球、滑雪板
东北小孩儿的专属快乐。

儿子玩得很开心~

最后一些小建议:陪娃坚持运动一年的时间,除了长高之外,孩子的近视稳定下来,身体素质整体都有所改善。希望大家都能找到适合孩子的运动方式,让我们陪孩子慢慢长大。
原标题:《带6岁儿子坚持户外运动一年,娃不仅视力稳住了, 还窜高8厘米!》