来源:湖南日报、青年湖南
图:今日女报/凤网记者 吴小兵

“不是冰碴子,不是雪粒子,
没有雨夹雪,
长沙也有白花花的屋顶了!”
12月26日,湖南大部分地区迎来初雪
不少网友在社交媒体上激动发文

孩子们奔向雪地玩耍的同时
怀化、邵阳、娄底、湘西等
多个市州教育部门
也发出紧急通知
为全力做好中小学校(幼儿园)
低温雨雪天气防灾减灾工作
切实保障广大师生的安全
进行停课放假

据湖南省气象台12月25日16时
发布暴雪黄色预警
预计25日20时至26日20时
邵阳、怀化、娄底西部、湘西州南部
将出现≥10毫米的降雪
且邵阳、怀化、
娄底西部、湘西州南部
出现≥5厘米的积雪
湖南省教育厅发布了
《关于做好中小学幼儿园防御
低温雨雪冰冻天气有关工作的通知》
(以下简称《通知》)
要求各中小学幼儿园
可根据当地天气情况动态
调整学生上下学时间
合理安排体育课及课间
课外、升国旗、课后服务等活动
必要时可暂停户外活动

今天上午
怀化市教育局发布通知
全市各级各类学校、幼儿园、校外培训机构
2021年12月27—28日放假两天
娄底市教育局通知所有义务教育学校
幼儿园12月27日放假一天
各学校可根据气象部门实害预警
和实际情况适当延长放假时间
并向当地教育行政部门报备

邵阳市教育局通知各县市区教育局
市直各中小学校(幼儿园)放假2天
12月27日(星期一)
12月28日(星期二)停课放假
12月29日(星期三)恢复上课

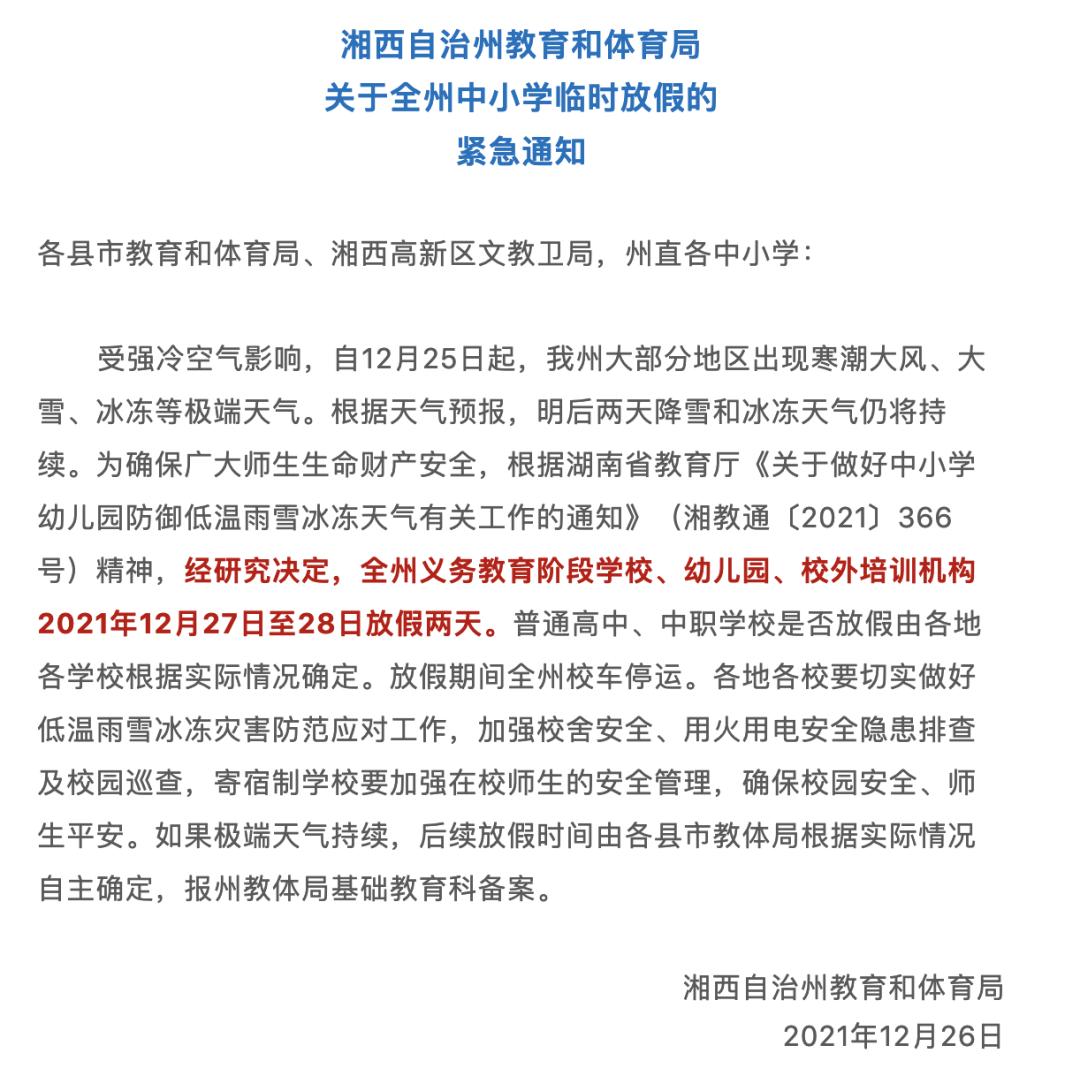
湘西州发布紧急通知
根据天气预报
明后两天降雪和冰冻天气仍将持续
为确保广大师生生命财产安全
全州义务教育阶段学校、幼儿园、校外培训机构
2021年12月27日至28日放假两天

通
知
要
求
各中小学幼儿园要加强防冷防护工作,特殊天气下不再对穿着校服(运动服)作硬性要求。持续开展道路交通、用电用气用煤、防煤气中毒防火灾、防冰冻灾害等安全教育,坚决防止安全事故发生。
此外,湖南多条高速管制
部分航班取消
启动低温雨雪冰冻灾害Ⅲ级应急响应!
……
更多实时消息一起来了解!

湖南启动低温雨雪冰冻灾害
Ⅲ级应急响应
根据前期雪情和后期天气形势预测,依据《湖南省低温雨雪冰冻灾害应急预案(试行)》,省低温雨雪冰冻灾害应急指挥部决定:自12月26日12时起,将低温雨雪冰冻灾害Ⅳ级应急响应提升为Ⅲ级。
防范重点时段为12月26日至27日,防范重点区域为湘西州南部、怀化中北部、娄底西部、益阳西部和湘东南等地区,防范重点行业为交通运输、电力、住建、文旅等。
湖南积雪实况
27个县市区超过5厘米
最新积雪实况(厘米):截至26日11时,省内有45个县市区出现积雪,27个县市区超过5厘米,其中怀化市区、芷江、辰溪、溆浦、新晃、湘乡6个县市区超过10厘米,怀化市区最大17厘米。具体如下:湘西州(花垣8、吉首8、保靖6、永顺6、泸溪6),怀化(市区17、芷江15、辰溪12、溆浦11、新晃11、洪江7、沅陵5),益阳(安化9、桃江7、赫山5),娄底(新化9、涟源7、双峰6、市区6),湘潭(湘乡10、韶山5、市区6),长沙(市区9、宁乡7、黄花8),邵阳(隆回5、新邵7)。
长沙机场已取消37架次航班
目前长沙机场地区是中雪天气,本轮降雪预计将持续到23:55分左右,长沙机场今日原计划起降航班378架次,截至10:30,已执行航班46架次,取消37架次。据气象部门消息,目前长沙本场跑道能见度在500米-700米波动,暂未对本场运行造成较大困扰。

来看看天气预报
今天凌晨,省内局地已有降雪出现。气象部门预计,寒潮大风、低温雨雪冰冻天气过程将持续到27日。其中,25日晚上至26日为降雪最强时段,湘西南、湘中局地暴雪。
实况监测显示,25日凌晨,华容、安乡、南县、湘阴等县市先后从小雨转为雨夹雪或雪。气温骤降明显,25日上午10时,岳阳、益阳、常德、长沙、张家界东部、湘潭气温已降至1℃至3℃,其他地区为4℃至6℃;全省风力普遍加大到4至5级,江河湖面局地阵风7级,最大阵风出现在岳阳楼区,达到8级。
省气象台预计,受地面强冷空气持续影响,25日晚至26日为降雪最强时段,湘西南、湘中局地暴雪,27日雨雪过程趋于结束,湘北天气逐渐转好,湘南仍有残留降水,其中28日早晨湘西最低气温将降至-4℃左右。

请大家注意做好防寒保暖
出行注意安全!
小编:伊人
点分享
点收藏
点点赞
点在看:,。视频小程序赞,轻点两下取消赞在看,轻点两下取消在看
原标题:《湖南多地宣布:紧急停课!启动低温雨雪冰冻灾害Ⅲ级应急响应!》