武威市"迎新春促消费•助力乡村振兴"活动公告
为深入贯彻党的十九届六中全会精神,落实省委省政府“聚焦旺季促消费”要求和市委市政府促消费扩内需安排部署,通过财政资金撬动、市场主体带动、社会全员参与的有力措施,进一步激发消费热情,促进消费强劲回升,决定于2021年12月27日—2022年2月16日开展“迎新春促消费•助力乡村振兴”活动。现将有关事宜公告如下:
一、组织单位
主办单位:武威市商务局、凉州区人民政府
承办单位:凉州区商务局
协办单位:银联商务武威分公司、兰州银行武威分行、武威市天马行大数据运营有限公司、武威市新闻传媒集团、凉州区融媒体中心,万达、星光等商贸企业。
二、活动主题
乐享消费•惠购陇原
三、活动内容
市区财政和参与促消费活动的商贸企业共投入促消费资金2100万元,以发放电子消费券和优惠折扣的方式,直接补贴消费者,充分发挥财政资金撬动社会消费的主导作用。
(一)发放种类
投入财政资金在全市范围内发放家电和电子产品类、餐饮类、日用品类电子消费券48000张。参与活动的商贸企业以优惠折扣形式让利消费者。汽车、成品油、家具家装、住宿等行业自行开展促消费活动。
家电和电子产品类发放面额50元的电子消费券1000张、100元的电子消费券500张;餐饮类发放面额20元、30元电子消费券各4500张,50元的电子消费券2500张;日用品类发放面额10元、20元、30元的电子消费券20000张、10000张、5000张。
(二)
发放时间
第一轮:2021年12月27日14时30分起一次性发放各类电子消费券19950张。家电和电子产品类发放面额50元的电子消费券500张、100元的电子消费券250张;餐饮类发放面额20元、30元的电子消费券各2000张,50元的电子消费券1200张;日用品类发放面额10元、20元、30元的电子消费券8000张、4000张、2000张。
第二轮:2022年1月15日20时起一次性发放各类电子消费券28050张。家电和电子产品类发放面额50元的电子消费券500张、100元的电子消费券250张;餐饮类发放面额20元、30元电子消费券各2500张,50元的电子消费券1300张;日用品类发放面额10元、20元、30元的电子消费券12000张、6000张、3000张。
(三
)
发放
方式
本次“迎新春促消费•助力乡村振兴”活动电子消费券在武威商务微信公众号发放,以抢券方式进行。市民在微信上搜索并关注“武威商务”公众号,或用微信扫描下图“武威商务”微信公众号二维码直接进入关注,在弹出页面下方点击“消费券”栏目,即可显示“武威消费券”菜单,点击菜单中任一子选项,手机注册登记后,即可在电子消费券发放时段内登陆抢券。每次电子消费券发放时,每人限领家电和电子产品、餐饮、日用品类电子消费券各1张,抢完即止。
(
四)
使用方式
市民获取消费券后,可在公示确定的商场、超市、餐饮、家电、电子产品等企业(企业名录附后)消费时使用。单次消费金额达到电子消费券面额10倍及以上,消费者用微信全额支付时,消费券自动生效,抵扣相应金额。消费金额未达到消费额度或不用微信进行全额支付的,消费券不能使用。单次消费只能使用一张电子消费券,不可累积、叠加使用。家电和电子产品、餐饮、日用品类电子消费券只能在相对应的行业领域消费,不能跨界使用。有效期满未使用的电子消费券自动收回,并5天一轮进行滚动发放,直至本类电子消费券金额用完为止,滚动发放信息将在“武威商务”公众号、天马行市民云APP、武威市新闻传媒集团和凉州区融媒体中心新媒体平台、“乐活武威”微信公众号等媒体公布。
(五)
使用时间
抢券后即可使用,有效使用期限详见消费券上注明的有效期时间。
四、注意事项
各类促销活动必须符合《甘肃省2022年元旦春节期间新冠肺炎疫情防控工作方案》要求,各商贸企业要严格落实测温、扫码、一米线等疫情防控措施。
五、咨询电话
银联商务武威分公司
19993506866
15097010731
武威市商务局
0935—2212975
2225329
凉州区商务局
0935—6152970
6153127
武威市商务局
凉州区人民政府
2021年12月24日
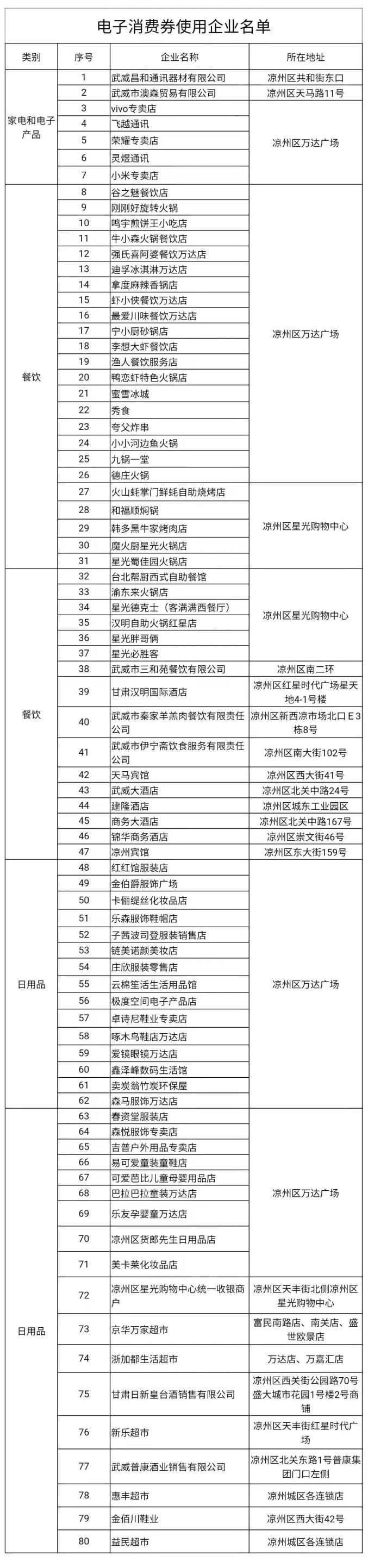
附:电子消费券使用企业名单

来源:凉州融媒
原标题:《公告来了!武威市“迎新春促消费•助力乡村振兴”活动即将启幕》