日前
阜阳市自然资源和规划局
发布最新一批土地征收补
偿安置方案公告
涉颍东多地
阜阳市人民政府
土地征收补偿安置方案公告
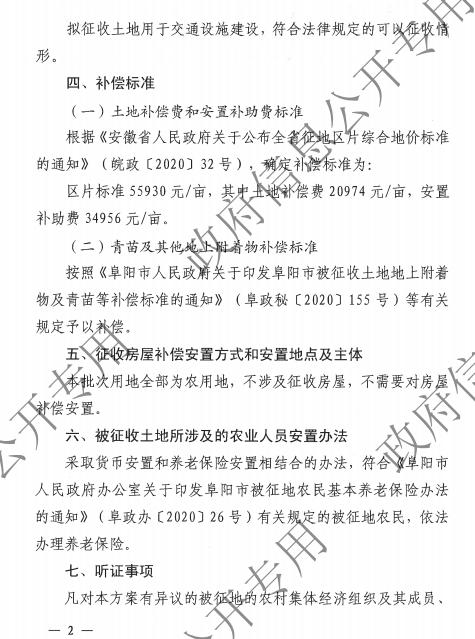
阜政秘〔2021〕265号
征收范围:
颍东区向阳街道桃园社区
新华街道新华社区、梨树社区
新桥社区、老集居委会
袁寨镇前楼居委会、临颍社区、西康社区
杨楼孜镇八里居委会境内
(滑动可查看全文)



土地征收补偿安置方案公告
阜政秘〔2021〕261号
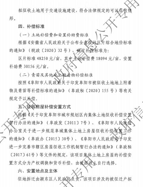
征收范围:
颍东区向阳街道幸福东路社区
致富路社区、关庄社区
新华街道新华社区、辛桥社区、梨树社区
袁寨镇江店社区境内
(滑动可查看全文)



土地征收补偿安置方案公告
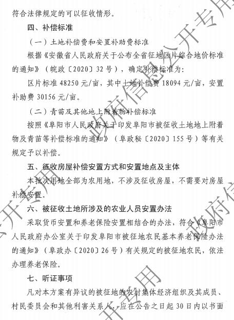
阜政秘〔2021〕263号
征收范围:
颍东区口孜镇杜康居委会
白屯民族居委会、焦庄居委会
杨楼孜镇张岗村、前进村境内
(滑动可查看全文)



土地征收补偿安置方案公告
阜政秘〔2021〕262号
征收范围:
颍东区口孜镇杜康居委会
白屯民族居委会
杨楼孜镇王屯民族居委会境内
(滑动可查看全文)



土地征收补偿安置方案公告
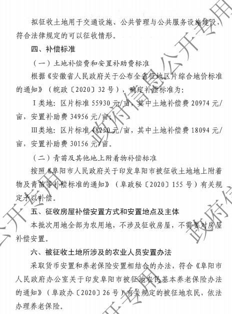
阜政秘〔2021〕264号
征收范围:
颍东区新华街道新华社区、蔡湖居委会
杨楼孜镇王屯民族居委会
口孜镇杜康居委会境内
(滑动可查看全文)



土地征收补偿安置公告
征收范围:
颍州区袁集镇
袁集居委会、郭王村境内
(滑动可查看全文)



原标题:《阜阳市人民政府公告!这些地方要拆迁!》