经贵州省人民政府同意,近日,省政府办公厅转发省发展改革委、省财政厅、省住房城乡建设厅、省市场监管局、省能源局《关于清理规范城镇供水供电供气供暖行业收费促进行业高质量发展的实施方案》,《方案》主要内容如下:
一、工作目标
到2025年,我省清理规范供水供电供气供暖收费工作取得明显成效,科学、规范、透明的价格形成机制基本建立,政府投入机制进一步健全,相关行业定价办法、成本监审办法、价格行为和服务规范全面覆盖,水电气暖等产品和服务供给的质量和效率明显提高。
二、重点任务
(一)清理取消不合理收费
全面清理取消供水供电供气供暖行业不合理收费。凡清理取消的收费一律不得再行收取或变换名目收取。
(二)清晰界定政府、企业和用户投资责任和管理边界
1.明确市政基础设施投资责任。与储备土地直接相关的水电气暖市政配套基础设施建设费用按规定纳入土地开发支出,通过土地储备资金等予以保障,不得由供水供电供气供热企业(以下统称公用事业企业)负担。征收的城市基础设施配套费应按照规定用于水电气暖市政配套基础设施建设。市、县级人民政府应结合新建项目的道路建设,同步建设地下综合管廊,为公用事业企业实施接入工程提供条件。
2.明确建筑区划红线内和接入工程建设投资和维护付费责任。在城镇规划建设用地范围内,公用事业企业投资界面应延伸至建筑区划红线,除法律法规和相关政策另有规定外,不得由用户承担红线外任何费用。使用城中村、城市周边农村集体用地的建设项目,投资界面延伸范围由各地研究确定。从红线连接至市政管网建设的入网工程,由公用事业企业承担的部分纳入其经营成本;按规定由政府承担的部分,应及时拨款委托公用事业企业建设或者由政府直接投资建设。新建商品房、保障性住房等建筑区划红线内水电气暖管网管线及含计量装置在内的配套设备设施建设安装费用统一纳入房屋开发建设成本,不得向买受人另行收取。已建项目的新增用户供水供气供暖报装和既有用户供水供气(用户共有部分除外)供暖工程更新改造,红线内的管网管线及配套设施设备由用户出资建设,计量装置由供水供气供热企业购置、安装。实行政府定价的收费含计量装置费用的,应重新核定剥离计量装置费用后的收费标准;实行市场调节价的,相关经营者应相应降低收费。建筑区划红线内水电气暖管网管线及配套设施设备的建设安装、更新改造、维修维护等费用已由政府或公用事业企业承担的,不得再向用户收取。工程安装收费范围仅限于红线内产权属于用户的资产,不得向红线外延伸。工程投入使用后可依法依规移交公用事业企业实行专业化运营管理,运行维护费用纳入企业经营成本,通过价格补偿。因实施居民小区供水“一户一表”改造,水表到红线之间的庭院管网建设费用由供水企业承担,计入供水成本。电网企业要严格落实报装环节“零收费”。燃气企业依法承担建筑区划红线内用户专有部分以外燃气设施的运行维护、抢修和更新改造责任。棚户区、城镇老旧小区和背街小巷水电气暖改造工程费用,可通过政府补贴、公用事业企业自筹、用户出资等方式筹措,具体方式和费用分摊方案由各地结合实际确定。
3.明确其他费用的承担主体。公用事业企业或用户自愿委托相关机构对计量装置进行检定的,按照“谁委托、谁付费”原则,检定费用由委托方支付,但计量装置经检定确有问题的,由公用事业企业承担检定费用,并免费为用户更换合格的计量装置。当地政府采取特许经营协议等方式授权公用事业企业以入网费、集中管网建设费、并网配套费等名目收取专项建设费用补偿收入的,应通过理顺价格、建立健全补贴机制等方式,于2025年底前全面取消。自本方案施行之日起,严禁新增此类授权。
(三)加快完善价格形成机制
1.完善供水价格机制。加快建立健全以“准许成本加合理收益”为基础,有利于激励提升供水质量、促进节约用水的城镇供水价格机制。建筑区划红线内供水(含二次加压调蓄)设施依法依规移交给供水企业管理的,其运行维护、修理、更新等费用计入供水成本。在严格成本监审的基础上,综合考虑企业生产经营及行业发展需要、社会承受能力、促进全社会节水等因素,合理制定并动态调整城镇供水价格。已推进城乡供水一体化的地方,具备管网连通条件的实行同网同质同价,不具备条件的可实行同城同价。
2.完善电力价格机制。按照国家统一部署,结合我省电力体制改革进程,逐步理顺输配电价结构,加快形成结构优化、水平合理、监管有力的输配电价体系。稳步推进上网电价机制改革,有序放开各类电源上网电价,完善跨省跨区电力价格市场化形成机制。有序放开除居民(含执行居民电价的学校、社会福利机构、社区服务中心等公益性事业用户)、农业以外的用电价格。实施和完善峰谷分时电价政策,健全差别电价机制。深入研究并逐步解决电价政策性交叉补贴问题。
3.完善配气价格机制。加快核定和动态校核配气价格。由燃气企业投资建设的市政管网、市政管网至建筑区划红线外的管网,企业自用的储气设施,以及其他与配气业务相关的设备设施等纳入配气价格有效资产。红线内的燃气设施按法律法规规定应由燃气企业运行维护和更新改造的成本,以及燃气表后至燃具前由燃气企业为排除安全隐患而开展的上门服务、安全检查、设施修理、材料更换等服务成本,均纳入配气成本。创新完善以标杆成本为基础、有利于激励燃气企业降本增效的配气价格机制。
4.完善供暖价格机制。城镇集中供暖价格按程序纳入贵州省定价目录。合理制定并动态调整热力销售价格,稳步推进计量收费改革,具备条件的地区逐步实行基本热价和计量热价相结合的两部制热价,暂不具备条件的按供热面积计收。热电联产的供热企业,应将成本在电、热之间合理分摊。
(四)严格规范价格收费行为
1.明确可保留的收费项目。公用事业企业设施产权分界点以后至用户水电气暖器具前,为满足用户个性化需求所提供的延伸服务应明确服务项目、服务内容,允许收取合理费用,实行明码标价,保障用户知情权和选择权。对市场竞争不充分、仍具有垄断性的少数经营服务性收费,实行政府定价或政府指导价。对经营者自主定价项目,公用事业企业应当遵循公平、合法和诚实信用原则确定收费标准。
2.规范政府定价行为。公用事业企业提供产品和服务的合理成本主要通过价格得到补偿。对实行政府定价或政府指导价的项目,要建立健全科学反映成本、体现质量效率、灵活动态调整的政府定价机制,加快制定或修订完善相关成本监审和定价办法,明确成本构成,规范和细化职工薪酬、折旧年限、损耗率等约束性指标,准确核定成本,科学确定利润,加快理顺价格并实行动态调整,确保公用事业企业正常生产运营,提高水电气暖供给质量和效率。加强成本和价格信息公开,保障用户知情权。实行政府定价或政府指导价工程安装收费等延伸服务收费,应对标行业先进,兼顾周边地区水平,合理确定利润率和制定收费标准,偏高的要尽快降低。全面建立城镇供水上下游价格联动机制。合理制定自备电厂系统备用费,对余热、余压、余气自备电厂继续减免系统备用费。进一步完善天然气上下游价格联动机制。落实和完善天然气输配企业信息公开制度。
3.规范经营者收费行为。公用事业企业应抄表到户、服务到户,严格执行政府定价,合理规范行使政府指导价浮动幅度内的自主定价权。对公用事业企业暂未直抄到户的终端用户,任何单位或个人不得在水电气暖费用中加收其他费用,对具备表计条件的终端用户,应按照政府定价或政府指导价收取水电气暖费用;对不具备表计条件的终端用户,水电气暖费用应由终端用户按照科学方法公平分摊。物业公共部位、共用设施和配套设施的运行维护费用等,应通过物业费、租金或公共收益解决,不得以水电气暖费用为基数加收服务类费用。物业企业等执收未直抄到户终端用户水电气暖费用的各类经营者要建立健全各项收费及费用分摊相关信息公示制度,严禁以强制服务、捆绑收费等形式收取不合理费用。鼓励各地研究制定水电气暖延伸服务收费和转供经营者服务收费议价规则、价格行为规范和指南等,必要时可开展典型成本调查,为合理规范收费提供依据。
(五)提升服务水平
1.健全行业管理制度和技术标准体系。行业主管部门要加快完善水电气暖等基础设施规划、工程设计、工程建设、工程验收、运行维护等制度规定,明确工程验收标准和程序,加强标准协调衔接,加快形成系统性技术标准体系。对于已有技术标准的,要进一步梳理完善,及时调整不合理规定;对于尚无技术标准的,要加快制定,尽快出台。
2.加快完善行业服务质量体系。行业主管部门要按照深化“放管服”改革要求,制定完善供水供电供气供暖行业服务质量规范和评价体系,建立健全服务评价制度和标准,加强行业服务质量管理,通过采取行业服务质量评估、公开通报行业服务情况等方式,提升行业整体服务质量。
3.不断提高经营服务水平。公用事业企业要增强服务意识,提高工作效率和服务水平,向用户提供安全、便捷、稳定、价格合理的产品和服务。制定简捷、标准化的服务办理流程,多渠道公开服务标准、资费标准等信息,严格落实承诺制度,接受社会监督。积极依托贵州一体化政府服务平台,推动“一站式”办理和“互联网+”服务模式,推动申请报装、维修、过户、缴费、开具发票等“一窗受理、一网通办、一站办结”,进一步压缩办理时限,鼓励有条件的地区推动有关服务事项进驻政务服务大厅。
4.切实规范市场行为。公用事业企业不得强迫用户接受不合理的服务条件,不得滥用市场支配地位垄断经营范围内工程安装业务或指定利益相关方从事工程安装,不得利用掌握并网验收的权力,指定施工单位、计量装置品牌和型号、材料供应商等,妨碍市场公平竞争。
(六)改善发展环境
1.提升市政配套基础设施规划建设管理水平。各地要坚持市政配套基础设施先规划后建设、先地下后地上,加强专项规划编制,统筹规划、建设和管理,确保老城区与新城区及园区互联互通,地上与地下整体协调,避免条块分割、多头管理。储备土地应进行必要的前期开发建设,完善与地块相关的道路及水电气暖等配套基础设施建设方案,确保市政配套基础设施与建设项目同步使用。公用事业企业相关管线改造计划,应主动与棚户区、城镇老旧小区和背街小巷改造“三改”计划有效衔接,优化空间布局和推进时序,同步动工建设,避免反复改造。
2.优化接入工程管理。行业主管部门应指导公用事业企业结合当地水电气暖专项规划和控制性详细规划确定的开发强度、规划建设容量等因素,科学规划布局接入点,合理确定用户需求规模,有效约束过度报装,避免造成资源浪费。
3.加快放开经营服务市场。深化行业体制机制改革,进一步放开市场准入限制,推动向规模化、集约化、跨地区经营方向发展,促进行业提质增效。支持通过政府和社会资本合作、混合经营等方式,引导社会资本有序进入,增加市场供给。创新项目投资运营管理方式,实行投资、建设、运营和监管分开,促进设计施工、工程验收、运行维护等环节公平竞争。加快建立完善公平开放的工程安装市场,鼓励具备工程安装施工能力的企业依法取得相应资质后参与市场竞争。鼓励推进企业主营业务和工程设计施工业务分离,同步加强工程设计审查、施工监理、竣工验收,确保工程质量。
4.完善法规政策体系。不断总结实践经验,根据国家有关法律法规,建立健全地方性法规和具体政策措施,合理界定政府、企业、用户的权利义务。尤其对建筑区划红线内外的工程,要分清管网设施设备产权和运行维护、抢修、更新改造的责任,明晰管理边界,确保主体明确、权责相符。
三、保障措施
(一)加强组织领导。市、县级人民政府要落实主体责任,建立健全政府统筹、责任明确、协调有序、监管有力的联合工作机制。省发展改革委会同有关部门加强对各地政策落实情况的跟踪督导,重大问题及时按程序向省人民政府报告。
(二)稳妥推进实施。各地要结合当地实际深化细化实化政策措施,兼顾各方利益,充分评估可能出现的风险,制定应对预案,稳妥把握节奏和力度,合理设置过渡期,确保不影响正常生产生活。特别是对需要理顺价格的,要精心选择合适时机,对低收入群体予以重点关注,加大财政投入力度,做好兜底保障工作,确保平稳落地。取消的收费项目属于公共服务范围的,通过财政补贴、价格补偿等方式保障公共服务供给。对采取特许经营等方式的公用事业企业,要明确政府付费和使用者付费边界,妥善处理好政府补贴和价格补偿关系,合理制定收费标准,保障项目正常运营。
(三)强化监督检查。市场监管部门要加强价格监管和反垄断执法,着力查处达成实施垄断协议、滥用市场支配地位和滥用行政权力排除限制竞争、不执行政府定价或政府指导价、不明码标价、擅自设立收费项目、继续收取明令取消的收费项目、通过强制服务和捆绑收费收取不合理费用等违法违规行为,典型案例通过媒体公开曝光,并纳入企业失信记录。
(四)注重宣传引导。各地各部门要加强政策解读和舆论引导,广泛宣传清理规范供水供电供气供暖行业收费的重要意义,及时回应社会关切,营造良好舆论氛围。
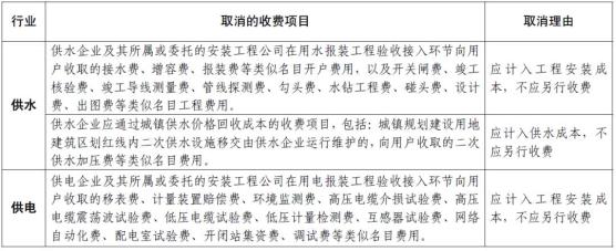
附件
贵州省清理取消的城镇供水供电供气供暖
行业不合理收费项目清单


(来源:贵州省人民政府网)
原标题:《贵州印发方案明确:清理规范这些行业收费!》