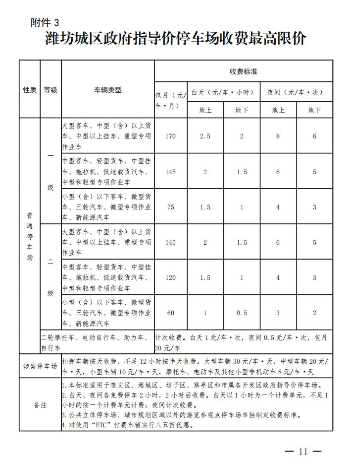
日前,潍坊市发改委会同市公安局、市市场监管局联合印发《关于印发潍坊市停车服务收费管理办法的通知》(以下简称《通知》),自2022年1月1日起,实行政府指导价的停车场,白天和夜间每次停车均免费停放2小时;新能源汽车白天和夜间每次停车各免费停放3小时,在停车场内公共充电设施上充电的,免收停车服务费;对使用“ETC”付费车辆实行八五折优惠。




《通知》指出,具有自然垄断经营和公益性特征的停车服务收费,实行政府指导价管理。
包括政府财政性资金、城投公司投资建设的公共停车场,机场、码头、车站、体育文化场馆、政府指导价景区、交通场站停车场,对外开放的机关事业单位停车场,以及涉案停车场。
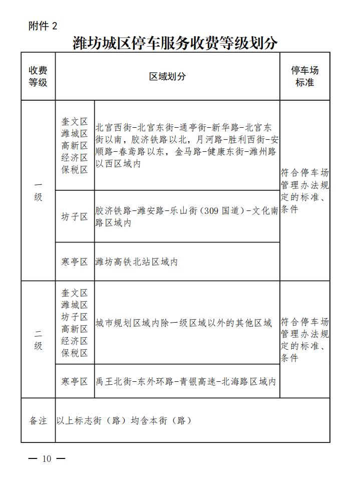
政府指导价停车场收费标准,是按照“中心高于外围、路内高于路外、地上高于地下、室外高于室内、白天高于夜间”的原则,综合考虑停车场设施等级、服务条件、供求关系及社会承受能力等因素,区分不同区域、位置、时段、车型和占用时长等,科学制定差异化收费标准。
同时,全面推行电子计费,推广使用视频桩、高位视频等信息化管理手段,实现无人值守、自动计费缴费,推广使用“ETC”“先离场后付费”等快捷收费方式。
据了解,政府指导价停车场,分白天和夜间两个计费时段。
白天从7时到19时计时收费,夜间从19时(不含)到次日7时(不含),计次收费。
白天以1个小时为计费单元,累加计费,不足1小时的按一个计费单元计费。停车场为二轮摩托车、电动自行车、自行车等小型车辆提供停车服务时,计次收费。
行政机关、事业单位和社会公益性场所配建停车场,原则上不得收费。确需收费的,实行政府指导价管理。
针对集贸商超、娱乐场所、宾馆酒店、写字楼等实行市场调节价的停车场,由经营者遵循公平、合法和诚实信用的原则依法自主制定收费标准。
经营者应当提供价格合理的停车服务,并在市场竞争中获取合法利润。不得有相互串通,操纵市场价格、虚假标价、价格歧视、降低服务标准变相涨价等不正当价格行为。
鼓励市场调节价停车场对2小时内停车免费。提倡对“ETC”付费车辆、新能源汽车等实行更优惠的停车服务费减免政策。
扫描下方二维码查看通知全文
来源|潍坊融媒
记者|付 凯
编辑|王鲁萍

看着好,记得点赞+在看哦 ↓↓↓
用心“潍 ”你,赢得“坊”心!
♥ ♥ ♥ ♥ ♥ ♥:,。视频小程序赞,轻点两下取消赞在看,轻点两下取消在看
原标题:《定了!潍坊停车收费新规“出炉”》