
导语
近期,微信官方发布了《微信关于规范校外培训内容发布和传播的合规指引》,对校外培训内容的发布和传播进行了具体规定。此举一出,标志着又一大平台开始对校外培训内容进行严格管控。在此之前,抖音、淘宝、京东等互联网电商交流平台已经发布类似通告,明确校外培训发布的内容、类目等多项规定标准。目前看,各大互联网平台正在逐渐关闭面向校外培训的“大门”,那么,留给校外培训的时间和空间还有多少呢?
01
国家大政下
平台收紧教育“瓶口”

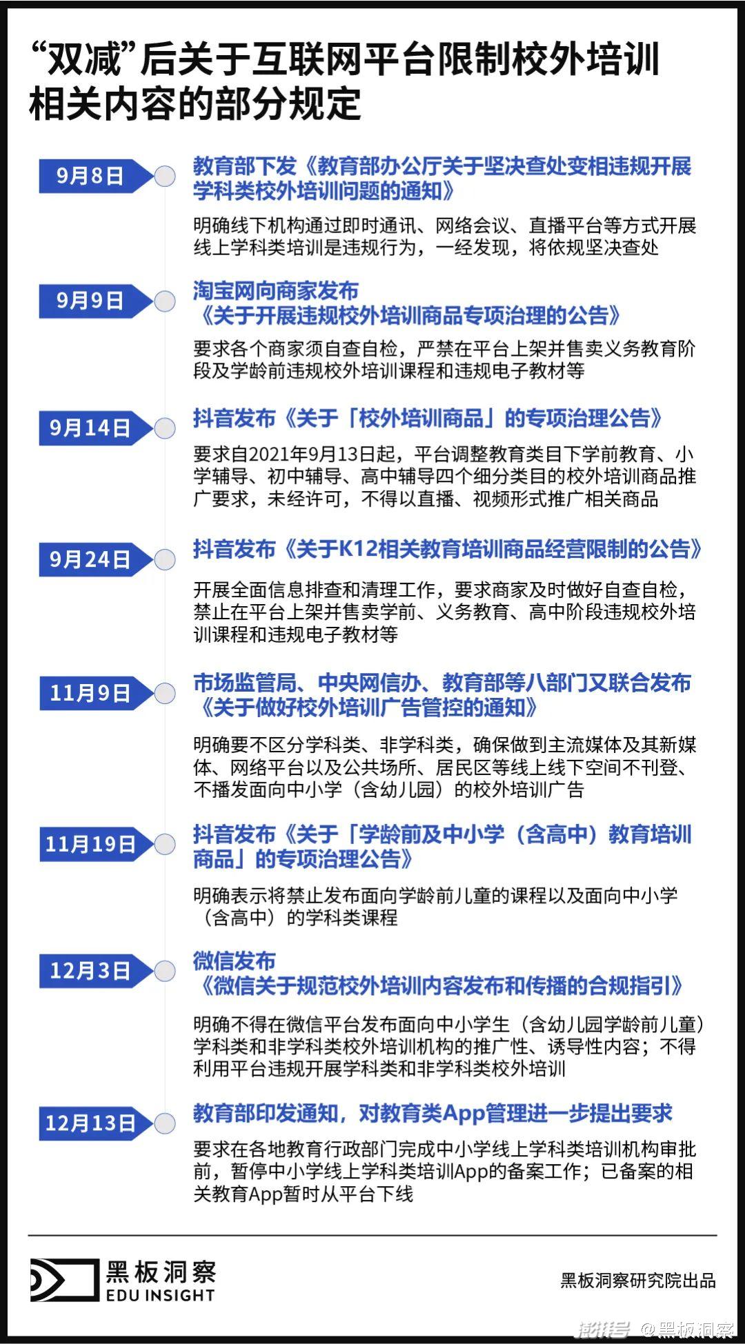
“双减”大趋势下,今年 9 月,教育部下发《教育部办公厅关于坚决查处变相违规开展学科类校外培训问题的通知》,重点提到几种“变异形态”的校外学科培训,有关互联网平台的问题即在其中。通知明确,线下机构通过即时通讯、网络会议、直播平台等方式开展线上学科类培训是违规行为,将依规坚决查处。治理互联网平台发布校外培训内容的“第一枪”随即打响。
落实到地方,以北京地区为例,监管部门要求自 2021 年 9 月 13 日起,平台对教育类目下的学前辅导、小学辅导、初中辅导、高中辅导四个细分品类下的商品,采取限制短视频挂车以及直播挂车的处置措施,所涉及类目下的教育商品将无法在短视频以及直播中挂车售卖。
到了 11 月份,市场监管局、中央网信办、教育部等八部门又联合发文,明确要不区分学科类、非学科类,确保做到主流媒体及其新媒体、网络平台以及公共场所、居民区等线上线下空间不刊登、不播发面向中小学(含幼儿园)的校外培训广告。同时提到,要将校外培训广告管控纳入互联网信息管理的重点内容,对于违反政策代理、制作、刊登、播发校外培训广告的电商平台和其他互联网企业,要坚决依法处置。

规定一出,各大互联网平台随即开始制定发布相应管理办法。9 月上旬,淘宝向平台卖家发布了《关于开展违规校外培训商品专项治理的公告》,要求各个商家须自查自检,严禁在平台上架并售卖义务教育阶段及学龄前违规校外培训课程和违规电子教材等;同样在 9 月,抖音电商运营团队也向创作者发布公告,表示自 2021 年 9 月 13 日起,平台调整教育类目下学前教育、小学辅导、初中辅导、高中辅导四个细分类目的校外培训商品推广要求,未经许可,不得以直播、视频形式推广相关商品;此外,同属电商平台的京东虽无明确官方通告,但相关商品也早已销声匿迹。

“会迟到,但绝不会缺席”。除淘宝、抖音、京东这些互联网电商平台外,微信这样的社交平台也在本月加入了“限流”大军的队伍。12 月 3 日,微信团队发布《微信关于规范校外培训内容发布和传播的合规指引》,内容主要有两点,一是不得在微信平台发布面向中小学生(含幼儿园学龄前儿童)学科类和非学科类校外培训机构的推广性、诱导性内容,以及“贩卖教育焦虑”、承诺迅速提高考试成绩的内容;二是不得利用微信平台面向中小学生(含幼儿园学龄前儿童)违规开展学科类和非学科类校外培训。
02
从中小学到幼儿园、高中
平台限制有过之而无不及
从“双减”政策传达的精神和目的看,其治理的重心主要还是在校外义务教育阶段的学科类培训领域,对高中、幼儿园这类非义务教育以及非学科教育类目虽有所涉及,但管控力度远不及义务教育阶段的中小学。然而对各大平台而言,碍于管控成本、风险、效果等多方面因素考量,治理力度和范围往往要比规定的大,要求也更加严格。

以抖音为例,除前文提及的公告外,其后续又发布两则公告,进一步规范平台上相关课程。
其中,在最近的一则公告(《关于「学龄前及中小学(含高中)教育培训商品」的专项治理公告》)中,抖音明确表示将禁止发布面向学龄前儿童的课程以及面向中小学(含高中)的学科类课程;面向中小学(含高中)的非学科类课程,不得以直播、视频形式推广相关商品,只允许发布在“教育培训-中小幼培训-儿童兴趣”类目。违反此规范的商家,一经发现将按照平台规则处罚。
另据抖音发布的附录显示,学科类课程包括但不限于语文、数学、外语(英语、日语、俄语)、物理、化学、生物、政治、历史、地理、科学及其衍生课程。
此外,微信发布的通告对校外培训内容的治理也是有过之而无不及。与抖音相同,微信也将道德与法治、语文、历史、地理、数学、外语(英语、日语、俄语)、物理、化学、生物等课程列入学科类进行管理。具体到两条内容,第一条是对中小学的学科类教培广告以及非学科类广告的限制,而第二条则是对利用微信平台进行授课的限制,包括社群、视频直播等模式,管控范围进一步扩大。
整体看,互联网平台对校外培训的管理可以说是严上加严。从义务教育阶段的小学、初中到非义务教育阶段的幼儿园、高中,从校外学科类培训再到非学科类培训,多层次、多类目的进行管控限制。
03
凡是过往 皆为序章
哪些内容可以搬上“台面”
关上一扇门,打开一扇窗
显而易见,各大平台对校外培训限制的影响是深远且沉重的。首当其中的即是相关课程的销售。今年淘宝平台的“双 11”榜单里中,已不见 K12 学科培训的身影,多家机构的橱窗中只剩下兴趣素质与语言培训等非学科类课程,以及一些教具、文具、纸质版教材等教辅商品。
此前,直播卖课一直是教培机构的主要引流方式,同时对平台而言也是一笔不菲的收入。对于机构方,有调研显示,今年 618 期间,高途课堂、猿辅导、斑马等品牌每天在抖音直播 6 小时以上,其中高途课堂每个号在各平台加起来每天消耗 100 万元左右,每个月能销售 4-5 万单体验课。对于平台方,据了解,截至去年 6 月,抖音上的教育内容累计播放量超 10 万亿次,累计点赞量超 3092 亿次,而 2020 年全年抖音母公司字节跳动来自教育行业的广告收入为 150 亿元,教育内容早已成为其内容生态里的重要组成部分。

现如今,高途课堂淘宝官方旗舰店已经下架了全部商品,只剩一间“空铺子”。多家在线教育机构只在抖音直播间中售卖硬件或纸质教材,橱窗里的学科课程类产品全部下架,仅有口算卡、文具、硬件、教材等产品在苦苦支撑,充当“门面”。在另一大短视频直播平台快手上也难觅 K12 相关产品踪影,仅有文具、硬件、教材等产品。
学科类课程这扇门既然已经紧锁,各家机构也开始另寻出路,欲求新解。以淘宝天猫平台为例,新东方教育旗舰店主要聚焦大学四六级和考研课程;学而思则发力教辅图书、教具,推出学前素养、幼小衔接、小学教辅、小学素养、学科教具、小升初、留学考试、网课等几大品类;猿辅导主推编程、益智等素质教育思维拓展类产品;作业帮则主推教辅资料、智能错题打印机智能词典笔等教育硬件。

目前仍在火热进行的关于语文、数学、英语等内容,已不再是对学校内的学科科目学习内容的讲解。除此之外可以确定的是,对于各大短视频平台上学科内容的整顿已是大势所趋。而对于学科类这一类目的限制或许只是刚刚开始,未来政策很可能会愈发收紧。
大环境趋紧下,众多学科类教培机构以及个体老师将目光投向素质教育,该领域开始成为学科类教师及机构的转型方向之一。尤其在小学素养内容上进一步延伸扩展,加入少儿学前科学启蒙。此外,还针对家庭教育推出父母育儿与心理励志类书籍,推出的新品则包含益智桌游、看图说话、自然科学实验套装、小学生手抄报套装、以及高考志愿学业规划等。
结语
总的来讲,互联网平台留给校外培训内容的生存空间越来越小了,尤其义务教育学科类内容已经基本宣布退出历史舞台。至于未来,教育培训内容将以怎样的新“面貌”亮相互联网平台,我们尚不可知,各家机构如何把平台仅存的“一亩三分地”耕作好自然也成了一门学问。