打卡地

▲淮安府署后花园▲
淮安府署后花园有子母亭、子母塔、吊桥,园内大面积都是池塘,上面架设着一座单眼拱桥“映月桥”。(王昊)
布粉们,早上好呀
今天是2021年12月19日星期日
今天白天到夜里晴到多云
西南风3到4级
最高气温:11℃到12°C
最低气温:-3℃左右
今天我市天气晴好
最低气温仍在冰点以下
请注意防寒保暖
小布推荐
注意!医保支付方式将有大变化!
12月18日,国家医保局举行第一届中国医保支付方式改革大会,并正式启动医保支付方式改革三年行动计划。究竟什么是医保支付方式改革?这项改革将如何影响我们的看病就医呢?
01
医保支付方式改革三年行动计划
正式启动
一直以来,我国传统的医保支付方式是按项目付费,即根据诊疗过程中用到的所有药品、医疗服务项目、医用耗材等,医院在诊疗过程中使用多少,医保和患者根据比例就支付多少。这种模式下,容易产生“大处方”“大检查”等过度医疗行为,不仅造成医疗资源的浪费,还让参保人多花钱、医保基金多支出。
2018年,我国开始先后试点DRG和DIP两种新型付费模式,来改变当前支付模式的弊端。
按疾病诊断相关分组付费(DRG)是按照患者的患病类型、病情严重程度、治疗方法等因素,把病人分入临床病症与资源消耗相似的诊断相关组,以组为单位打包确定医保支付标准。
按病种分值付费(DIP)是利用大数据将疾病按照“疾病诊断+治疗方式”组合作为付费单位,医保部门根据每年应支付的医保基金总额确定每个病种的付费标准。
这两种改革都是通过打包定价的方式,促进医疗机构转变运行机制,促使医疗服务提供方主动控制成本,为参保群众提供健康所需要的最适宜的服务。
02
2024年底全国所有统筹区
开展支付方式改革
根据国家医保局出台的《医保支付方式改革三年行动计划》,支付方式改革将在三年内从101个试点城市推向全国。目前,全国30个城市开展DRG付费试点,71个城市启动DIP付费试点。在实际操作中,试点医院究竟发生了哪些变化呢?
支付方式改革的推进,既提高了医保基金使用效率、控制医疗费用不合理上涨、增强医疗机构成本意识,也发挥了对医疗服务市场的调控作用,推动分级诊疗,形成科学有序就医格局,实现医院高质量发展、医保高效能治理、患者高品质就医,三方共赢的结果。
国家医疗保障局医疗保障事业管理中心负责人 隆学文:到2024年底,全国所有统筹地区都将开展支付方式改革,到2025年底,支付方式改革要覆盖所有符合条件的开展住院服务的医疗机构。
i 淮安
淮安公交高铁东站志愿者服务站启用啦!
为了进一步树立“幸福公交”第一服务窗口品牌,结合高铁站旅客密集的实际情况,淮安公交在高铁东站公交车上客区设立第一个“公交志愿者服务站”,常态化开展志愿者服务工作,免费为市民提供手机充电、应急药品、失物招领、文明引导、公交换乘咨询等志愿服务,还可以进行零钱兑换。
招聘啦!
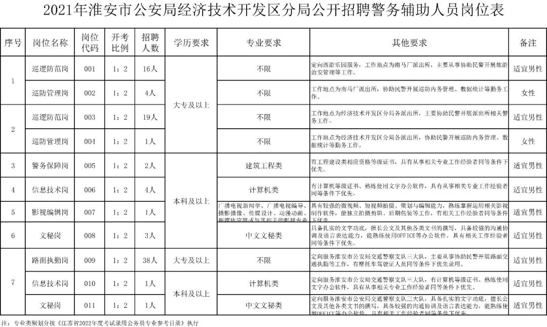
因工作需要,淮安市公安局经济技术开发区分局计划面向社会公开招聘警务辅助人员90名,本次招聘的报名工作通过网络进行,不接受现场报名。应聘人员须按要求网上报名、上传照片、参加资格初审。由淮安市公安局经济技术开发区分局进行网上资格初审。报名网址:淮安市公安局互联网门户网站(http://gaj.huaian.gov.cn),每人限报一个岗位。报名及照片上传时间:2021年12月18日9:00-12月22日16:00;资格初审时间:2021年12月19日9:00-12月23日16:00。应聘人员通过报名系统查询资格初审结果。咨询电话:13770382420。

2条公交线路临时调整!
日前,淮安公交公司发布线路临时调整通知:接淮安市公安局交通警察支队通告,武黄路(淮海南路至七支路段)进行半幅封闭施工,道路暂不具备公交通行条件。自2021年12月18日起,公交9路、20路将作临时调整,具体信息如下:
一、公交9路信息
线路走向:
淮海南路—无名路—谢盐线,恢复原线。
沿途增设站点:
王元(淮海南路)、淮安市车管所、清凉园、生态盆景园。
暂不停靠站点:
王元(武黄路)、盐河镇政府、三支、谢碾、谢碾村委会、团结河、李园组
分段计价点调整:
分段计价点由“谢碾”暂调整为“季庄”。

二、公交20路信息
线路走向:
公交华西路停车场—华西路—梁红玉路—永怀东路—楚州大道—镇淮楼东西路—武黄路—黄码大桥(临时终点站)。
暂不停靠站点:
淮安汽车南站、柴米河、黄庄、李集村委会、跃胜、东扬、宁连路立交桥、淮安王元美食街、公交检测站、王元、盐河镇政府、三支、谢碾、周陈九组、周陈村委会、五支、周陈村四组、韩园村、六支、黄码中学、黄码乡卫生院、黄码乡政府、七支渠、黄码八组、黄码小街、黄码。

名单公示!
日前,省商务厅公示了2021年绿色商场创建单位,其中,淮安经济开发区润宝商业有限公司(大润发公园店)榜上有名。
贴心看
国家医保局:国内共有60余种罕见病用药获批上市 已有40余种罕见病用药被纳入国家医保目录
据2021年中国罕见病大会消息,国家医疗保障局自2018年成立以来,连续4年每年一次动态调整医保药品目录,累计将507种新药、好药纳入了目录,通过目录调整实现了用药保障范围不断扩大和结构优化。截至目前,国内共有60余种罕见病用药获批上市,其中已有40余种被纳入了国家医保目录,涉及25种疾病。
12306辟谣:抢票加速包并不能拥有优先购票权
根据此前国务院办公厅发布的安排,2022年元旦假期为2022年1月1日至1月3日,共3天。依照目前全国铁路车票预售期15天的规定,12月18日起,旅客可通过12306网站、12306手机客户端或拨打95105105订票电话,购买2022年1月1日的火车票。抢票过程中,使用加速包真的有用吗?对此,铁路12306表示,消费者使用的加速包并不能拥有优先购票权,无论是哪款购票软件都要在铁路12306购票系统排队。12306提醒,如遇所需车次、席别无票,可在线排队候补。当对应的车次、席别有退票时,系统将自动购买车票。
扫码点餐强制关注公众号?要整改了
当下,小小的二维码重构餐饮消费中商家与消费者的关系。纸质菜单反而成了“稀缺品”,由此带来的餐饮服务质量下降、消费群体歧视、个人信息泄露、强制关注公众号等问题接踵而至。
中消协指出,仅提供“扫码点餐”涉嫌过度收集消费者个人信息,侵害了消费者的公平交易权,不提供现场菜单有损消费者的知情权,新技术应用不应成为特殊消费群体的消费阻碍。
近日,腾讯公司向开发者推送了关于自查"扫码点餐强制关注公众号”问题的通知。通知指出,平台提醒开发者自查是否存在“扫码点餐强制关注公众号”问题,并及时进行整改,为用户提供良好的点餐体验。平台将于2022年1月17日开始对此类问题进行核查,违规的公众号将被限制二维码打开公众号能力。

来源:新华社、人民日报、央视财经、交汇点、江苏省商务厅、淮安公共交通、淮安市公安局经济技术开发区分局
封面摄影、制图:王昊 余凡
融媒体图片编辑:程钢
值班主任:卢化福
融媒体编辑:苏钰
责编:何渊:,。视频小程序赞,轻点两下取消赞在看,轻点两下取消在看
原标题:《注意!医保支付方式将有大变化!》