小伙伴们
你们记忆里有围龙屋的身影吗?
像这些

(请左右滑动查看)

位于梅江区三角镇的东江纵队粤东游击队交通站旧址。(吴腾江 摄)

位于梅县区白渡镇的宋湘故居。(吴腾江 摄)

位于兴宁市坭陂镇的坭陂进士第。(吴腾江 摄)

位于平远县仁居镇的仁居官塘唇李屋。(袁志鹏 摄)

位于蕉岭县文福镇的丘逢甲故居。(汪敬淼 摄)

位于大埔县西河镇的张弼士故居光禄第。(林翔 摄)

位于丰顺县龙岗镇的马图红四军军部旧址。(钟小丰 摄)

位于五华县华城镇的武状元李威光故居。(张炳锋 摄)
左右滑动查看图集
作为客家文化的代表性建筑
围龙屋对于梅州人来说
可能是儿时的住所
可能是回乡的第一站
也可能是过年祭祖共庆团团的场所
对这个满满都是回忆的建筑
我们现在要做的就是
保
护
近日,梅州市政府发布
《关于公布第一批
梅州市客家围龙屋保护名录的通知》
共有231处围龙屋入选
分别包括
111处梅州市各级文物保护单位客家围龙屋
100处梅州市历史建筑客家围龙屋
20处第三类客家围龙屋

文件指出,各县(市、区)人民政府和各有关单位要按照《梅州市客家围龙屋保护条例》要求,认真贯彻落实“保护为主、科学规划、分类管理、合理利用”的原则,切实做好梅州市客家围龙屋的保护、利用和管理工作。
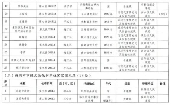
第一批梅州市
客家围龙屋保护名录
(点击图片可放大查看)


















小伙伴们
上面的名单里
有你熟悉的围龙屋吗?
来源:梅州日报
原标题:《【传承保护】@梅州人,速戳!这些都是梅州“保护对象”→》