12月17日黑龙江最新疫情通报
▼
2021年12月16日0-24时,黑龙江省无新增新冠肺炎疫情信息报告。当日治愈出院本土确诊病例1例(哈尔滨市南岗区1例)。
截至2021年12月16日24时,全省现有本土确诊病例32例,现有本土无症状感染者4例。
至此,哈尔滨已连续5天保持病例零新增!持续向好!
哈尔滨部分区域调整为低风险
哈尔滨市应对新冠肺炎疫情工作指挥部
关于调整南岗区道外区香坊区松北区
部分区域风险等级的通告
根据有关规定,经专家咨询组综合评估研判,市指挥部决定,自2021年12月16日24时起,将南岗区农垦小区、巴陵街84号至光芒街与巴陵街至光芒街68号半围合楼栋、宣庆街55号院、悦山国际小区、冬奥村(一期、二期)、华鸿国际中心(1号楼、2号楼、写字楼),道外区龙信家园小区,香坊区新松茂樾山二期、东升家园小区、菜艺街123号、温哥华森林小区二期、公滨路396号院、珠江帝景小区、乐山路1号(科技公寓1号院、2号院、建北街56号、58号合围区域)、旭升街91号(哈汽501栋、哈汽503栋、哈锅55栋合围区域),松北区地恒托斯卡纳四期B23栋调整为低风险地区。其他地区风险等级不变。
哈尔滨市应对新冠
肺炎疫情工作指挥部
2021年12月16日
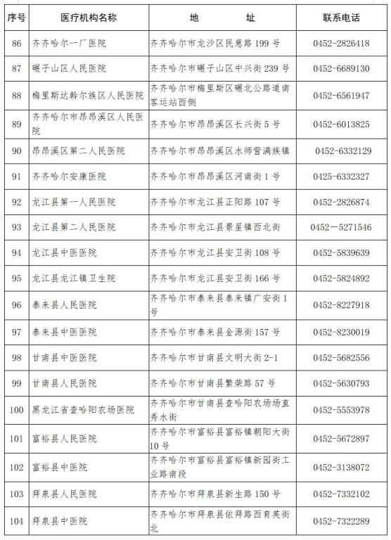
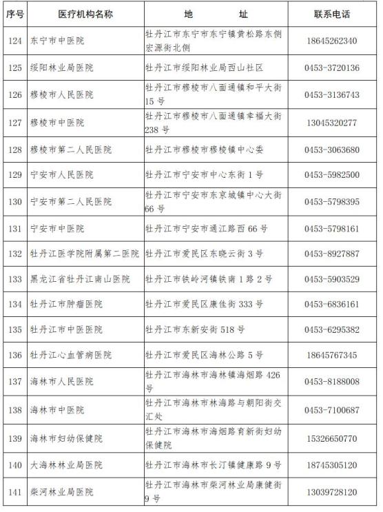
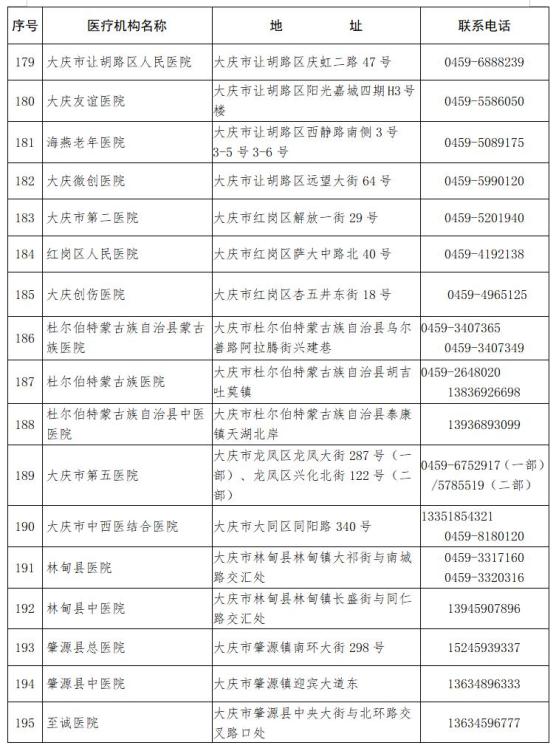
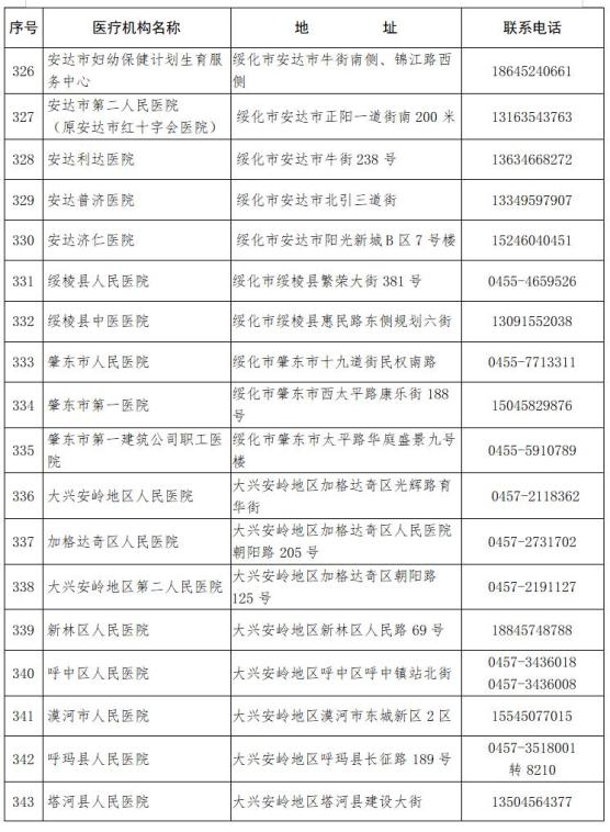
黑龙江492家核酸检测机构名单
各市(地)卫生健康委,各有关医疗机构:
为保障常态化疫情防控形势下的核酸检测、诊疗服务等有关工作需要,现公布全省492家新冠病毒核酸检测机构名单(截至2021年12月15日),其中:医疗机构348家(含4家军队医疗机构)、疾控机构124家、第三方检测机构20家。上述单位的检测结果和龙江健康码、国务院客户端查询结果均应予以互认。
附件:1.医疗机构名单
2.疾控机构名单
3.第三方检测机构名单
黑龙江省卫生健康委员会
2021年12月16日
点击可滑动查看名单





























三类密接人员如何管理、如何解除?
针对广大市民群众关心的密切接触者、次密切接触者(密接的密接)和次次密切接触者(次密接的密接)如何管理、如何解除问题,记者专门采访了哈尔滨市疾控中心专家进行了解答。
问:密切接触者如何管理?如何解除管理?
答:密切接触者是与阳性感染者有过近距离接触的人员,被感染的风险极大。按照疫情防控规定,须对密切接触者采取“14天集中隔离+7天居家隔离”的管控措施,集中隔离期限从其与阳性感染者最后一次接触之日算起,隔离时间总长为21天。如密切接触者被发现时,距其与阳性感染者最后一次接触之日算起未超过14天,则按照“缺几天补几天”的方式,完成剩余天数的集中隔离,直至距末次接触满14天后转为居家隔离;如密切接触者被发现时,距其与阳性感染者最后一次接触之日算起已超过14天,则直接转为居家隔离,仍按“缺几天补几天”的方式,完成剩余天数的居家隔离,直至满21天方可解除居家隔离。
如在密切接触者集中隔离场所内发现阳性感染者,同一场所内的部分隔离人员,包括与阳性感染者所住房间上下各一楼层、同楼层的所有集中隔离人员,自新发现阳性感染者当日起重新计算集中隔离时间,重新集中隔离满14天;当外环境检测结果(不包括阳性感染者所住房间)为阳性,则对集中隔离场所内所有隔离人员,自新发现阳性感染者当日起重新计算集中隔离时间,重新集中隔离满14天。
密切接触者解除集中隔离前,须对其本人及所住房间进行核酸检测,结果均为阴性的方可转为居家隔离。解除居家隔离前,须对隔离人员进行核酸检测,结果为阴性的方可解除居家隔离。
问:次密切接触者如何管理?如何解除管理?
答:次密切接触者是与密切接触者有过近距离接触的人员,如果他们所接触的密切接触者被感染,他们就会有被感染的风险。按照疫情防控规定,须对次密切接触者采取“7天集中隔离+7天居家隔离”的管控措施,集中隔离期限从其与密切接触者最后一次接触之日算起,隔离时间总长为14天。如次密切接触者被发现时,距其与密切接触者最后一次接触之日算起未超过7天,则按照“缺几天补几天”的方式,完成剩余天数的集中隔离,直至距末次接触满7天后转为居家隔离;如果被发现时,距其与密切接触者最后一次接触之日算起已超过7天,则直接转为居家隔离,仍按“缺几天补几天”的方式,完成剩余天数的居家隔离,直至满14天方可解除居家隔离。
如密切接触者核酸检测发现阳性,与其关联的次密切接触者一律转为密切接触者,并按密切接触者进行管理。
次密切接触者符合以下条件之一即可解除隔离:一是密切接触者解除最终居家隔离,其次密切接触者随之解除居家隔离。二是密切接触者在距其与阳性感染者最后一次接触之日算起7天内,至少连续两次核酸检测且结果为阴性(间隔≥24小时),其次密切接触者在此期间核酸检测也为阴性的可解除集中隔离,转为居家隔离,居家隔离满7天后方可解除;如密切接触者在距其与阳性感染者最后一次接触之日算起已超过7天,仍须对其进行连续两次核酸检测且结果为阴性(间隔≥24小时),其次密切接触者核酸检测也为阴性的,可直接转为居家隔离,仍按“缺几天补几天”的方式,完成剩余天数的居家隔离,直至满14天方可解除居家隔离。
次密切接触者解除集中隔离前,须对其本人及所住房间进行核酸检测,结果均为阴性的方可转为居家隔离。解除居家隔离前,须对隔离人员进行核酸检测,结果为阴性的方可解除居家隔离。
问:次次密切接触者如何管理?如何解除管理?
答:次次密切接触者是与次密切接触者有过频繁接触的人员,也属于重点风险人员。按照疫情防控规定,须对次次密切接触者采取“7天居家隔离+7天居家健康监测”的管控措施,居家隔离期限从其与次密切接触者最后一次接触之日算起,管控时间总长为14天。如次次密切接触者被发现时,距其与次密切接触者最后一次接触之日算起未超过7天,则按照“缺几天补几天”的方式,完成剩余天数的居家隔离,直至距末次接触满7天后转为居家健康监测;如果被发现时,距其与次密切接触者最后一次接触之日算起已超过7天,则直接转为居家健康监测,仍按“缺几天补几天”的方式,完成剩余天数的居家健康监测,直至满14天方可解除居家健康监测。
次次密切接触者的解除方式,一是次密切接触者解除集中隔离,其次次密切接触者可直接转为居家健康监测。二是次密切接触者解除居家隔离,其次次密切接触者随之解除居家健康监测。
对此您怎么看?欢迎留言互动。
黑龙江一地寻人!
12月15日20:20,大兴安岭地区疾控中心接到齐齐哈尔市疾控中心的协查函,函告齐齐哈尔无症状感染者靳某某的同空间(讷河市长发镇玉磊超市购物)风险人群李某某正在我区,经我区漠河市疾控中心流调,李某某没有进入超市,为李某某的妻子王某某进入超市购物,漠河市疾控中心判定王某某为无症状感染者的密切接触者。现将王某某在我区的行动轨迹公布如下:
12月10日14:00到达漠河卡口,扫码、测温后进入漠河市辖区,16:00入住漠河市龙源宾馆328房间未外出。
12月11日9:00与爱人李某某驾车到古莲河露天煤矿装车,16:00返回漠河龙源宾馆,17:00龙源宾馆附近的香烤里拉烧烤店用餐,20:00返回龙源宾馆休息。
12月12日12:10龙源宾馆用餐,13:30到漠河市全民核酸检测客运站采集点进行核酸检测后返回龙源宾馆休息,17:30在龙源宾馆餐厅用餐。
12月13日9:00驾车驶离漠河,15:27京加线与加漠公路交口交通灯西侧自强小吃部,餐后驾车离开。
疫情后,民建议携核酸报告进出城!
今年9月以来,哈尔滨市已发生多轮疫情。近日,有市民通过领导留言板建议,即使疫情过后,出入哈尔滨这样特大城市的也要带着24小时内核酸阴性报告,就是“谁出行谁对自己和他人健康负责”原则。
该市民还提议,核酸价格最好降到30元,为人们提供更低廉的服务。
哈尔滨市香坊区信访局12月15日答复道,网友反映的疫情需要加强管控力度和核酸价钱问题,黑龙江省信访局已交办哈尔滨市。经核实,哈尔滨市医保局已经9次调整核酸检测价格。为方便患者及陪护人员,在全国率先制定了3合1核酸混检价格。组织了具备核酸检测能力和资质的公立医疗机构对新冠病毒核酸检测试剂进行集中采购,降低了检测成本。按照(医保办发〔2021〕45号)文件精神,哈尔滨市核酸检测价格已经调整到40元每人次,3人混检、5人混检和10人混检价格统一调整为8元每人次,目前均为全国最低。下一步将根据疫情防控工作实际需要,及核酸检测相关材料价格变动情况,适时调整核酸检测价格。
香坊区信访局称,“您提出疫情过后,出入哈尔滨需带着24小时内阴性核酸报告的建议,香坊区香大街道办事处第一时间与香坊区疫情防控指挥部反映此事,和您一起期待建议是否被采纳。感谢您对疫情的关注。”
综合自:新晚报、冰城网
原标题:《振奋人心!哈尔滨5连0!南岗香坊松北道外多地调整风险等级》