嘉兴两所高校紧急封闭
全员核酸检测
↓↓
2021年12月16日下午,嘉兴市疾控中心收到安徽省协查函:“宿州1名新冠病例12月11日乘坐的G1866次列车同车厢有嘉兴密接人员1名”。接到通报后,市、区紧急开展调查处置,涉疫的相关密接者及次密接者均已落实管控措施。
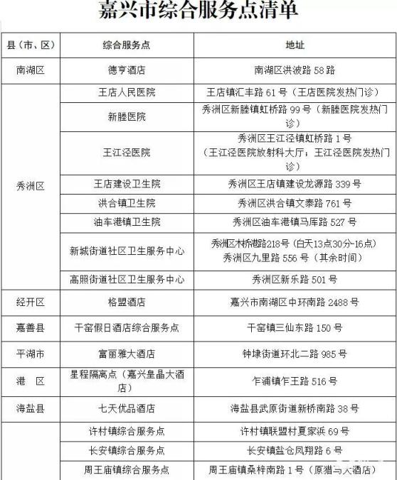
由于密切接触者轨迹涉及学校特殊场所,经研判,决定对嘉兴学院(梁林校区)、嘉兴南湖学院实行紧急封闭管理,禁止无关人员进出,暂停学校线下授课和活动,开展全体师生员工核酸检测,现居住在校外的师生员工主动到属地综合服务点进行核酸检测。属地防控办将根据核酸检测情况及时调整相关管控措施。

更多疫情动态
NEWS
﹀
﹀
宁波、绍兴、杭州累计报告确诊342例
浙江疫情防控已进入最为关键时期
12月16日下午5点,第九十场浙江省新冠肺炎疫情防控工作新闻发布会举行。

浙江省卫生健康委副主任孙黎明通报了近期浙江发生的新冠肺炎疫情最新情况。
自12月15日16时,到12月16日16时,浙江省宁波、绍兴、杭州报告新增确诊病例50例(其中,宁波2例、绍兴45例、杭州3例)。无报告新增无症状感染者。
自12月5日以来,到12月16日16时,三地累计报告确诊病例342例、无症状感染者1例(不包括转为确诊病例的数量,下同)。其中,宁波累计报告确诊病例64例;绍兴累计报告确诊病例254例、无症状感染者1例;杭州累计报告确诊病例24例。
全省已累计排查密接者16882人,次密接者37498人,均已落实管控措施。
三地已累计开展核酸采检1296.6万人份,已出结果1215.89万人份,除上述感染者外,其他均为阴性。
全省已累计纳入隔离管控621073人,其中集中隔离67673人,居家健康观察38764人,日常健康监测514636人。
当前,浙江疫情防控已经进入了最为关键的时期,容不得有丝毫懈怠、半点马虎。浙江要按照国务院联防联控机制和省委、省政府的工作要求,紧紧扭住疫情不外溢、降总量、早清零的防控目标,顶住压力、迎难而上、严防死守,以一严到底的态度、一控到底的行动,全面落实各项防控措施,坚决打赢疫情防控遭遇战阻击战歼灭战。
杭州:萧山国际机场国内航站楼部分关闭
为强化疫情防控工作,自12月17日零时起,杭州萧山国际机场将对国内航站楼部分出入口、区域实行临时关闭措施。具体如下:
出发层:保留7号门、9号门、11号门开放,保留T1安检通道开放,T1航站楼候机区保持正常运行。
到达层:保留6号门、14号门、16号门开放,到达出口仅保留T1 到达出口开放。
T2航站楼(国际/地区)保持正常运行。
杭州机场提醒广大旅客,目前无论是乘坐国内进港航班还是国内出港航班,都需要出示48小时内核酸检测阴性报告才能登机。
绍兴:265例病例均有关联,主要集中在封控区
12月16日晚上7点30分,绍兴市举行新冠肺炎疫情防控新闻发布会,通报疫情防控工作进展情况。
会上,相关负责人通报:截至12月16日晚上6时,全市累计发现确诊病例264例,无症状感染者1例。其中,上虞区累计发现确诊病例261例、无症状感染者1例,越城累计发现确诊病例3例。
从这几天疫情发展形势来看,呈现这几个积极信号:一是新冠肺炎阳性检出率开始出现下降,12月13日晚6时确诊病例环比增加46例,14日晚6时环比增加48例,15日晚6时环比增加54例,16日晚6时环比增加39例,说明增速开始放缓;二是新发生的病例绝大部分是从集中隔离和居家隔离的人员中发现的;三是从感染的时间看,12月12日以后感染的人数一共只有7个人,其他都是在11日之前感染的,这也体现了最近防控的成效。
本轮疫情病例特点明显:一是所有发现的病例均有关联。经过流行病学调查分析,265例病例相互间均有关联,主要集中在确诊病例奶奶葬礼参加人员和舜杰路大通超市经营摊主及买菜市民;二是病例主要集中在封控区内。12月8日起,对百官街道和曹娥街道实行封闭管控,病例目前主要集中在百官街道和曹娥街道,占总病例数89.4%;三是其他镇街病例均有相关。其他街道和乡镇发现的病例均在百官街道和曹娥街道周边,包括越城区的2个镇街也毗邻。
陕西新增3例本土病例
新增1例无症状感染者
12月16日8时-14时
陕西新增报告
本土确诊病例3例(西安2例、延安1例)
无症状感染者1例(西安)
↓↓
本土确诊病例1:张某某,男,52岁,现居延安市宝塔区新洲花园小区,系12月15日发布的本土确诊病例2的密切接触者。张某某作为密切接触者被隔离医学观察,期间核酸检测阳性,12月16日10时30分经专家组诊断为新冠肺炎确诊病例(普通型)。
本土确诊病例2:滑某某,男,62岁,现居西安市雁塔区长安中路33号长安大学本部家属院,系12月15日发布的确诊病例2的密切接触者,二人为同事关系。滑某某作为密切接触者被隔离医学观察,期间核酸检测阳性,12月16日10时30分经专家组诊断为新冠肺炎确诊病例(普通型)。
本土确诊病例3:穆某某,男,28岁,现居西安市碑林区大学东路含光巷,系12月15日发布的本土确诊病例1的密切接触者。穆某某作为密切接触者被隔离医学观察,期间核酸检测阳性,12月16日10时30分经专家组诊断为新冠肺炎确诊病例(轻型)。
本土无症状感染者:高某某某,男,10岁,现居西安市朱雀大街南段紫郡长安小区北区。12月15日在对重点人员进行排查及核酸检测中,发现高某某某混检结果异常,随后被转运隔离,西安市疾控中心复核结果为阳性。12月16日10时30分经专家组诊断为新冠肺炎无症状感染者。
以上确诊病例和无症状感染者均已被转运至定点医疗机构隔离治疗和医学观察,具体活动轨迹由西安市、延安市发布。
东莞新增4名确诊病例
活动轨迹公布
12月16日下午
东莞市12·13疫情第三场新闻发布会召开
会上公布12月15日
新增四例确诊病例的活动轨迹

据东莞市疾控中心副主任张莉萍介绍,4例新增病例中,1例在重点人群筛查中发现,3例为纳入管理的密切接触者中检测发现。
来源 钱江晚报、都市快报、北京日报等
原标题:《嘉兴两所高校实行紧急封闭管理!》