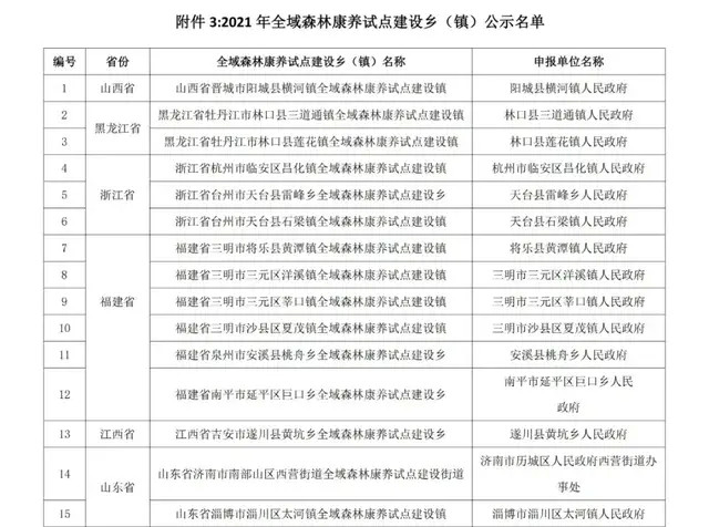
近日,2021年全域森林康养试点建设乡(镇)名单公示,山东这个小镇榜上有名!
太河镇坐落于淄博市淄川区,这里山明水秀,无数美景遍布,一条大河横亘其间,这座小镇的美景终于藏不住啦!

水乡太河(王宁宁/摄)
2021年全域森林康养试点建设乡(镇)公示名单


太河水库
一处太河水库造就无数美景

李晓伟 摄
“高峡出平湖”淄河,是历史的见证;水库,是淄博人的骄傲。
群山环抱、碧波千顷的太河水库是迄今淄博市最大的水利枢纽工程。像一条巨龙横卧在淄河滩上,结束了千年的淄河水患。

黄绍时 摄

倪少锋 摄
太河镇因太河水库而得名,站在水库大坝上向南望去,山水相接,烟波浩淼。如一条色彩斑斓的彩带,绕在大山深处绵延10余公里,成为大家深爱的好山好水好风景。

两岸青山,绿树滴翠,村落静卧在水边,红瓦掩映在绿树间,宛如一处世外桃源。晴时,山光水色青于蓝,雨天,烟雨蒙蒙似江南。

深秋时节,库水如镜,倒映出五彩缤纷的秋天。而或晨曦初照,或是日落西山,山水沐浴在金色的霞光里,波光潋滟,蒹葭苍苍,悠悠小船,静静金鸡山,都醉倒在秋天宁静多彩的水面上,倒映翩翩。

宋维亮 摄

李晓伟 摄
到了冬天,落雪时节,太河水库银装素裹,水雾升腾,仙境一般。皑皑白雪映照碧水湛蓝蓝,更觉季节的深寒。


一处山水,一份热爱,跋山涉水,足迹留给日出日落。风景变换,四季更迭,苦乐融进情怀,不变的是静静流淌的深情如昨。


组图:尊勇美篇(纪尊勇)等

太河美景
美景如画亦如诗
在水库两岸,既有大家熟知的齐山、潭溪山等网红景区,也有许多小众景区,既有充满民俗意味的古村落,也有历史长河中留存下来的遗迹和传说,这里究竟有多少美景,赶紧一起来看看!

丨齐山风景区丨

齐山历史遗迹众多,文化氛围浓厚。主峰唐三寨海拔868米,这里有1000多米的齐长城遗迹;有战国时期遗留下来的米臼岩;有齐、鲁、莒三国国君会盟处的点将台……

来到齐山,遥望南面诸峰,神龟峰面朝东方,傲然挺立。美不胜收的云顶花海、浪漫的春日樱花、还有秋日的五彩红叶,都是大自然给予齐山的独特馈赠。

在这里,您可以摆脱都市的烦扰,尽情融入自然的怀抱。让心情得到放松,让心灵得到归宿。



图片:齐山旅游
地址:淄博市淄川区太河镇齐山风景区
PS:景区从即日起-2022年3月5日闭园升级
丨潭溪山风景区丨

蓝天,白云,高山,小溪…秋日,来到潭溪山,仿佛打开了一幅五彩的画卷,这里山势俊秀,林木茂密,清幽怡静,风景迷人,让人感到沉醉。

冬日的潭溪山,有一种宁静的美。当夜晚的雾气在清晨凝结,山顶变成了白茫茫一片,犹如冰雪奇缘里面的魔法森林。

山里的低温让冬雪得以在此长期停留,雪后,满山遍野的冰封“雪国”就出现在眼前,使得潭溪山呈现出了银装素裹的曼妙神韵。


组图:潭溪山、刘在宾等
地址:淄博市淄川区太河镇峨庄片区潭溪山
丨马鞍山风景区丨

马鞍山因山峰奇险,形若马鞍而得名。峰顶险峻峭立,巍然壮观,山下淄河奔流,似玉带绕身。

其山势峻峭,峰顶突兀,四周悬崖如削,只有山前一条石凿的132级的石阶小道能通往峰顶,易守难攻,自古就是兵家必争之地。

马鞍山周围峰峦起伏,山上林木苍苍,山下淄水蜿蜒,道路纵横交错,仿佛一处世外桃源。



地址:淄博市淄川区太河镇淄河片区
丨云明山风景区丨

张承奇 摄
云明山位于青州、临朐、沂源、博山四地交界处,景区所在的上端士村有着源远流长的文化和丰厚的人文景观,错落别致的古代石砌建筑,古朴纯厚的民风民俗,还有古老而美丽的民间传说。

于成宝 摄
步入古林佳景,有琳琅满目的鱼子石长廊,原始苍茫的古藤园,四处绝壁的齐长城遗址……诉说着齐国古韵的风流传承。

张玉华 摄
山下还有一处几百年的明清古街,“茅檐午影转悠悠,门闭青苔水乱流。”小桥流水人家的韵味在这体验的格外真切,

地址:淄川区太河镇上端士村云明山风景区(导航至:云明山风景区售票处即可)
PS:即日起-2022年3月1日为闭园期,大家不要跑空哦
丨峨庄瀑布群丨

峨庄瀑布群被称为北方的九寨沟,这里有茂盛的原始森林,还有大大小小的不同瀑布。

夏天是瀑布群最壮观的时刻,那瀑布从山顶上倾泻而下仿佛美丽的白色绸缎,从山石之间飘落下来,撞在岩石上,便飞花碎玉般洒满山涧,如烟,如雾,如尘。


组图:任建国
地址:淄博市淄川区太河镇峨庄瀑布群
除了这些景区,在太河镇还有流传着孟姜女传说的涌泉、孟泉,有流传着神秘传说的海上房古村,有一年四季都可以采摘的大棚果蔬……
早出,晚归,披星而起,日落方归;雪里,雨里,不管春秋冬夏,勤劳的太河人民无畏严寒,不论酷暑,只因对这山这水的热爱和深情,辛勤劳作,不死不休!
有时间的话来太河走走吧!沿着绵延10余公里的水库,感受随季节变换的不同景色,感受藏在淄博大山深处的这方净土!
部分图片来源于网络,版权归原作者所有