12月10日,有网友爆料,
广西崇左幼儿师范高等专科学校
(以下简称“崇左幼专”)
千余名毕业生莫名被开了银行电子账户,
有人名下的账户多达10余个,
这些账户的开户行均为
中国农业银行崇左江州支行。
被开账户的学生表示,
自己从未到该银行网点办理过开电子账户服务,
怀疑自己的个人信息被泄露。
>>>
学生:莫名“被开账户”
12月7日,崇左幼专2020届毕业生的群聊中,一名学生的发言引起了大家的注意:“你们的银行卡名下有没有多出很多银行卡?”
群里不少2020届的学生检查发现,账户中确实多出了不少Ⅱ、Ⅲ类电子账户,开户网点均为中国农业银行崇左江州支行。而该支行此前曾与崇左幼专有过合作。

小甄被开办的卡,均在6月24日办理
小甄(化名)是崇左幼专2020届的毕业生。她告诉记者,自己的账户中多出了共计7个的Ⅱ、Ⅲ类电子账户,办理时间均为今年6月24日,恰好在2020届学生6月30日毕业的前夕。
另一位“被开账户”的小贾(化名)告诉记者,自己在该银行的Ⅱ、Ⅲ类账户也是在同一时间被办理的,都是电子账户,没有实体卡。银行客服告诉她,销户需要本人到开户网点办理,但她本人现在不在崇左,所以无法销户。
以上两位受访者所持实体卡的开户行均非该支行,且本人都对“被办电子账户”之事毫不知情。小甄表示,还有同学反映,此前自己并未办理过实体卡,如今名下却出现了一张在该支行开户的Ⅰ类银行卡,账户内同样存在多个Ⅱ、Ⅲ类电子账户。


《Ⅱ、Ⅲ类电子账户说明》
接到情况反映后,学校老师在群聊内回复称,学校已组织会议,正在跟进解决此事,并在群内上传了一份疑似由银行发布的《Ⅱ、Ⅲ类电子账户说明》。

“被开卡”学生名单
文件对“学生使用Ⅱ、Ⅲ类电子账户体验不佳事宜”作出说明,称Ⅱ、Ⅲ类电子账户不影响个人资金安全和个人征信,也不影响柜面业务及网络金融业务的办理。之后,银行将为“被开账户”的学生提供专人指导服务,“一对一”对接处理账户问题。
此外,银行还提供了一份对接名单。名单显示,“被开账户”的有1457人,均为崇左幼专学生。
>>>
学校:从未泄露学生信息
小甄对记者表示,学生们不满的原因是银行在未经授权的情况下擅自给她们开账户。同时,银行是如何得知她们的账户信息的?学校是否存在信息泄露行为?也需要得到解释。
12月10日,记者致电崇左幼专财务处。工作人员表示,学校已经就此事与银行领导进行了多次交涉,将配合银行做好协调和后续处理。
该工作人员称,学校从未向银行提供过学生信息名单,在学生反映情况之前,学校对此事也毫不知情。且早在2019年,学校和该银行的业务合作已经结束,现在合作的是另一家银行。
12月10日晚,崇左幼专发布声明,称学校没有通过任何渠道泄露学生的身份信息,没有代理学生开设银行账户或办理一类、二类、三类卡账户的业务。

崇左幼专声明
>>>
银行:原因需核查
12月10日,记者多次拨打该行崇左江州支行及其上级分行的电话,均未接通。之后,记者辗转联系上一位正在处理学生账户问题的该支行工作人员。他表示,目前已经与“被开账户”的同学取得联系,后续处理方案还需等待领导指示。银行将结合学生的诉求,为他们提供销户或其他服务。
12月9日,有学生到当地派出所报警,警方称若确实涉及信息泄露,会立案处理。派出所将研究是否立案。
>>>
最新进展
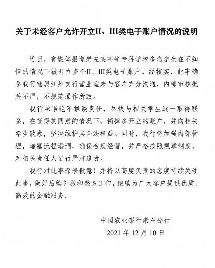
银行回应:不规范操作
据“中国农业银行广西区分行”微信公众号12月11日消息,中国农业银行崇左分行发布说明,近日,有媒体报道崇左某高等专科学校多名学生在不知情的情况下被开立多个Ⅱ、Ⅲ类电子账户。经核实,此事确系农行辖属江州支行营业室未与客户充分沟通,内部审核把关不严,不规范操作所致。


(截图来源:中国农业银行广西区分行微信推文)
对此,有被开户的当事人接受采访时认为,银行的说明不够详细,“感觉说了什么又感觉什么也没说”,希望了解此事的来龙去脉。
原标题:《信息泄露?千余学生莫名被开多个银行账户,最新进展→》