高原特色现代农业是云南省现代化产业体系的重要组成部分,“十四五”时期,云南农业发展环境更趋复杂,必须加强统筹,加快破解发展难题,不断提高云南高原特色农业质量效益和竞争力。
近日,云南省农业农村厅组织编制了《云南省“十四五”高原特色现代农业发展规划》(以下简称《规划》)。《规划》立足云南实际,紧紧围绕加快推进社会主义现代化这个奋斗目标,提出了“十四五”时期云南高原特色现代农业发展的总体要求、重点任务和政策措施。
一、发展目标
“十四五”时期,云南高原特色农业发展的总体目标是:在确保粮食等主要农产品有效供给基础上,以做特“绿色食品牌”为抓手,深入推进农业供给侧结构性改革,加快农业产业转型升级,不断提升农业现代化水平,促进农民收入持续稳定增长,实现一定水平的农业高质高效,农民富裕富足。

强化农业物质装备和技术支撑,持续夯实现代农业发展基础,巩固和提升农业综合生产能力,构建现代农业生产体系。
第一节 加强高标准农田建设
按照农业高质量发展要求,推动藏粮于地、藏粮于技,以提升粮食产能为首要目标,聚焦粮食生产功能区、重要农产品生产保护区和特色产业基地、良种繁育基地,突出抓好耕地质量保护、地力提升和高效节水灌溉,大力推进高标准农田建设,为保障粮食安全和重要农产品供给提供坚实基础。继续推行高标准农田建设整镇、整县、整市推进。实施新建与提质改造并举的措施,对设施老旧、破损,无法满足使用功能的项目实行提质改造。实行田、土、水、路、林、电、技、管综合配套建设,实施土地平整、土壤改良、灌溉排水、田间道路、农田防护与生态环境保持、农田输配电、科技服务和建后管护措施。结合高标准农田建设,因地制宜发展高效节水灌溉。坚持绿色发展,因地制宜构建生态沟渠、道路和塘堰湿地系统,改善农田生态环境。激发调动广大农民群众、新型经营主体和农村集体经济组织参与高标准农田建设和工程管护,激励引导社会资本投入高标准农田建设。建立健全高标准农田建设、管护和使用监管机制。做好全省高标准农田上图入库工作,实现高标准农田建设一张图管理,实现云南省高标准农田数字化管理。到2025年,全省新建1500万亩、改造提升550万亩高标准农田。
第二节 大力发展现代种业
把解决好种子问题作为保障国家粮食安全的要害来抓,加快推进关键核心技术攻关,支持企业做大做强,建设现代种业基地,提升知识产权保护及监管治理能力,加快构建现代种业体系,筑牢云南高原特色农业现代化的种业根基。开展农业种质资源调查收集、繁殖更新、鉴定评价、保存保护和创制利用,建设国家农作物种质资源保护与利用分中心。开展水稻、玉米、麦类、马铃薯等主要粮食作物及茶叶、花卉、蔬菜、水果、咖啡、中药材等经济作物绿色品种选育和应用技术研究。以企业为主体,联合科研院所,开展农作物和畜禽良种联合攻关。推进元谋县、寻甸县、施甸县、景洪市等国家区域性良种繁育基地和海南南繁基地建设。全面推进高标准制种基地建设,加强大田生产、种子收获、加工全流程标准化管理。完善种子市场观测点建设,加强种子供需信息的定点监测与信息发布。培育一批育种基础好、创新能力强、市场占有率高的育繁推一体化种业企业。增强种子执法队伍建设,加强种业市场监督检查。到2025年,农作物种质资源及畜禽遗传材料保存总量达16万份以上,培育农作物新品种200个以上,畜禽新品种(配套系)2个以上,水产新品种2个以上,建设一批标准化、规模化优质农作物种子和畜禽水产良种生产基地,主要农作物良种覆盖率达98%,国家级、省级畜禽遗传资源保护率达到90%以上。
第三节 强化农业科技创新
以农业供给侧结构性改革为主线,把农业科技创新融入“三农”全过程全要素,大力推进良种培育、高效生产、食品安全、资源利用和装备制造等全面创新,加快实现农业发展由资源要素驱动向创新驱动转变,让农业插上科技创新的“金翅膀”,让越来越多的农民挑上农业现代化的“金扁担”。深化农业科技领域改革,完善科技管理机制,探索和发展科技特派员制度等农业科技新模式,强化农业科技投入和创新创业激励,构建创新创业生态系统。加强优秀人才引进培养和政策激励,建设农业高层次人才队伍。建立健全现代农业产业技术体系,纳入一批全省农业科技领域优秀人才,依托体系建立农业领域“高精尖”人才库。打造农业科创平台,推进农业科研资源整合、力量整合。围绕高原特色现代农业发展需求,加强基础研究、应用研究、集智攻关和科技成果跨界转化,加快形成一批突破性示范性引领性重大科技创新成果。创建一批农业创新示范基地,以科技+、互联网+、标准化+,全产业链融合打造花卉、蔬菜、茶叶、中药材、特色果品等一批优势主导产业,把农业科技创新落到产业上。引导涉农企业开展科技创新,鼓励企业加强科技研发投入,支持企业与涉农高校、科研院所加强合作,联合开展科技攻关,培养一批农业创新型领军企业。落实科技成果转化政策,加快农业科技成果转化,推进转化一批先进适用科技成果。到2025年,全省农业科技创新与成果转化推广机制更加完善,创新能力进一步提升,成果转化和推广能力进一步增强,农业科技进步贡献率达到62%。
第四节 提升机械化装备水平
农业机械化是农业现代化的重要内容、重要支撑和重要标志,要进一步创新政策举措,不断推进全省农业机械化全程全面和高质量发展。着力改善农机作业基础条件,结合高标准农田建设,推动农田地块小并大、短并长、陡变平、弯变直和互联互通,提升“宜机化”水平。推进主要农作物生产全程机械化,实施主要农作物生产全程机械化推进行动,促使良种、良法、良地、良机配套,建设主要农作物生产全程机械化示范区。围绕水稻、玉米、马铃薯、甘蔗、油菜等生产机械化关键、薄弱环节所需技术及装备,加快高效植保、产地烘干、精深加工、秸秆处理等环节与耕种收环节机械化集成配套,加快机械化技术集成与示范。围绕“绿色食品牌”重点产业,发展高效设施农业技术及装备,加大自动饲喂、疫病防控、畜禽粪污资源化利用、饲草收获等技术和装备的推广应用。围绕农业绿色发展,加大对深翻整地、水肥一体化、秸秆还田离田、化肥农药精施、环保烘干等绿色机械化技术和复式作业机具的示范推广,力争取得突破。稳定实施农机购置补贴政策,支持温室大棚、水肥一体化等新装备示范推广。积极推进农机报废更新,加快淘汰老旧农机装备,促进新机具新技术推广应用。积极发展农用航空,规范和促进植保无人机推广应用。到2025年,全省农作物耕种收综合机械化率达到55%。
第五节 加快数字农业发展
农业产业数字化是生物体及环境等农业要素、生产经营管理等农业过程的数字化,是一场深刻革命。要以产业数字化、数字产业化为发展主线,以数字技术与农业经济深度融合为主攻方向,以数据为关键生产要素,着力建设基础数据资源体系,加强数字生产能力建设,加快农业生产经营、管理服务数字化改造,全面提升农业生产智能化、经营网络化、管理高效化、服务便捷化水平,用数字化引领驱动高原特色农业现代化。建设农业自然资源、种质资源、农村集体资产、农户和新型农业经营主体数据库,绘制高原特色农业“一张图”,推进云南农业农村大数据中心建设。推进种植业、畜牧业、水产养殖、农产品加工、产品供应链、农产品销售全链条的数字化改造。围绕“绿色食品牌”重点产业,优先选择茶叶、花卉、蔬菜、水果、中药材和畜牧养殖业,中试和熟化一批农业物联网关键技术、智能装备,建设数字农业示范基地。整合农产品质量追溯、动物卫生监督、“绿色食品牌”产业基地管理等系统,拓展功能,提升服务,建设全省农业数字化管理平台。深入实施信息进村入户工程,推进益农信息社运营服务功能提升,建设农业数字化公共服务平台。
第六节 健全动植物疫情疫病防控体系
巩固省、州(市)、县(市、区)三级兽医行政管理、动物疫病预防控制、动物卫生监督执法组成的动物防疫工作体系,实施动物防疫员特聘计划、强化乡村兽医人才队伍建设,推进非洲猪瘟等动物疫病无疫小区建设。加强动物疫病防控能力建设,严格落实国家动物疫病强制免疫计划、监测与流行病学调查计划,及时开展重大动物强制免疫工作。建设陆生动物疫病病原学监测区域中心、省级水生动物疫病监控中心以及区域中心。到2025年,全省动物强制免疫畜禽群体病种免疫密度和免疫抗体水平分别超过90%和70%。围绕草地贪夜蛾、“两迁害虫”、晚疫病和“线虫”等重大病虫害,建立健全农作物病虫害防控体系,构建“物联网+检疫”模式,提升植物检疫信息化水平,实现检疫对象可追溯可追踪;建设国家级区域性迁飞性重大病虫防控中心,改造和新建一批农作物病虫疫情监测分中心田间监测点,完善草原生物灾害监测预警网络,提升病虫疫情监测预警能力;强化应急物资储备,组建专业防控队伍,综合全面施策,广泛开展防治技术指导,切实提高病虫害防治水平。强化边境防控,严防境外动植物疫情传入境内。


推进农业供给侧结构性改革是提高农业质量效益的治本之策,也是顺应新形势下我国农业发展的内在要求。推进农业供给侧结构性改革,要坚持粮食安全和现代高效农业相统一,延伸产业链、提升价值链、打造供应链,不断提升绿色、优质、品牌农产品供给水平,促进高原特色现代农业高质高效。
第一节 着力优化农业产业结构
全力稳定粮食综合产能。坚持藏粮于地、藏粮于技,树立大食物安全观,立足粮食供需平衡区的基本省情,确保粮食种植面积稳定在6250万亩左右,在93个稻谷、玉米、小麦等粮食生产重点县(市、区)集中连片建设粮食生产核心区,打造一批绿色高质高效示范基地。在“九湖两江”流域大力推广“水稻+”综合种养模式,探索水稻田保护和农业绿色生态发展路径。努力挖掘粮食生产潜能,大力发展晚秋粮食生产和冬季农业开发,扩大小杂粮、小杂豆、马铃薯、鲜食玉米等粮食作物面积。到2025年,全省粮食产量达1950万吨。纵深推进特色产业发展。围绕粮食、茶叶、花卉、水果、蔬菜、坚果、咖啡、中药材、生猪、肉牛等“绿色食品牌”重点产业,深入实施“一二三”行动,打造“一县一业”,抓住种子和电商两端,推进设施化、有机化、数字化发展。到2025年,“绿色食品牌”重点产业综合产值实现翻番。稳定糖料蔗产能。巩固临沧市、普洱市、德宏州、西双版纳州等适宜区种植面积,加快中低产蔗田改造,加强适宜丘陵山地机具的研发和推广应用,到2025年,全省糖料蔗产量稳定在1600万吨左右。促进橡胶产业转型升级。扩面增产、强质提特、辐射全国,西双版纳州、普洱市等地区加快发展特种胶园,因地制宜发展生态胶园,打造国内天然橡胶生产供应主基地。加快绿色生态渔业发展。




大力发展农产品加工业是破解我省农产品供给侧结构性矛盾的有效路径,是推进高原特色农业现代化的重要支撑。要以做大做强“绿色食品牌”重点产业加工业为重点,促进农产品加工企业集群不断壮大、科技和管理创新能力不断增强、农产品加工业规模效益和品牌价值不断提升。以打造“一村一品、一县一业”为基础,推进加工业向优势产区集中布局,形成生产与加工、科研与产业、企业与农户相衔接相配套的上下游产业融合格局。引进培育行业领军企业。要积极引进国内外农业龙头企业,引导龙头企业采取兼并、重组、参股、收购等方式组建大型企业集团,同时推动自主品牌集群发展,打造更多知名“云品”商标。实施农产品产地初加工惠民工程,大力发展特色农产品产地商品化处理和加工,进一步延伸产业链、价值链,全力提升产业综合效益,持续推进特色农产品加工转化增值。积极推进农业产业化示范基地建设,着力建设一批以规模化、标准化基地为依托的特色农产品精深加工示范园区。在优势产业集聚区,积极引进清洗、分级、包装、预冷等一体化的商品化生产线,建设一批采后商品化处理中心。抓好蔬菜、水果、茶叶、中药材、稻谷副产物等特色农产品及副产物深度加工,集中打造一批具有良好市场前景的高端产品。到2025年,全省农产品加工产值与农业产值之比达到2.5:1。
第三节 提升农产品质量安全水平
推进农业标准化生产。围绕“绿色食品牌”重点产业,综合考虑生产环境、生产过程、产品加工、收储运等各环节,逐步完善全链条全环节的农业产业标准体系。鼓励支持全省各县(市、区)主导产业主要产品全部制定生产标准及技术规程,新型生产经营主体全部实现按标生产。提升农产品质量安全监管能力。建立健全农产品质量安全监管体系,全面推进建立农产品质量安全工作责任制度,加强属地管理责任落实,深入开展国家级、省级农产品质量安全县(市)创建。“十四五”时期,全省主要农产品质量安全例行监测合格率达到98%。加快国家农产品质量安全追溯管理信息平台推广应用,推动绿色食品“10大名品”企业、“三品一标”企业、省级以上农民专业合作社等规模化生产主体上线运用国家追溯平台;鼓励小农户自觉纳入追溯管理,逐步实现从“农田到餐桌”可追溯管理。完善农产品质量安全保障机制。不断完善农产品质量安全法规体系,构建法制保障机制和农产品质量安全风险评估机制。完善行业自律、问题约谈、信用体系等制度体系,构建农产品质量安全的社会共治机制。
第四节 打造高原特色农产品品牌
提升品牌培育能力,打好“区域公用品牌+产品品牌+企业品牌”组合拳。做特“绿色食品牌”区域公用品牌,与全球、全国知名品牌策划机构合作,高起点做好“绿色食品牌”品牌策划、宣传、推广。创建一批具有文化底蕴、鲜明地域特征“小而美”的特色农产品品牌,推动“产品落在品牌上,品牌落在企业上,企业落在基地上”。持续组织好云南省“绿色食品牌”品牌目录征集和云南省“10大名品”评选表彰活动,推动“绿色食品牌”走出云南走向全国。加强品牌保护和管理,严厉打击冒用、盗用、滥用品牌行为,不断提升品牌影响和市场认可度。2025年,力争培育优品品牌1000个以上,名品品牌100个以上。持续巩固“云品”北上广深等重点一线城市高端市场以及港澳台市场,开拓中西部其他重点城市市场,全面提升“云品”国内市场份额。巩固和扩大东盟、中东、欧盟、北美及日本等传统市场,积极开拓西亚、非洲等新兴市场,不断拓展国际市场空间。推进与阿里巴巴、京东等国内知名电商平台以及“云品荟”、“一部手机游云南”等省内平台合作,扩大“云品”电商销售渠道和占有率。持续举办中国昆明国际农业博览会、中国昆明国际花卉展、中国云南普洱茶国际博览交易会等展会,努力打造面向南亚东南亚的国际知名区域展会平台。
第五节 推进一二三产业融合发展
科学配置资源要素,因地制宜发展适应性农业,宜粮则粮、宜经则经、宜草则草、宜牧则牧、宜渔则渔,提高农业产业发展与资源环境的匹配度。推进农业全产业链建设,积极发展农产品精深加工和生产性服务业,健全线上线下+农产品冷链物流新型市场体系,推动农业“接二连三”融合发展。提升农业产业价值链,加快农业与旅游、教育、文化、健康养老、传统手工艺等相关产业深度互融,开发农业多种功能发展新产业、新业态,拓展增值新空间。构建紧密利益联结机制,优先支持农业合作社等与农户具有密切联系的经营组织,构建“公司+合作社+农户”、“公司+基地+农户”等农企融合共赢模式,确保农村一二三产业融合发展更好惠及农民,以产业兴旺促进农民增收。完善要素供给政策体系,多渠道盘活农村存量土地资源,鼓励经营主体依法使用农村集体建设用地以及四荒地。激发融合发展市场活力,因地制宜组建农业产业化联合体,实现规模化集约化经营,提高农产品市场竞争力,示范带动农村一二三产业融合发展。强化服务管理,建立农村一二三产业融合发展的公共服务平台,加快发展“互联网+农产品”等新业态,提升产业融合发展质量,逐步完善土地流转、订单农业等风险保障金制度,提高农业经营主体的风险应对能力。

加快构建现代农业经营体系,创新农业经营管理方式,提高农业全要素生产率和农业生产力水平,是推进农业供给侧结构性改革的重要任务,是加快推进农业现代化的重要举措。
第一节 发展多种形式适度规模经营
坚持以市场为导向、效益为核心、家庭经营为基础、新型农业经营组织为主体、土地承包经营权有序流转为关键,通过家庭农场、专业合作、股份合作、土地入股、土地流转、土地租赁、土地托管等多种方式发展适度规模经营。区分山区和坝区等不同区域,在充分尊重农民意愿的基础上,按照不同产业发展规律,合理推进适度规模经营。引导鼓励社会资本发展适合产业化经营的现代种养业,加强社会资本租赁农地监管和风险防范,维护农民权益。严防耕地“非农化”和出现撂荒。推进各类农业示范园区建设。立足资源优势、产业基础、市场需求、技术支撑、环境容量、新型经营主体带动能力和产业覆盖面,因地制宜发展“一村一品”专业村,建设“一县一业”特色产业大县。
第二节 培育壮大新型农业经营主体
加快培育发展家庭农场。采取优先承租流转土地、提供贴息贷款、加强技术服务等方式,鼓励有长期稳定务农意愿的小农户稳步扩大规模,培育一批规模适度、生产集约、管理先进、效益明显的农户家庭农场。鼓励各地通过发放良技良艺良法应用补贴、支持农户家庭农场优先承担涉农建设项目等方式,引导农户家庭农场采用先进科技和生产力手段。指导农户家庭农场开展标准化生产,建立可追溯生产记录,加强记账管理,提升经营管理水平。完善名录管理、示范创建、职业培训等扶持政策,促进家庭农场健康发展。促进农民合作社规范提升。指导农民合作社依法建立健全成员(代表)大会、理事会、监事会等组织机构,执行财务会计制度,加强内部审计监督,制定盈余分配方案,提升合作社规范化水平;鼓励农民合作社延伸产业链条,拓宽服务领域;支持农民合作社依法自愿组建联合社。做大做强农业龙头企业。完善和推广产业扶贫“双绑”机制,促进传统小农户向现代小农户转变,让小农户共享改革发展成果,实现小农户与现代农业发展有机衔接,加快推进农业农村现代化。
第三节 完善农业社会化服务体系
加快培育农业社会化服务组织。按照主体多元、形式多样、服务专业、竞争充分的原则,加快培育各类服务组织,充分发挥不同服务主体各自的优势和功能。推动服务组织融合发展。加快推进农业生产托管服务。适应不同地区、不同产业农户和新型农业经营主体的农业作业环节需求,发展单环节托管、多环节托管、关键环节综合托管和全程托管等多种托管模式。推动社会化服务规范发展。到2025年,服务市场化、专业化、信息化水平显著提升,服务链条进一步延伸,对现代农业的支撑功能和联农带农作用明显增强。

坚持内外统筹、双向开放,主动服务和融入“一带一路”建设、长江经济带发展、西部大开发等国家重大战略,更好利用两个市场两种资源,不断提升高原特色农业开放发展水平。
第一节 构建辐射内外的区域性
国际农产品交易枢纽
积极构建内联国内,外接南亚东南亚市场的水稻、天然橡胶、蔬菜、牛肉、香蕉、咖啡等农产品交易中心、物流中心、期货市场。加强农产品物流运输体系、农产品质量安全检验检测体系、销售网络信息体系等配套建设,吸引国内大型农产品贸易物流企业入驻。加强云南省农产品交易枢纽与国内、国际重要农产品集散中心联系,发挥辐射作用,逐步形成以云南省为中心,向内辐射我国西南省区、长江经济带,向外辐射南亚东南亚国家的农产品贸易流通渠道,增强云南省在区域优势农产品及农用物资流通链中的话语权。扩大优势农产品出口。重点支持温带水果、蔬菜、咖啡、茶叶和花卉等优势产品出口,提升云南农产品竞争力和知名度。加快实施出口农产品品牌建设,支持企业开展境外商标注册,使用自有品牌,培育国际品牌。鼓励企业精深加工,提升产品附加值,扩大出口规模,提高出口效益。充分利用多边和双边合作与交流机制,加大非转基因大豆、玉米、优质稻米及植物油、肉类、天然橡胶、热带水果等重要农产品进口。
第二节 加强国际国内农业科技合作
积极主动融入长江经济带和泛珠三角区域农业合作,进入国内外农产品合作体系,提高云南农业国际影响力。按照国际化、市场化、项目化要求,参照国内外先进的科研组织方式,吸引和汇集有国际影响力的一流专家、机构,组建“云南绿色食品国际合作研究中心”,搭建高效的国际合作创新研究和协作平台,以研究一流核心技术、形成一流科技成果、推进一流产业发展为导向,加快提升“绿色食品牌”科技创新能力、先进科技成果转化能力和全产业链技术服务能力。充分发挥与南亚东南亚国家毗邻优势,针对不同国家、不同主体、不同项目分别采取科技试验示范合作、替代种植、企业联合、院所合作、技术中介等不同模式,以提高农业生产和粮食生产水平为目标,加强与南亚东南亚国家农业科技领域合作,推动农业全方位、多领域、深层次科技交流。建设对接国际资源的高水平研究平台。积极开展面向周边国家和地区的农业科技交流合作,建设一批不同类型的境外农业示范园区,加强境外农业技术指导和培训,打造面向南亚东南亚的农业技术推广枢纽。
第三节 加强跨境农业生物安全机制建设
开展跨境动物疫病区域化管理试点工作,建设动植物疫病跨境联防联控体系,提升跨境突发动植物疫情应急处置能力,保障区域范围内农业公共安全。完善监控体系,建立有害生物、外来物种、生态环境、国际河流等重大生物生态监测防控站点。提升实验室检测能力,开展动植物检疫性有害生物的风险评估。加强对周边国家重大有害生物防控的物资援助和技术服务,重视区域整体治理,联合制定有效防控方案,提高联防联控水平,形成我国西南生物安全屏障,确保农业生产安全。保护边境地区畜牧业生产安全和公共卫生安全,抓好肉牛进口隔离免疫、屠宰加工等关键环节工作。实施好国家生物多样性保护重大工程,健全生物安全查验机制,有效防范外来生物入侵和物种资源丧失。强化外来物种入侵和遗传资源丧失防控。
第四节 培育农业开放合作主体
鼓励企业在粮食、茶叶、花卉、水果、蔬菜、坚果、咖啡、中药材、生猪、肉牛等产业领域,加强境外农业投资合作。积极培育区域型跨国农业集团,将省属国有企业作为农业对外开放的重点支持对象,鼓励扶持龙头企业在周边国家开拓重要农业资源,打造培育大型跨国农业企业。鼓励民营企业走出去,围绕云南农业对外开放产业链的相关环节,积极在周边国家投资,帮助企业做大做强,培育一批开放型农业领军企业。引导各类开放型农业企业形成企业联盟,通过共享企业资源,统筹力量,协同推动云南开放农业。引导外资重点投向我省畜禽和水产品加工、设施农业、农业面源污染治理等领域。推动农业科技、人才对外交流合作。创新对外合作方式,提升企业国际经营能力。加强与其他国家和地区在农业技术培训、疫病防治等领域的合作。推动建设南亚东南亚区域农业合作园区和农垦大型海外生产基地。
六、推进农业绿色发展
农业绿色发展,是贯彻新发展理念、推进农业供给侧结构性改革的必然要求,是加快农业现代化、促进农业可持续发展的重大举措。要节约利用资源,保护产地环境,提升生态服务功能,全力构建人与自然和谐共生的农业发展新格局。
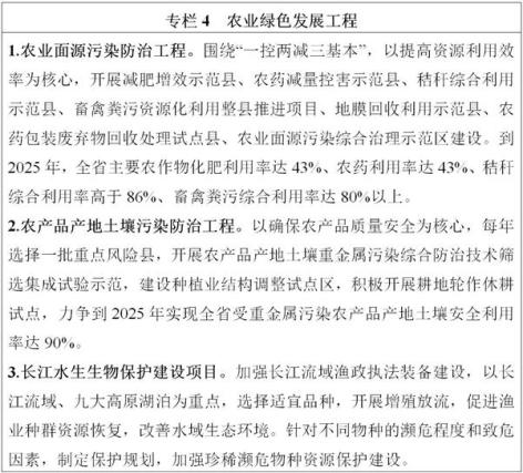
第一节 强化资源保护与节约利用
建立耕地轮作休耕制度。推动用地与养地相结合,集成推广绿色生产、综合治理的技术模式,对土壤污染严重、区域生态功能退化、可利用水资源匮乏等不宜连续耕作的农田实行轮作休耕。结合高标准农田建设,配套建设耕地质量监测体系,进一步完善耕地质量等级评价工作。配合推进农业水价综合改革,协同推进农业节水工作。突出农艺节水和工程节水措施,推广水肥一体化节水技术,提高农业灌溉水有效利用系数。健全生物资源保护与利用体系。开展全省种质资源调查,加强动植物种质资源、原生物种保护利用,加快种质资源库、畜禽水产基因库建设,推进种质资源收集保存、鉴定和利用。加强水产种质资源保护区建设。强化渔业资源管控与养护,逐步实施禁渔区、禁渔期制度,科学有序组织水生生物增殖放流。实施好国家生物多样性保护重大工程,健全生物安全查验机制,有效防范外来生物入侵和物种资源丧失。
第二节 加强产地环境保护与治理
减量使用农业投入品。继续实施化肥农药使用量零增长行动,推广有机肥替代化肥、测土配方施肥,强化病虫害统防统治和全程绿色防控。完善农药风险评估技术标准体系,加快实施高剧毒农药替代计划。规范使用饲料添加剂,减量使用兽用抗菌药物。建立农业投入品电子追溯制度,严格农业投入品生产和使用管理,支持低消耗、低残留、低污染农业投入品生产。全面推进秸秆和畜禽粪污等资源化利用。推广种养结合模式,支持规模畜禽养殖场沼气发电并网治理工程、规模养殖场畜禽粪便有机肥加工和畜禽粪便处理中心项目。以“九湖”流域为重点区域,推进农业面源污染治理。建设农业面源综合治理示范区,探索农业湿地与面源污染监测体系建设,加快农田氮磷流失生态拦截工程建设,推进高原湖泊流域的畜禽养殖污染治理。加强农产品产地环境监测预警,完善农产品产地环境监测体系,建立健全产地环境省级监测控制点位,构建覆盖全省的农产品产地环境安全信息管理平台。
第三节 养护修复农业生态系统
坚持系统性、整体性、协调性、循环性原则,整合资源,形成合力,统筹推进农村地区山水林田湖草系统治理,保护好农业生态环境、田园生态系统。强化土壤污染管控和修复,有序开展污染地块类和农用地类土壤污染治理与修复技术应用试点。落实草原生态保护补助奖励政策,严格实施草原禁牧休牧轮牧和草畜平衡制度,防止超载过牧。加强严重退化草原治理。认真执行长江“十年禁渔”制度。

改革是我国农业农村发展的最大动力,“十四五”时期,要继续巩固和完善农村基本经营制度,深化农村集体产权制度改革,稳慎推进农村宅基地制度改革,不断创新农业支持保护政策。
第一节 巩固和完善农村基本经营制度
农村基本经营制度是党在农村政策的基石,要坚持农村土地集体所有、坚持家庭经营基础性地位、坚持稳定土地承包关系。要运用农村承包地确权登记颁证成果,审慎稳妥开展第二轮土地承包到期后再延长30年试点工作。加快培育农民合作社、家庭农场等新型农业经营主体,引导健康规范发展,使之成为引领现代农业发展的重要力量。健全农业专业化社会化服务体系,通过服务组织将先进适用的品种、技术、装备、设施导入小农户,实现小农户和现代农业有机衔接。发展多种形式适度规模经营,坚持家庭经营基础性地位,创新农业经营组织方式,推动承包土地经营权规范有序流转。
第二节 深化农村集体产权制度改革
进一步规范集体经济组织运行,健全完善集体资产财务管理各项制度,加强非经营性资产运营管护,确保用制度管好钱、管好事、管好人。以农村集体资产清产核资的成果为基础,建立健全集体资产年度清查报告制度,加强集体资产台账管理,掌握集体资产权属变动情况。规范集体资产收益分配,既考虑集体长远发展,也防止成员权益受损,让集体经济组织成员分享改革成果。力争用2—3年时间,在全省农村建立股份合作机制,实现村级集体经济全覆盖。积极推进“资源变资产、资金变股金、农民变股东”改革,深入实施村级集体经济强村工程,支持村集体经济组织因地制宜,因村施策,积极探索产业发展、资产经营、资源开发、股份合作、异地置业、服务创收等发展模式,不断增强村级集体经济的“造血”功能,发展壮大村级集体经济。充分利用现有的各类农村产权流转服务平台,推动以县(市、区)为重点的农村产权流转交易市场建设,有效发挥产权市场信息集散、价格发现、资本进退、资源配置和规范交易的功能,实现农村产权交易的公开、公正、规范运行。
第三节 完善和创新农业支持保护政策
构建财政优先保障、金融重点倾斜、社会积极参与的多元投入格局。坚持把农业农村作为各级财政支出的优先保障领域,建立财政支农投入与“十四五”规划有效衔接,出台农业农村领域省级与州市财政事权与支出责任划分改革方案,落实土地出让收入用于农业农村比例的改革要求。探索建立涉农资金统筹整合长效机制,深入推进“大专项+任务清单”管理改革,增强州(市)、县(市、区)政府自主统筹空间,提高项目实施效果和资金使用效率。支持各地发行专项债券扶持符合条件的乡村振兴发展项目建设,用于有一定收益的农村人居环境整治、村庄基础设施建设等领域。发挥财政资金的引导和杠杆作用,统筹运用信贷、保险、基金等多种工具,通过政府与社会资本合作、政府购买服务、担保贴息、以奖代补、风险补偿等措施,带动金融和社会资本投向农业农村。切实发挥农业信贷担保体系作用,加快建立覆盖主要农业县的农业信贷担保服务网络,全面开展以适度规模经营新型经营主体为重点的信贷担保服务。
今日推荐
来源/@云南发布
监制/胡华玉 编审/保进 编辑/李宗秋
投稿/822996965@qq.com
@微昭通 域内铁粉群建设中,欢迎添加管理员微信号(wzhaotong),添加好友请备注县区市名称+姓名+联系电话(如:水富市张小珏180XXXX0201),无完整备注不予验证通过,感谢支持,谢谢配合!

原标题:《【聚焦】云南“十四五”高原特色现代农业如何发展?《规划》来了》