
12月8日,据北京晚报消息,北京市人民检察院在全市检察机关启动公益诉讼专项监督活动,督促、协同相关职能部门,促进故宫、八达岭长城、天坛、圆明园等40余家爱国主义教育基地先后落实未成年人保护法规定,对未成年人免费开放。

北京天文馆。图源:北京天文馆官网
故宫试行所有开放日对未成年人免费
11月29日,故宫博物院发布公告称,为进一步贯彻落实《中华人民共和国未成年人保护法》,故宫博物院决定在原有6岁以下或身高1.2米以下儿童,以及每周二统一预约的中小学生免费的基础上,试行所有开放日对未成年人免费开放。
2021年12月3日20时起,可通过故宫博物院售票网站、“故宫博物院观众服务”微信公众号预约2021年12月10日以后的未成年人免费门票(含珍宝馆、钟表馆)。

截图自故宫博物院官网。
圆明园试行对未成年人免费开放
12月6日,圆明园管理处发布《关于对未成年人试行免费开放的公告》,自12月13日起,在原有6岁以下或者身高1.3米以下儿童,以及中小学生集体预约参观免费的基础上,试行对未成年人免费开放,免费开放范围包括圆明园遗址公园、西洋景区和圆明园盛时全景模型展。
具体通知如下:

图源:圆明园管理处微博。
北京天文馆对多类人群免费开放
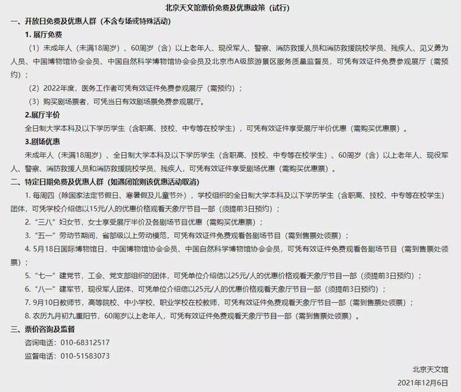
12月6日,北京天文馆发布《北京天文馆票价免费及优惠政策(试行)》,12月8日起,天文馆展厅将对未成年人(未满18周岁)、60周岁(含)以上老年人等多类人群免费开放。
具体通知如下:

截图自北京天文馆官网。
另外,八达岭长城已无条件依法落实对未满18岁未成年人免费参观的规定,并且景区扩大到对未满19周岁的中国公民免费参观。
12月8日,据北京市公园管理中心官网消息,天坛公园、陶然亭公园作为爱国主义教育基地已对未满18岁的未成年人免费开放;颐和园耕织图和益寿堂、中山公园来今雨轩、香山8处革命纪念地旧址、北京植物园一二·九纪念地、玉渊潭公园中国少年英雄纪念碑这5家公园内的爱国主义教育基地,一直都对包括未成年人在内的所有游客免费开放;大、中、小学生20人以上集体参观颐和园、香山、植物园、玉渊潭、中山公园这5家园内拥有爱国主义教育基地的市属公园,预约可免公园大门门票。
北京市各区爱国主义教育基地也在陆续落实中。
■综合来源:北京晚报、@故宫博物院、@圆明园遗址公园、北京天文馆、北京市公园管理中心
■越玥整理