好消息
云南拟建2条高速公路!
宣威至会泽高速公路
投资199亿元
可行性研究报告已批复
川滇界乌东德至禄劝高速公路
投资258亿
将开展勘察设计招标

宣威至会泽高速公路
12月6日,云南省发展和改革委员会批复同意《宣威至会泽高速公路工程可行性研究报告》,该项目主线长99.1公里,设计速度80公里/小时,项目估算总投资1997082.5764万元。

主要控制点为:下关冲、马街、龙潭、得禄、大井、者海、会泽新街、黑土。
同步建设互通立交连接线6处,线路总长25.244公里。其中:马街连接线线路全长3.058公里,采用二级公路标准建设,设计速度60公里/小时,路基宽度10米;龙潭连接线线路全长2.13公里,采用二级公路标准建设,设计速度60公里/小时,路基宽度10米;得禄连接线线路全长5.36公里,采用二级公路标准建设,设计速度60公里/小时,路基宽度10米;大井连接线线路全长2.896公里,采用二级公路标准建设,设计速度60公里/小时,路基宽度10米;新街连接线线路全长1.98公里,采用一级公路标准建设,设计速度60公里/小时,路基宽度20米;会泽东连接线线路全长9.82公里,采用一级公路标准建设,设计速度60公里/小时,路基宽度20米。
主线共设置桥梁81座,其中:特大桥2座、大桥75座、中桥4座;设置隧道22座,其中:特长隧道5座、长隧道11座、中隧道4座、短隧道2座;设置互通式立交9处,其中:枢纽互通2处、一般互通7处;设置服务区1处、停车区2处、监控分中心1处、路政用房1处、交警用房1处、收费站7处、养护工区1处、隧道管理所6处。
项目估算总投资1997082.5764万元。其中:省级安排支持资金198200万元,曲靖市政府出资201216.5153万元,合计399416.5153万元作为项目资本金,占估算总投资的20%;其余1597666.0611万元,利用国内银行贷款等方式解决。为切实防范地方政府债务风险,请按照相关政策规定,统筹做好项目资本金的筹措,严禁以债务性资金作为项目资本金,严禁违反规定新增政府债务。项目建设资金不落实,严禁开工建设。
乌东德至禄劝高速公路
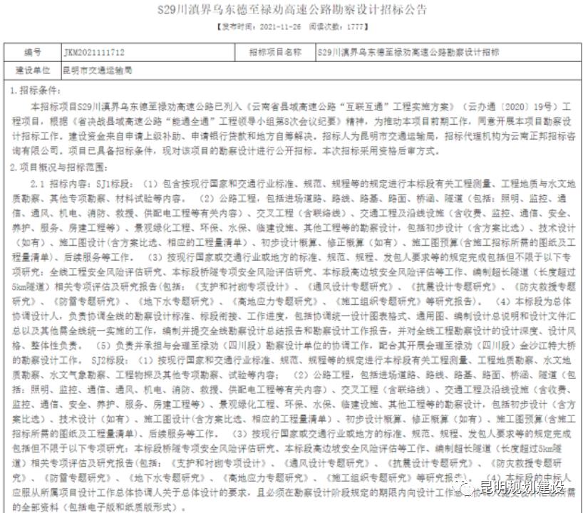
近日,昆明市交通运输局发布《S29川滇界乌东德至禄劝高速公路勘察设计招标公告》。公告称,S29川滇界乌东德至禄劝高速公路已列入《云南省县域高速公路“互联互通”工程实施方案》工程项目,根据《省决战县域高速公路“能通全通”工程领导小组第8次会议纪要》精神,为推动本项目前期工作,将开展本项目勘察设计招标工作。
S29川滇界乌东德至禄劝高速公路项目总投资为2580237.0万元。
该项目的勘察设计招标规模为122140641元,计划开始时间为2021年12月30日,计划结束时间为2022年6月30日。该项目勘察设计文件取得行业主管部门批复后将开展投资人或施工招标。预计开工日期为2022年9月。

推荐方案起于川滇两省省界,位于四川省凉山州会东县铁柳镇三股水附近与云南省昆明市乌东德镇坝塘村附近的金沙江分界特大桥桥台台尾处,顺接会理至禄劝(四川段)止点(金沙江川滇界),进入云南境内至干坝塘,路线开始升坡布线,设置长隧道从乌东德旅游小镇规划区南侧边缘下穿山梁至赤德,经移民新村北侧,于NK36+227设置乌东德互通立交,服务乌东德电站和规划的乌东德旅游小镇片区。
随后设特长隧道穿越山梁至阿巧村,设桥经过阿巧村东侧。随后设中隧道和特长隧道穿越蜘蛛山山梁至二道河谷,设桥跨过二道河后,路线继续升坡布线,设置隧道和桥梁穿越山梁跨过沟箐,经松林坪、双龙潭,于AK52+800设置大松树互通立交,并设置连接线至省道,服务马鹿塘乡和乌东德镇沿线村寨片区。
随后设特长隧道穿越比姑山梁至大村西,跨垭淹沟、祖宗箐,后设特长隧道穿越烂梘槽子山梁至大坪子北,设桥跨箐沟后,设置特长隧道穿越山梁至万能亨东北,路线继续升坡布线,设隧道穿越山梁,设桥跨沟箐,于卡西东侧AK72+070设置马鹿塘互通立交和连接线,服务马鹿塘沿线村寨和集镇片区。
路线随后设置特长隧道穿越山梁至绿沟箐,于AK80+042路线开始缓慢降坡,设桥跨越沟箐,设隧道穿越山梁,经农木奔、昔南期。于LK87+322设置则黑互通立交及连接线,服务则黑乡沿线村寨。
经普子嘎,跨发窩河后,设隧道穿越山梁至卡补,经以书都,设特长隧道穿越山梁至炉房箐,设桥跨箐,于LK97+617路线升坡布线,在伐木墩子LK99+090设置中屏互通立交及连接线服务中屏镇片区。
经茶花箐、发明下村东,设桥梁跨越卧龙箐,经撒斗乌、树安、黑龙潭东、卓干(蒙古)西,于AK112+348设团街互通服务团街乡片区。
路线继续降坡布线,经咪叫都、必施。设桥跨越本宜小河,设隧道穿越山梁,设桥跨沟箐,经下龙则西,设特长隧道穿越撒饿兆山至梅子箐,经代家村西、官庄东、翠华北,于大新田南AK126+005设翠华枢纽互通立交和翠华连接线服务翠华沿线村寨片区。
路线继续降坡布线,设桥跨越沟箐,设隧道穿越山梁,经蒿枝箐东至赤郎箐,设桥跨箐沟后,设特长隧道至阿拉箐东,路线继续设隧道穿山,设桥跨箐。
经大岗岭、石坝箐,于AK139+895设置特大桥跨越河谷,进入昆明市富民县境内,于AK140+820富民县东村西北下穿武倘寻高速公路,设置十字型枢纽立交衔接武倘寻高速公路,于AK141+463顺接昆倘高速公路止点。
路线全长111.025公里,其中禄劝境内109.341公里,富民境内1.684公里。同步建设立交连接线29.695公里,其中一级公路1.208公里,二级公路8.02公里,三级公路20.467公里。
跨越山河
一通百通
期待!
往期推荐:
开始确认!可以退钱了放假通知来啦!这里是老挝云南两地发布干部任前公示公告云南网(ID:yunnancn)综合自云南省发展和改革委员会网站、“昆明规划建设”微信公众号
编辑:李斌:,。视频小程序赞,轻点两下取消赞在看,轻点两下取消在看
原标题:《云南拟建2条高速公路,经过这些地方→》