

日前,省总工会印发《关于江苏省工会实施消费帮扶、支持对口支援地区两年行动计划的通知》。进一步组织和动员全省各级工会助力巩固拓展脱贫攻坚成果,促进共同富裕,同时结合省总工会“我为群众办实事”实践活动。
详细
解读
Q
基层工会可以向全体会员发放节日慰问品的标准是多少?
A:
根据《江苏省总工会关于贯彻落实全国总工会
<基层工会经费收支管理办法>的实施细则》规定,基层工会逢年过节可以向全体会员发放节日慰问品。逢年过节的年节是指国家规定的法定节日, 即元旦、春节、清明节、劳动节、端午节、中秋节和国庆节。发放标准为每位会员每年不超过1800元。基层工会经费收支管理办法>Q
此次的经费标准是多少?包含在1800元里吗?
A:
各基层工会可在《江苏省总工会关于贯彻落实全国总工会
<基层工会经费收支管理办法>的实施细则》规定的逢年过节发放慰问品额度以外,根据经费实际情况,按每年不超过500元/人标准。基层工会经费收支管理办法>Q
从什么时候开始实行?
A:
实行时间为2022年和2023年,基层工会可结合实际灵活选择国家规定的法定节日发放,并于每年12月31日前用完当年额度。当年额度未使用完毕的,不可转入以后年度使用。
Q
可以购买哪些物品?
A:
可以购买发放本省东西部协作、对口支援地区消费帮扶产品。全国总工会、江苏省总工会有关挂钩帮促点消费帮扶产品可参照办理。
Q
经费不足怎么办?
A:
基层工会应将增加的支出纳入预算,当年经费不足的,可动用历年结余。
Q
通过何种渠道采购?
A:
各基层工会可通过线上或线下方式采购我省东西部协作、对口支援地区消费帮扶产品。 全国总工会、江苏省总工会有关挂钩帮促点消费帮扶产品可参照办理。
“江苏工会”APP“扶贫专馆”
已经上线!
海量商品,选择多多!

如何选购?
一起来看!
△点击查看操作视频
01
商品选择
点击“扶贫专馆”首页底部菜单栏-全部分类,选择自己需要购买的产品。


02
商品下单
点击需要的产品,下拉查看商品详情,点击加入购物车。



03
商品支付,完成下单
点击底部菜单栏“购物车”,选择购物车中的商品,点击“结算”按钮;添加收货地址,点击“立即支付”按钮。


选择“支付宝支付”,完成下单。

04
订单查看
点击底部菜单栏-“会员中心”,点击“待发货”,即可看到订单详情(商品数量、商品金额、物流信息等)。


相关链接
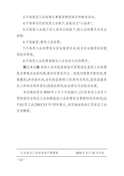
江苏省总工会关于贯彻落实全国总工会
<基层工会经费收支管理办法>的实施细则基层工会经费收支管理办法>省总工会2018年4月发布《江苏省总工会关于贯彻落实全国总工会
<基层工会经费收支管理办法>的实施细则》,对工会经费用于服务职工的各项开支,做了全面、细致、具体的规定。











别犹豫了,快打疫苗吧!戳下图
疫情远未结束,
克服麻痹、侥幸,
早种疫苗!
最新疫情风险等级提醒
上下滑动查看更多内容
最新疫情风险等级提醒
截至12月6日09时,全国共有8个高风险地区,33个中风险地区。

境外(除澳门为低风险外)仍全部为高风险地区。
专家提醒
10月31日,杭州市萧山区报告1例新冠肺炎确诊病例,该病例曾于10月30日在上海迪斯尼乐园游玩。为严格落实“外防输入、内防反弹”的防控策略,有效控制和降低疫情传播风险,疾控部门发出紧急提醒:
1、请10月30日至10月31日期间到上海迪士尼乐园和迪士尼小镇游玩的来(返)东人员立即向所在社区和单位(或学校、所住宾馆等)报告,各地、各单位要加强主动排查,做好以上人员信息登记和健康管理,规范落实14天集中隔离医学观察和7天健康监测措施,并按要求开展核酸检测。
2、全市各宾馆、酒店、民宿等单位,机场、车站、码头等交通口岸要加强排查,严格落实测温、查验健康码和行程卡,发现有疫情发生地和中高风险地区所在城市旅居史的来(返)东人员,要及时落实相关管控措施。
3、请广大市民密切关注疫情发展动态,如非必要,不要前往中高风险地区和有病例报告的地区。
4、接种新冠病毒疫苗是预防新冠肺炎最经济、最有效的手段,我市已正式启动18周岁及以上“已完成新冠病毒灭活疫苗全程两剂次接种满6个月”人群的加强免疫接种工作。请符合接种条件的市民尽快前往乡镇卫生院/社区卫生服务中心接种门诊接种新冠病毒疫苗。
原标题:《好消息!这项福利额度提高啦》