近日
日照市人民政府印发
《日照市“十四五”综合交通运输发展规划》
总体目标
交通基础设施建设取得重大突破,初步形成便捷顺畅、经济高效、绿色集约、智能先进、安全可靠的现代化综合立体交通运输体系,“三纵三横”的综合立体交通网主骨架基本形成,港口型国家物流枢纽和综合交通枢纽加快构建,交通运输互联互通和高质量发展水平走在全省前列。
具体目标
到2025年,现代化综合立体交通运输体系更加完善,综合交通网络密度和通行能力达到全省先进水平。“五纵五横”的铁路网、“三纵四横三连”的高速公路网、“十三纵九横”的市域干线路网基本形成,实现县县通高铁、市区到县(区)一级公路贯通、85%的行政村通宽度6米以上道路,农村公路达到10000公里以上;港口泊位达到99个、通过能力达到3.8亿吨、吞吐量突破6亿吨,港口适应度和专业化水平显著提高,现代化港口基本形成,港城融合发展能力进一步提升;改扩建机场基础设施,满足旅客吞吐量突破200万人次以上需求。
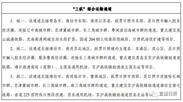
发展任务在“打造互联互通、立体快捷的畅行交通”中,对构建“三纵三横”综合运输通道、构建现代化高质量综合立体交通网络、打造综合客货运枢纽做了详细规划。
1.构建“三纵三横”综合运输通道
积极融入国家京津冀—长三角主轴、京哈走廊和京藏走廊以及山东省鲁中通道、鲁南通道、沿海通道、京沪辅助通道,推进高铁(城际铁路)、高速、港口、机场等重大基础设施建设,提升通道运输效能,完善通道功能,全面形成能力负荷充分、资源配置优化、内外互联互通的“三纵三横”综合运输通道,强化与周边地市的交通衔接,融入胶东经济圈,服务鲁南经济圈、沿黄经济带、中原经济区,连接京津冀、长三角,通达日韩、东南亚、欧洲。


2.构建现代化高质量综合立体交通网络
(1)轨道交通建设。
进一步完善高铁网络,高起点建设现代化高铁客运枢纽,努力实现县县通高铁;加快推进港口集疏运、重点企业铁路专用线建设,提升日照港货物集疏运能力,打通铁路运输“最后一公里”;积极推动以城市轨道交通为骨干的现代立体交通体系建设。
至2025年,铁路里程达457公里,其中高铁里程212.1公里。
形成“五纵五横”(五纵:青盐铁路、岚山疏港铁路、青岛至京沪高铁辅助通道铁路、京沪高铁辅助通道潍坊至宿迁铁路、胶新铁路;五横:日照至京沪高铁辅助通道铁路、瓦日铁路、日兰高铁、新菏兖日铁路、坪岚铁路)铁路网格局。
重点推进京沪高铁辅助通道潍坊至宿迁铁路、青岛至京沪高铁辅助通道铁路、日照至京沪高铁辅助通道铁路、青岛至日照高铁(前期)及日照站客运设施改造、京沪高铁辅助通道五莲北站配套设施、莒县北站公交换乘枢纽及配套设施等项目建设,融入国家高铁网络主骨架。
推进日照至董家口轨道交通(前期),助力日照市加快融入胶东经济圈。
重点推进坪岚铁路扩能改造、日照岚山疏港铁路、临沂临港疏港铁路、日照地区铁路货运南迁、山东钢铁集团日照有限公司专用铁路、日照港岚山港区南作业区铁路、日照港石臼港区南区煤炭进港铁路(二期)、日照先进钢铁制造基地集疏铁路专用线、莒县铁路港智慧物流园铁路专用线等项目建设,提升港口集疏运能力,推动运输结构调整和港产城融合发展。
(2)构建完善的公路网络。
加密东西向高速公路,提升南北向高速公路服务能力;加快公路拥堵路段的快速化改造,加强与周边地区互联互通。
至2025年,公路通车总里程达11000公里,其中高速公路里程307.2公里。
形成“三纵四横三连”(三纵:沈海高速、潍日高速、长深高速;四横:董梁高速、日兰高速、临滕高速东延、岚罗高速;三连:机场高速、石臼港疏港高速、岚山港疏港高速)高速公路网和“十三纵九横”(十三纵:北海路—碧海路—海曲路—青岛路—上海路—北京路—南沿海公路、北京北路—北京中路—北京南路、临沂北路—临沂中路—临沂南路、日照北路—丹阳路—厦门路、G204、山涛线、吕街线—原S222(街头镇—陈疃镇)、S222、汪黄线、杏园路—龙坪线、G206、孟双线、东棋线—天洛线—莒道线—S225;九横:牛许线—高道线、G342及西延、街杜线—韩冯线、山海路、S313—G342、S220及西延、深圳路—青赵线、新建S314、G518)普通干线路网。
积极推进岚山港疏港高速公路、临滕高速东延、沈海高速公路两城至汾水段扩容等项目建设,适时推进董梁高速公路日照段、日兰高速公路日照段扩容工程建设和潍日高速南延前期工作。
实施普通国省道等级提升工程,推进省道220平日线日照港疏港路西延、国道204烟上线南段绕城段、国道342日凤线五莲城区至莒县沂水界段新(改)建、国道518日定线日照段改扩建、省道314涛汤线日照段改建、省道225莒阿线日照段改建、国道342日凤线日照青岛界至于里段大中修等项目建设。
改善农村公路通行条件,打造“四好农村路”乡村振兴齐鲁样板。
实施窄路基路面双车道拓宽,新建改造农村公路路面宽度一般不低于6米;加大路域环境整治力度,农村公路建设和养护项目累计里程约1000公里。
同时,推进厦门路北段、临沂路北延、莲海大道(山海天—五莲)、南沿海公路日钢段高架桥、疏港高速—临沂路互通及日照港石臼港区南疏港路综合集疏运道路等项目建设,提升港口、物流园区后方公路集疏运能力,大力支撑港口、物流园区发展。
(3)初步建成世界一流海洋强港。
推进日照港基础设施建设,加快石臼港区、岚山港区通用泊位、矿石专用泊位、LNG泊位及配套设施建设,完善港口布局,激发港口新动能,打造安全便捷、智慧绿色、经济高效、支撑有力的世界一流强港。
“十四五”末,港口泊位达到99个,港口通过能力达3.8亿吨,吞吐量突破6亿吨。
重点推进石臼港区南作业区深水航道一期、石臼港区东煤南移、石臼港区南区#18—#20泊位及后方储运系统流程化、石臼港区南区#14#15泊位及后方储运系统流程化、石臼港区北集南散、岚山港区北作业区南港池航道、岚山港区深水航道二期、岚山港区北作业区北港池航道、岚山港区北作业区北港池防波堤、日照钢铁精品基地配套矿石码头、日照钢铁精品基地配套成品码头、岚山港区30万吨级原油码头三期、岚山港区岚南#12#16泊位、岚山港区北作业区北二突堤通用泊位、岚山港区南作业区#18#20#22通用泊位、岚山港区LNG接收站项目、岚山港区岚南#17泊位等工程建设。
(4)大力提升民航业发展水平。
按照支线运输、通用航空和航空产业“三位一体”发展模式,进一步打造以支线机场客货运输为主体,以通用航空和民航培训为两翼的“一体两翼”发展新定位。
加快推动空港口岸对外开放,积极拓展与“一带一路”沿线国家和地区的通航,推进国家通用航空产业综合示范区创建工作。
重点推进日照机场通航基地、日照机场改扩建工程、莒县通用机场、五莲县通用机场等项目建设,推动航空产业发展。
3.打造综合客货运枢纽
整合存量资源,优化综合枢纽站场资源协同布局及有效衔接,构建完善的多层次综合客货运枢纽体系。
(1)构建完善的多层次客运枢纽体系。
建设以机场、高铁站、公路客运站为主体的综合客运枢纽以及由普通客运站(码头)、公共交通枢纽、公交首末站等组成的客运枢纽体系。
重点推进莒县智慧公共交通服务中心、五莲山旅游度假区游客集散中心客运场站项目建设;有序推进莒县三兴客运有限公司莒县汽车站、高新区公交首末站项目建设,提升客运服务覆盖范围和服务能力水平。
(2)加快推进综合货运枢纽(物流园区)建设。
推进以铁路货运站场、港口、航空中转站、快递物流园为主的货运枢纽体系建设。
重点推进中瑞高端装备配套产业园、日照传化交通“智能公路港”、弼盈智慧物流园、山东岚山港城智慧物流枢纽、岚山国际航贸综合服务区(一期)、山东高速(日照)多式联运物流项目、日照市物流分拨交易中心、莒县铁路港智慧物流园、通达物流电商快递产业园、五莲县石材物流园、日照中谷多式联运综合物流园、日照港国际物流园、岚山临港木材产业园等项目建设。
“掌上五莲视频号”上新啦!
扫描二维码下载美丽五莲客户端
及时关注五莲大小事
来源:直播日照
编辑:李辉 责编:韩丽莉 审核:马彦伟
今日五莲新闻热线 :0633-2936985:,。视频小程序赞,轻点两下取消赞在看,轻点两下取消在看
原标题:《事关交通出行!五莲未来五年又有大动作!》