2021年下半年中小学教师资格考试面试将于2022年1月8日至9日进行,现将江苏省报名有关事项公告如下。
一、报考条件
(一)具有江苏省户籍或持有有效期内江苏省居住证的人员,或在江苏省内普通高等学校全日制在读的学生,可在江苏省报名参加中小学教师资格考试面试。
(二)考生应符合《教师法》规定的学历要求。
1.报考幼儿园、小学、初中教师资格考试的人员,应具备大学专科及以上学历。
注:具有中等幼儿师范学校的师范生可报考幼儿园教师资格考试,具有中等师范学校学历的师范生可报考小学教师资格考试。此类考生应持有学校所在地招办备案的招生录取名册复印件,复印件应加盖原学校档案管理部门公章。
2.报考高级中学教师资格考试或中等职业学校文化课、专业课教师资格考试的人员,应具备高等师范院校或者其他大学本科及以上学历。
3.报考中等职业学校实习指导教师资格考试的人员,应具备普通中等职业学校毕业及其以上学历,并具有相当助理工程师及以上专业技术职务或者中级及以上工人技术等级。
4.普通高等学校全日制三年级及以上的在校生、五年制高等职业学校全日制四年级及以上的在校生可以报考对应学历层次的教师资格考试。全日制在校研究生可以报考各学段教师资格考试。
上述所有学历要求均为“毕业”,“结业”、“肄业”均不符合教师资格认定的学历要求。
(三)在我省学习、工作和生活的港澳台居民,凡遵守《中华人民共和国宪法》和法律,拥护中国共产党领导,坚持社会主义办学方向,贯彻党的教育方针,根据自愿原则,可以参加中小学教师资格考试。考生应持有公安机关签发有效期内的港澳台居民居住证、港澳居民来往大陆通行证、五年有效期的台湾居民来往大陆通行证,并符合规定的学历要求。
(四)被撤销教师资格的人员,5年内不得报名参加考试;受到剥夺政治权利,或故意犯罪受到有期徒刑以上刑事处罚的,不得报名参加考试;参加教师资格考试有作弊行为的,3年内不得再次参加教师资格考试。
二、报名时间和要求
(一)报名时间
1.网上报名:12月9日9时至12月11日16时。
2.审核时间:12月12日9时至14日16时。
3.缴费时间:审核通过即可缴费,时间截止到12月15日24时,逾期不能缴费。考生缴费完成的状态,以报名系统反馈为准,请考生在缴费截止前关注确认。如缴费失败,后期系统会自动退费。
注:根据苏价费函〔2014〕25号文件精神,江苏省中小学教师资格考试面试收费标准为每人每科135元。
4.请考生严格遵照各时间节点进行报名,逾期报名无效。
(二)报名须知
1.考生通过官网(http://ntce.neea.edu.cn)进行网上报名。在2021年下半年中小学教师资格考试笔试报名期间注册信息的考生不用重新注册,其他考生需要重新注册后再进行报名。
2.本次报名江苏省全部实行网上审核。审核结果以报名系统反馈为准,为更好的为考生服务,具体审核意见还将以电子邮件的形式通知考生,请留意报名时所留电子邮箱。报名人数较多时,审核状态可能会一直显示“待审核”,请考生耐心等待。
3.考生本人对报考信息真实性、准确性、有效性负责。如因不符合报考条件、填写信息错误等原因造成面试、认定等后续环节不能完成,后果由考生承担。考生报名各项信息,一经审核通过,均不能更改。
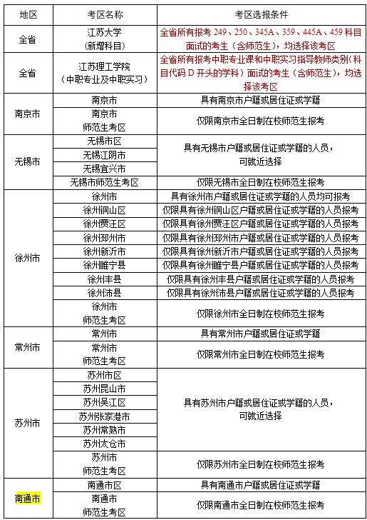
4.江苏省内就读的全日制在校本、专科师范生和全日制教育硕士选择院校所在地的师范生考区为应试考区。全省报考中职专业课和中职实习指导教师面试的考生(含师范生)统一选择江苏理工学院考区,全省报考新增科目(科目代码:249、250、345A、359、445A、459)面试的考生(含师范生)统一选择江苏大学考区。
5.其他考生(含在我省学习、工作和生活的港澳台居民)报名的考区应选择以下三项之一:①户籍所在设区市考区②居住证所在设区市考区(报名时须持有在有效期内的居住证)③学籍所在设区市考区(仅限普通高等学校全日制在读学生)。考试地点以准考证上通知为准,具体考区列表及选报要求见下表。
江苏省2021年下半年
中小学教师资格考试
面试考区及选报条件汇总表


6.高校在校生在报名前应充分了解本校寒假放假时间,合理选择在“高校所在地”或“户籍所在地”报考本次面试。
7.因疫情变化可能会影响考生正常考试,请审慎报考。
8.中小学教师资格考试为全国统一考试,考试时间不可随意变更。如与考生报考的其它考试时间发生冲突,请考生自主选择,责任自负。
三、考试疫情防控要求
1.考生要注意科学防疫,备考期间减少跨区域流动,在考试前14天及考试期间避免参加聚会、聚餐等聚集性活动,减少进入人员密集的公共场所,乘坐公共交通工具时要做好个人防护。考试当天凡不符合疫情防控要求的,不得参加考试。
2.考生于12月25日前自行下载打印《江苏省中小学教师资格考试考生健康状况报告表》(点击文末“相关阅读”可查看附件并下载,以下简称《健康报告表》),并按要求如实填写。
3.考试当天,考生进入考点时,须出示苏康码(苏康码为绿码)、“通信大数据行程卡”(建议下载并使用“通信行程卡”App)、《健康报告表》。进入考点后,考生按要求将《健康报告表》交给考点工作人员。
4.考试疫情防控措施将根据疫情防控形势变化适时调整,请考生关注江苏省教育考试院官方网站、微信公众号“江苏招生考试”、考区所在地疫情防控最新要求,及时了解相关政策信息。
四、违规处理
参加教师资格考试有违规行为的,将按照《国家教育考试违规处理办法》认定和处理,作弊考生依据《教师资格条例》的相关规定3年内禁止参加教师资格考试。
五、其它
1.面试考核的大纲、方法、流程详见中小学教师资格考试网。
2.中职专业课和实习指导教师面试要求参照《江苏省中职学校专业课、实习指导教师资格考试面试暂行办法》(点击文末“相关阅读”可查看附件)执行。
3.考生可于2022年1月3日起打印准考证,2022年3月1日起查询面试结果。考试合格由教育部考试中心颁发《中小学教师资格考试合格证明》,有效期为3年。
4.网上报名相关问题咨询电话:010-82345677。工作时间为:周一至周五,8:30-12:00;13:00-17:00(国家法定节假日除外),电子邮箱:ntce@mail.neea.edu.cn 。
5.其他报名常见问题及咨询电话见下文。
向下滑动查看更多
教师资格考试面试报名常见问题
1.如何报名?
——报名网址:http://ntce.neea.edu.cn 。在2021年下半年中小学教师资格考试笔试报名期间注册信息的考生不用重新注册,其他考生需要重新注册后再进行报名。
2.教材如何购买?
——考试不举办培训,亦不指定教材,考生可登录中小学教师资格考试网下载各科目的《考试标准》和《考试大纲》等相关信息自行复习备考。
3.什么是新增科目?
——经教育部同意,我省面试新增科目为小学类“心理健康教育”、“信息技术”学科,初中、高中、中职文化课类别“心理健康教育”、“日语”学科。我省报考新增科目面试的考生统一选择江苏大学考区报考。
4.考试有没有年龄、专业限制?有没有预报名?
——考试本身没有年龄限制。没有预报名或报名席位限制的说法,目前为止也没有非师范生禁止报考的规定。报名与任何培训机构无关。
5.之前在外省(省内其他市)笔试通过,还可以在江苏省(省内其他市)报考面试吗?
——可以。笔试合格成绩全国通用,考生符合江苏省报名公告各项条件,可以按要求在江苏省(省内其他市)报考面试。
6.教师资格考试需要普通话证书吗?
——考试本身不需要普通话证书,后期教师资格认定时需要出具普通话证书。
7.笔试考的小学语文,面试可不可以直接考小学数学(或其他学科)的面试?
——可以。
8.笔试和面试都通过了,是不是就可以取得教师资格证?
——不是。笔试面试合格后由教育部考试中心颁发《中小学教师资格考试合格证明》,有效期为3年。考生自行打印合格证明,在合格证明有效期内根据当地认定机构的要求申请教师资格认定。
9.考试期间更名了怎么办?
——考生考试期间(面试考试前)出现更名的情况,由本人书面申请,带上户口簿原件,到当地市考办登记。后期汇总给教育部考试中心统一变更。
10.笔试报名的时候自己把名字写错了怎么办?
——成绩无效,请使用正确的姓名重新报名考试。
11.学信网上没有我的学历信息怎么办?
——请联系学信网或自己的毕业院校。
12.为什么我的状态一直是待审核?
——报名人数较多时,考生的审核状态有可能会一直显示“待审核”,请耐心等待并留意状态。
13.我的父母(配偶)的户籍/居住证在X市,我可以在X市报考吗?我在X市买房了,可以在X市报考吗?
——不可以。所有的考区选报条件(户籍、居住证、学籍)均以考生本人所具备的条件为准,且仅限这三个条件。同时具备两个条件的,考生可以自行选择其中一个条件所在地报考。
14.我是X市的户籍,我有Y市的居住证,但是我现在在Z市,我可以在Z市报名吗?
——不可以。请选择X市或Y市报考。
15.我在X市,现在去办理居住证,派出所告诉我需要XX天才能办好,我可以在X市报考吗?
——不可以。选择居住证所在地为考区的前提是持有有效期的居住证原件。
16.面试考区可以和笔试考区不一致吗?
——可以。
17.我小学笔试和面试都合格了,也已经认定了教师资格证,现在笔试成绩还在有效期,我还可以报考小学其他科目的面试吗?
——可以。笔试成绩在有效期内始终有效。
18.我初中语文(或其他科目)只通过了科目一和科目二,科目三不合格,我可以报考初中(高中)的新增科目面试吗?可以报考中职专业课(中职实习指导教师)的面试吗?
——可以。
19.我初中语文(或其他科目)只通过了科目一和科目二,科目三不合格,我可以报考中职文化课的面试吗?
——不可以。需要通过对应的科目三才可以面试。
20.面试考点会按照我的住址就近安排吗?
——不会。考区根据报考规模统筹安排考点,考点地址以准考证上打印的为准。
21.其它考试时间与面试时间发生冲突,我可以要求更改考试时间段吗?
——不可以。中小学教师资格考试为全国统一考试,考试时间不可随意变更。如与考生报考的其它考试时间发生冲突,请考生自主选择,责任自负。
22.我身份证丢了,怎么去考试?
——由当地公安机关出具临时身份证明。
23.我密码忘记了怎么办?
——考生可按照报名系统的操作要求重置密码。请考生在参加中小学教师资格考试期间,不要随意更换手机号码。
24.过了报名、审核、缴费截止时间怎么办?
——过了相应的时间节点不能补报名、补审核、补缴费。请考生严格遵照各时间节点进行报名,逾期则报名无效。
25.其他问题咨询电话
——025-83235898、83235998、83235907、83235911、83235919。
江苏省教育考试院
2021年12月1日
原创如需转载,请联系我们授权,并注明出处来源 江苏教育频道(微信号:JSBCeducation)
来源:江苏招生考试
原标题:《江苏省2021年下半年中小学教师资格考试面试12月9日—11日报名!》