经市工商联评审委员会专班审定,2021荆州市上规模民营企业50强出炉。
2020年,面对新冠疫情带来的冲击,我市民营企业逆势而上,在营业收入上取得不俗的成绩,湖北白云边酒业股份有限公司、湖北美的电冰箱有限公司、湖北江瀚新材料股份有限公司、湖北利达建设工程集团有限公司、能特科技有限公司、湖北亿钧耀能新材股份公司、恒隆集团、山鹰华中纸业有限公司纳税过亿元。其中,湖北白云边酒业股份有限公司纳税过10亿元,位居榜首。
数据显示,2020年,50强民营企业完成营业收入610.33亿元,户均营业收入12.21亿元;资产总额达到711.64亿元,户均14.23亿元;实现税后净利润471.54亿元,户均9.43亿元。入围50强企业数量排名前5的行业分别是农副食品加工业、化学原料和化学制品制造业、建筑业、批发和零售业、非金属矿物制品业。荆州开发区、沙市区、荆州区、松滋市、公安县入围民营企业数量较多,其中荆州开发区入围企业9家,占比达18%;沙市区、荆州区、松滋市、公安县各入围7家。
今日下午,我市将举行加快推进商会建设赋能招商引资暨民营企业50强发布会,分别发布2021荆州市上规模民营企业50强、2021荆州市上规模民营企业工业制造业20强、2021荆州市上规模民营企业农业加工业10强、荆州市上规模民营企业商贸服务业10强。
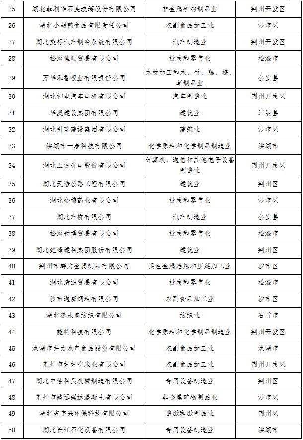
2021荆州市上规模民营企业
营收50强


说明:企业按照营业收入数据大小从高到低排列。
2021荆州市上规模民营企业
工业制造业20强

说明:2021荆州市上规模民营企业工业制造业20强排名综合考虑营业收入和税收数据。将营业收入划分为5~10亿元、10~20亿元、20~30亿元、30~50亿元以及50亿元以上五个区间,每个区间考虑税收差距进行排序。
2021荆州市上规模民营企业
农业加工业10强

说明:2021荆州市上规模民营企业农业加工业10强排名综合考虑营业收入和税收数据。将营业收入划分为2~5亿元、5~10亿元、10亿元以上三个区间,每个区间考虑税收差距进行排序。
2021荆州市上规模民营企业
商贸服务业10强

说明:2021荆州市上规模民营企业商贸服务业10强排名综合考虑营业收入和税收数据。将营业收入划分为1~2亿元、2~6亿元、6亿元以上三个区间,每个区间考虑税收差距进行排序。
来源:荆州日报客户端
编辑:张李芳
审核:杨昌洪
终审:关咏霞

往期阅读
◆ 定了!荆州两湖市场搬迁项目启动!新址在……◆ 你的建议很重要!荆州公开征集2022年民生实事项目◆ 铺就美丽幸福路,荆州这些地方成省级示范◆ 荆州市发布公职人员“带彩”娱乐“九不准”:,。视频小程序赞,轻点两下取消赞在看,轻点两下取消在看
原标题:《50强!荆州上规民企放榜!》