诉讼指引|房屋租赁合同案件举证攻略,一键即达! 原创 优化诉讼服务的 上海闵行法院 收录于话题 #诉讼指引 5个内容
文字来源
民事审判庭 段文澜
编者按:
法官不是当事人纠纷的亲历者,那么他们是依靠什么一步步接近事实,还原真相呢?常言道“打官司就是打证据”,决定一个案件结局走向的往往就是一份关键证据有没有提供到位、举证到位。可见证据在诉讼中的重要地位。事实有争议,法官如何认定?想要胜诉是要用证据证明全部事实吗?打官司到底需要哪些证据,又有哪些具体要求呢?诉讼百态,证据为王。为此,闵法君结合常见案由,推出“诉讼指引-举证攻略”系列文章,带你了解各类案由下的证据要求,助你面对诉讼不慌不乱。


为便于房屋租赁合同纠纷案件各方当事人正确行使诉讼权利、减少诉累、提高庭审效率。建议当事人在详细阅读法院寄送的举证通知书后,有针对性地完成己方举证。
房屋租赁合同案件举证指引清单
GUIDANCE
房屋租赁合同案件一般基础证据
1.出租方需提交系争房屋权属信息以及坐落、面积、门牌号等具体状况的证据,如房地产权证、土地使用权属证明、宅基地使用权属证明、系争房屋产调信息等;
2.如出租方非系争房屋所有权人,则出租方需证明己方有权与承租方订立房屋租赁合同,如房屋所有权人出具的授权委托书、同意转租证明等。
01
证明原、被告间
是否存在房屋租赁关系的证据
房屋租赁关系的证明依据一般而言应提供原、被告间的如房屋租赁合同、补充协议等;如未订立书面租赁合同,需举证证明原、被告间存在事实租赁关系,如微信聊天记录、租金支付凭证、房屋交接单等。
02
证明租赁期间
各项费用支付情况的证据
应提交证明租金、物业费、水电费、租赁保证金等租赁合同或者双方口头约定的租赁期限内承租方应支付的各项费用的支付情况的证据,如微信转账记录、支付宝转账凭证、收据、收条、银行转账流水等(需注意:大额收据、收条需附对应的实际支付凭证,如银行流水、微信及支付宝转账截图等)。
03
证明房屋交接情况的证据
应提交证明房屋初始以及撤场(退租)时交接情况的证据,如房屋交接单、交付时、撤场时房屋现状照片、视频等(需注意,如主张要求恢复原状,必须明确恢复原状的具体内容,即还房交付状态的具体内容,如恢复至毛坯状态、拆除隔间等。
04
合同履行有无变更情形的证据
证明原、被告履行合同时就变更履行达成合意的证据,如微信聊天记录、补充协议、电子邮件往来等。
05
证明原、被告履行
租赁合同时违约情形的证据
该部分需依据双方的房屋租赁合同或者协议约定有针对性地进行举证证明,如:
1
承租方与他人的租赁合同
以证明合同约定不得转租,承租方有无转租的违约行为;
2
延期交付通知单、催促交付房屋的函
以证明出租方有无延期交付房屋;
3
催款函
结合各项费用的支付凭证,以证明有无逾期支付费用;
4
工商登记信息内档材料
以证明有无逾期迁移或者注销在系争房屋上的工商登记以及逾期期间;
5
水、电、燃气费及物业服务费等的代缴凭证
该部分费用收取主体并非出租方,但合同一般约定由承租方直接支付出租方,出租方主张承租方向其支付该部分欠付费用,需举证证明该部分损失已经实际发生,因此出租方需举证证明该部分费用已经由其代为支付,以及证明水、电、燃气费等费用金额的依据,如水、电、燃气费等欠付起止期间的表字读数的照片、视频;水、电、燃气费等的缴费通知单等。
06
律师服务费损失的证据
一般而言,律师服务费损失主张须有相应的合同依据,如合同约定违约方需负担守约方维权成本而向对方主张律师服务费损失,需举证证明该笔损失实际发生,如法律服务合同、律师服务费支付凭证、发票等。
07
撤场(退租)以及通知对方
撤场(退租);合同解除以及
通知对方合同解除的相关证据
撤场以及合同解除时间与各项费用以及违约责任的认定息息相关,因此当事人应提交如微信聊天记录、照片、视频、电子邮件、解除合同通知书等书面函件以及送达对方的相应邮寄凭证,以证明撤场时间以及合同解除时间。
08
因对方违约造成
己方损失的相关证据
如主张对方因违约行为导致己方产生了实际的财物损失,且合同约定的违约金不足以弥补己方的实际损失,需提交物损实际发生的相应证据,如鉴定报告等,证明物损实际发生以及物损的确切金额。
特别注意事项

如提供电子证据,需注意:
①提供即时通讯、通讯群组等网络应用服务(如微信、QQ、钉钉等APP)的通讯信息,截图应当连贯完整(保留时间及对话人),另外需附通讯双方的身份账号信息页;
②提供音频、视频等电子文件,需提供光盘、内容说明及对话内容完整、连贯的书面整理资料(按时间先后顺序逐字逐句整理成书面文字稿),并标注与案件事实及诉讼请求有关的重要信息;
③开庭时应带好电子证据的原始载体,以备当庭核对或演示。
当事人根据需要在举证期内及时完成举证的同时,还应当对其提交的证据材料逐一分类编号,对证据材料的来源、证明对象和内容作简要说明,签名盖章,注明提交日期,并依照对方当事人的人数提出副本,送交或邮寄至本院民事审判庭的承办法官**(上海市闵行区雅致路99号)。

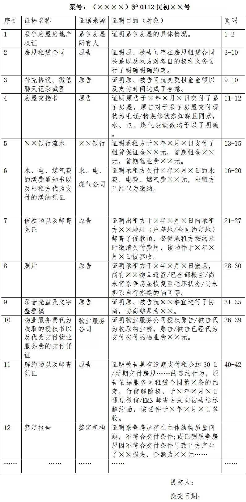
范 例:
原告XX与被告XX房屋租赁合同
纠纷一案原告提交证据

原标题:《诉讼指引|房屋租赁合同案件举证攻略,一键即达!》