11月29日,四川省政府正式印发《成都都市圈发展规划》(以下简称《规划》)。这是继南京都市圈、福州都市圈以后,国家层面批复的第三个都市圈规划,也是中西部唯一一个。
全文请点击查看>>

《规划》共十一章,涵盖规划背景、总体要求、发展布局、基础设施、创新驱动、产业聚集、开放合作、公共服务、生态环境、体制机制改革等方面。《规划》提出,到2025年,成都都市圈经济总量突破3.3万亿元,城乡居民人均可支配收入接近东部发达地区水平,常住人口城镇化率达75%,基本建成空间结构清晰、城市功能互补、要素流动有序、产业分工协作、交通往来顺畅、公共服务均衡、环境和谐宜居的现代化都市圈。
成都都市圈将聚焦构建双城引领、双圈互动、两翼协同的成渝地区双城经济圈发展新格局,并明确增强现代产业协作引领功能、创新资源集聚转化功能、改革系统集成和内陆开放门户功能、人口综合承载服务功能,全面提升同城化发展水平,做优成渝地区双城经济圈重要极核。

构建“两轴”、打造“三带”
成都都市圈7个交界地带将开展融合发展试点
《规划》指出,将以同城化发展为导向,强化成都作为中心城市的辐射带动作用,发挥德阳、眉山、资阳比较优势,增强小城市、县城及重点镇支撑作用,构建极核引领、轴带串联、多点支撑的网络化都市圈空间发展格局,在都市圈率先实现大中小城市和小城镇协调发展。
《规划》提出,深化县城新型城镇化示范和“ 小县优城” 试点,稳步有序推动符合条件的县改市。支持镇区常住人口10万以上的特大镇按同等城市标准配置教育医疗资源,支持有条件的镇建成县域副中心。

在成都都市圈的区域版图中
“两轴”和“三带”的发展格局被明确

构建“两轴”,即完善都市圈东西城市轴线,建设成资大道和市域(郊)铁路,推动成都东进和重庆西扩相向发展,强化成都东部新区与重庆联动的重要支点作用,夯实成渝发展主轴;加快建设天府大道北延线,畅通天府大道眉山段,推动南北向市域(郊)铁路有序发展,强化四川天府新区、成都国际铁路港经济技术开发区的辐射带动作用,打造成德眉发展轴。
打造“三带”,即打造成德临港经济产业带、成眉高新技术产业带、成资临空经济产业带。

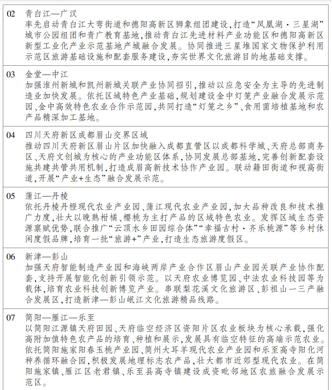
《规划》提出,要发挥成德眉资毗邻地区经济联系紧密、人文交往频繁的比较优势,推动交界地带在规划布局、交通连接、产业协作、政务服务等方面探索创新合作模式,打造同城化发展若干支撑点。支持彭州-什邡、青白江-广汉、金堂-中江、四川天府新区成都直管区和眉山片区、蒲江-丹棱、新津-彭山、简阳-雁江-乐至等区域开展交界地带融合发展试点,推动其他交界地带融合发展。


打造轨道交通一小时通勤圈
眉山资阳将建城市候机楼
基础设施、同城同网是成都都市圈“联通”的关键。成都都市圈将聚焦“外建大通道、内建大网络、共建大枢纽”,打造立体交通体系,并推进能源、市政、水资源等基础设施对接成网。
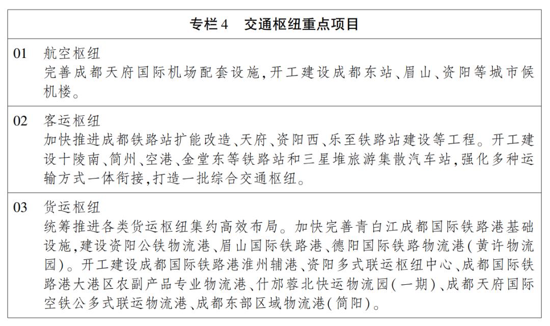
在提升国际门户枢纽能级上,《规划》提到,推动成都空港异地城市候机楼建设,包括开工建设成都东站、眉山、资阳等城市候机楼;优化成都主枢纽“三主三辅”客站布局,完善“1+1+17”三级物流节点网络,推进陆港型国家物流枢纽建设,探索与重庆共建西部陆海新通道物流和运营组织中心;推动德眉资物流港(园区)建设,优化完善多式联运型和干支结合型货运枢纽布局,构建一体化现代物流网络。

成都都市圈将统筹布局以成都为中心枢纽的多层次轨道交通网络,推动干线铁路、城际铁路、市域(郊)铁路和城市轨道交通“四网融合”,构建轨道交通一小时通勤圈。


公共交通服务同城化,也是成都都市圈一项关键任务。《规划》明确,要促进轨道交通、跨市公交、城市公交有机衔接,比如联合购置(租赁)新型公交化动车组,推动天府动车所、崇州动车所等配套设施建设,预留德阳动车所设置条件,进一步优化成绵乐客专、成渝客专、成灌(彭)铁路开行方案,提升铁路公交化运营水平。同时,推进成都都市圈公交“一卡互通、一码互通、优惠共享”。
成德眉资将建创新共同体
在航空航天、精准医学、先进核能等
重点领域集中攻关
《规划》为成都、德阳、眉山、资阳四市未来协同提升创新驱动发展水平作出具体部署,明确指出成都都市圈要加强高能级创新平台建设,增强创新资源集聚转化功能,建设成德眉资创新共同体,打造高质量紧密型创新生态圈,共同构建科技创新中心重要支撑。
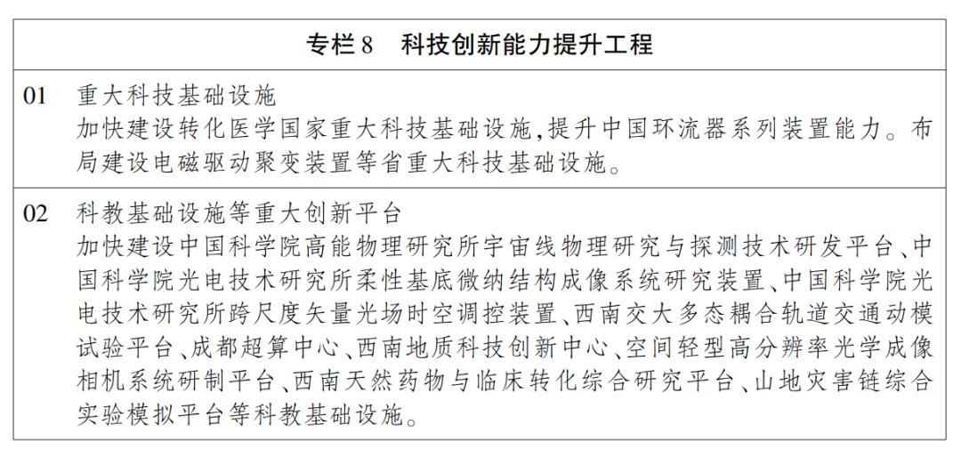
在高水平建设综合性科学中心方面,《规划》提出,要突出兴隆湖周边等重点区域创新布局,积极整合优势领域科研力量,按照国家统一部署参与建设国家实验室,聚力打造重大科技基础设施集群和研究基地集群。推动成都超算中心进入国家超算中心体系,加快推动天府实验室、国家重点实验室等战略科技平台建设,建好国家实验室四川基地,吸引集聚工程研究中心、产业创新中心、技术创新中心、制造业创新中心等创新平台。加大核心电子器件、高端通用芯片及基础软件、工业软件产品等研发投入,争取更多“科技创新2030—重大项目”落地。在航空航天、精准医学、轨道交通、先进核能、集成电路、网络安全、北斗导航等重点领域开展集中攻关,探索关键核心技术攻关新模式。
在高标准建设西部(成都)科学城方面,《规划》指出,优化“一核四区”创新布局,加大专项政策支持力度。成都科学城重点打造综合性科学中心核心承载区,新经济活力区重点发展5G通信与人工智能、大数据与网络安全、区块链等新经济新产业,生命科学创新区建设新药研发成果转移转化试点示范基地,未来科技城打造中国西部智造示范区和成渝国际科教城,新一代信息技术创新基地打造全球电子信息产业高端要素汇聚区。


为打造区域创新共同体,《规划》提到,支持成都都市圈“双一流”建设高校高质量特色发展,在国家级、省级新区和省级及以上高新技术产业开发区等建设校(院)地协同创新集群,鼓励高等院校、科研院所提档升级科教基础设施和国家级创新平台,设立新型研发机构。企业牵头建设重点实验室、工程(技术)研究中心、企业技术中心、工业设计中心将得到支持。
一体构建成都都市圈产业功能区
关键词有这些
按照《规划》,成都都市圈将坚持“强链条、育集群、建体系”,构建高端切入、错位发展、集群成链的现代产业体系,共建现代高端产业集聚区。
在培育高能级制造业生态圈上,成都都市圈将加强产业分工协作。其中包括,强化区域产业政策对接,完善差异化协同的制造业发展布局,重点依托“三带”建设,聚焦新一代电子信息、装备制造、轨道交通等领域,突出成都制造业创新发展引擎作用,强化德眉资服务配套和产业承接能力,推动链式关联、梯度布局,一体构建成都都市圈产业功能区。



在现代服务业方面,《规划》提出要推动生产性服务业转型升级融合发展,全面提升消费供给能力。成都都市圈将扩大服务消费,建设三星堆国家文物保护利用示范区和长征国家文化公园成都段,发展数字文化体育、智慧旅游、康养体育旅游、音乐文化产业等新业态;打造春熙路—太古里等世界知名商圈,擦亮“夜游锦江”等夜间经济名片,丰富假日经济、夜间经济产品;扩大家政服务和产品有效供给,建立和推广“市场平台+市(州)产业”协同发展机制。

在建设都市现代高效特色农业示范区方面,《规划》提到,成都都市圈将联动实施“米袋子”“菜篮子”工程,提升都江堰灌区粮食综合生产能力。成都都市圈还将开展“都市农景”试点,探索建设社区农场,再造都市农耕生活场景,催生一批都市农业新兴业态。


在共建高效畅享智慧都市圈方面,《规划》提到,成都都市圈将加快5G和光纤超宽带“双千兆”网络建设,深入推进互联网协议第六版(IPv6)规模部署、商业化应用和产业生态建设,协同建设全国一体化算力网络成渝国家枢纽节点。成都都市圈还将打造数字经济发展高地,加快建设集成电路“芯火”双创基地、国家集成电路产教融合创新平台,协同打造集成电路产业基地。
共建链接全球的内陆改革开放新高地
成都都市圈这样提升对外开放能级
《规划》指出,成都都市圈要积极融入“一带一路”建设、长江经济带发展、新时代推进西部大开发形成新格局等重大战略,主动服务新发展格局,深化开放合作,共建链接全球的内陆改革开放新高地。
在构建全方位立体开放合作新格局上,成都都市圈要深度融入长江经济带发展,推进南向开放战略通道建设,拓展提升西向联动开放能力,共同推动北向出川开放合作。
其中包括,沿成渝地区北中南三条发展轴线,依托高铁高速通道,深化与川南经济区、川东北经济区城市的协同发展,积极推进与重庆主城区及渝西、渝东北合作;突出西部陆海新通道建设,以南向至东盟铁海联运、公铁联运班列为纽带,深化与黔桂滇西南传统经济联系紧密区域合作;依托西向国际航线和中欧班列拓展国际经贸合作,建设面向欧洲及中西亚的国际市场主枢纽及重要门户;加强与关中平原城市群的对接合作,延伸拓展与中原、山东半岛城市群和华北、东北地区的交流合作,积极参与中蒙俄经济走廊建设。
在协同搭建开放合作平台上,成都都市圈将高质量建设自由贸易试验区、高能级提升完善开放战略枢纽、高标准打造国际贸易投资平台、高水平举办重大展会活动。
其中包括,提升成都国际航空枢纽国际竞争力,加密国际航线航班,提升中转效率,积极创建天府国际机场国家级临空经济示范区;共建“一带一路”进出口商品集散中心,加快建设四川天府新区国家级进口贸易促进创新示范区;加快成都、德阳跨境电子商务综合试验区建设,积极推进跨境电商企业对企业(B2B)出口监管试点工作;建设中国(成都)国际农产品加工产业园、眉山川港合作示范园。;共同承办成都全球创新创业交易会、中国—欧盟投资贸易科技合作洽谈会等国际性大型展会活动。

教育、医疗、养老、社保、文体
……
成都都市圈“同城生活”这样过
居民就医“一码通”全面推广,天府市民云服务已延伸至德眉资三市……“无差别的同城生活”正在成都都市圈“照进现实”,未来还将有更多公共服务便利共享。

▲成都都市圈空间结构示意图
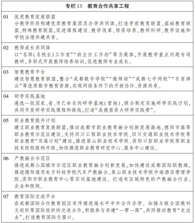
在推动教育同城化发展方面,《规划》提出将统筹教育资源跨市配置,构建学前教育和特殊教育发展联盟,优化成德眉资4市中小学布局,鼓励成都优质中小学校与德眉资合作办学,推动中小学劳动教育试验区改革发展。将组建区域型、行业型及复合型职业教育集团,促进产业链、岗位链、教学链深度融合。推动大学大院大所全面合作, 深化校长和教师跟岗研修常态化工作机制,联合打造教师成长共同体。

在共建共享优质医疗卫生资源方面,《规划》提出将创新医疗服务共享模式,促进医疗服务均质化发展。完善重大疫情联防联控及监测预警机制,推进省疾控中心、四川大学华西医院等生物安全三级( P3) 实验室建设,提升县(市)疾控中心实验室检验检测能力。推动开展对口支援、巡回医疗和远程医疗,发展专科联盟,建设城市医疗集团和县域医共体。
还将加快推进成德眉资公立医院社会保障卡(含电子社保卡)、电子健康卡就医“一码(卡)通”,推动二级及以上医疗机构检验结果共享互认,完善急救医疗网络联动协作机制。将探索高层次医疗卫生人才柔性流动机制,推进实用型、创新型和复合型人才合作培养。


在共促文化体育事业发展方面,成都都市圈将共促文化体育事业发展,推进公共文化资源共建共享,成立成都都市圈演艺联盟,联合打造三星堆、大熊猫等天府文化名片。完善“惠民一卡通”、公共文化联展一站通等共享服务,推动文化设施向成都都市圈居民全面开放。 还将加强体育赛事和户外运动资源统一规划开发,协同建设成都国际赛事名城。
在强化社会保障服务对接方面,成都都市圈将共建统一开放人力资源市场,推动政策衔接、异地通办,整体提升就业创业服务能力。还将推进以社会保障卡为载体建立居民服务“一卡通”,加快社保医保服务同城化,推动医疗保险、失业保险关系跨地区无障碍转移和缴费年限互认。还将推进养老服务协同发展,优化养老产业布局。
在协同开展社会治理方面,《规划》提出将成立成都都市圈社会治理联盟,深度运用社会治理网格化信息管理平台,加快互联网与社区治理和服务体系的深度融合,提升基层治理水平。将加强机场、地铁站、学校、医院等重点场所治安防控,开展交界地带协同共管,构建圈层联防联控网络。
推进生态环境共保共治
成都都市圈环境污染联防联控联治将再“升级”
同享一片天,共饮一江水,成都都市圈将如何携手守护碧水蓝天?《规划》明确,将构筑多层次、网络化、功能复合的“一心一屏三网三环多片”生态空间格局,开展生态共建环境共治,探索生态价值转化有效路径,重塑天府之国茂林修竹、美田弥望的大美城市形态。

▲龙泉山城市森林公园
在优化生态空间网络方面,《规划》提出将打造城市绿心和生态屏障、共建蓝绿交织生态水网、共筑城市生态绿环,并分别部署了相应的重大工程建设。


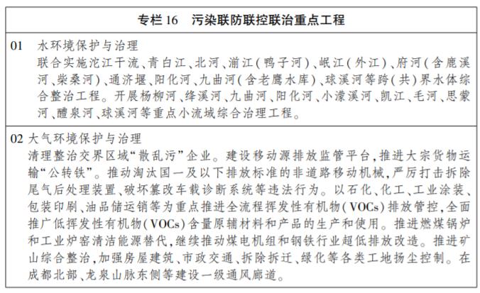
不管是大气、水环境,还是土壤,成都都市圈内环境污染联防联控联治将再“升级”。
推进流域协同治理。《规划》提出将加强环境污染联防联控联治,推进流域协同治理;加强水生生物保护,系统开展水污染综合治理,全面消除城市黑臭水体。同时,完善岷江、沱江、人民渠流域联防联控机制,推动跨界河流联防联控。
加强大气污染联防联控。《规划》提出将联合实施成都都市圈大气污染联防联控工程。将建设通风廊道,建设重污染天气应急动态决策管理系统,开展交界地带重污染天气预警统一分级标准试点,建设细颗粒物与臭氧协同控制监测网络,推动大气污染跨界治理。
联合开展土壤污染防治与固废处置。《规划》提出将加强涉重金属行业、工业尾矿等污染防控,大力推行重点行业企业固废减量等措施;深化邻近区域固废协同处置,鼓励垃圾环保发电厂跨市共用,开展“无废城市”试点。
加强环境噪声污染防治。《规划》提出将依据声环境质量状况和噪声投诉情况,以社会生活噪声和建筑施工噪声整治为重点,集中解决一批群众关心的热点难点问题,切实改善群众居住环境,提升城市声环境质量。


在协同推进全面绿色低碳转型发展方面,《规划》明确,成都都市圈将积极筹建碳中和天府实验室,加强低碳技术科技攻关,并将完善“碳惠天府”机制。共建城市废弃物资源循环利用基地和再生资源分拣中心。探索建立生态产品价值实现机制,加快建设西部环境资源交易中心和全国碳市场能力建设(成都) 中心。
此外,《规划》还提出将健全区域生态环境源头预防体系,加强与成渝地区双城经济圈及周边地区“三线一单”生态环境管控制度统筹,推动生态共建共保。
创建成德眉资同城化综合试验区
这些区域一并纳入
作为继南京都市圈、福州都市圈以后,国家层面批复的第三个都市圈规划,成都都市圈将负有怎样的改革创新使命?《规划》提出了具体的目标——强化重点领域改革系统集成,促进资源要素高效配置,深化城乡融合发展,开展同城化综合试验,推进经济区与行政区适度分离改革,探索形成更多创新成果和改革经验,打造重大改革先行地。
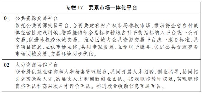
在推动要素市场一体化改革上,《规划》明确,将深化公共资源交易平台整合共享,探索建立土地、技术等要素综合交易平台,促进要素跨区域流动。以4市政府为主体,探索发展投资基金,支撑同城化建设。


在提升营商环境竞争力方面,未来,成都都市圈将从共建优质高效的政务环境、共营公平竞争的市场环境两个方面发力。其中明确,成都都市圈将共同搭建政务服务一体化平台,联合推动政务服务“最多跑一次”改革,协同发布“零跑腿”事项清单,促进“放管服”改革向基层延伸。将依托天府中央法务区建设,联合打造仲裁、调解中心,促进法律援助、公证、司法鉴定等领域资源共享。
在协同促进城乡融合发展方面,《规划》提出将推进成都西部片区国家城乡融合发展试验区建设,将调整完善成都市双轨并行户籍制度,探索户籍准入年限累计互认、居住证互通互认,推进成都都市圈内居民户籍迁移便利化。
在开展成德眉资同城化综合试验方面,《规划》提出将依托成都东部新区及简阳城区、淮州新城、凯州新城、眉东新城、资阳临空经济区等,创建成德眉资同城化综合试验区,积极探索同城化有效路径。并提出五个“率先”,助力成德眉资同城化加快进行。
蓉城政事记者 邹悦 李彦琴 宋嘉问
编辑 周霖 母晓岚
原标题:《全国第三个!详解《成都都市圈发展规划》》