“辞职确属巧合,不会在关键时刻当逃兵。”刚刚宣布辞任万润股份独董的刘纪鹏对记者回应称。
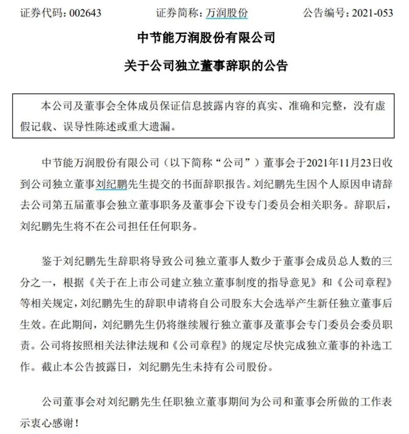
11月23日晚间,万润股份发布公告称,公司董事会于11月23日收到独立董事刘纪鹏提交的书面辞职报告。
公司称,刘纪鹏因个人原因申请辞去公司第五届董事会独立董事职务及董事会下设专门委员会相关职务。辞职后,刘纪鹏将不在公司担任任何职务。

刘纪鹏在中国资本市场中颇为知名。万润股份此前公告显示,其任中国政法大学商学院院长,资本金融研究院院长,二级教授,博士生导师,国务院国资委法律顾问,中国企业改革与发展研究会副会长,中国上市公司协会独立董事委员会副主任。
同时,刘纪鹏在中国资本市场以“敢言”著称,在微博上有45.4万粉丝。

在康美案引发独董圈震动之时,刘纪鹏选择辞职,旋即引发市场热议。
对此,刘纪鹏在11月24日下午回应:“辞职确属巧合,不会在关键时刻当逃兵。”
刘纪鹏说,今年,其因为年龄原因辞去了中国政法大学商学院院长的职务,为了更好地帮助青年教师在实践中锻炼,其决定辞去万润股份独董职务,并在此前与公司进行了充分的沟通。
“万润股份是一家优秀的企业。”刘纪鹏说。
刘纪鹏说,自己是中国资本市场30年的见证者,从本世纪初独董制度设立,其一直关注这个制度,并为这个制度做出了自己的贡献。
刘纪鹏坦言,独董制度20年,很多问题都是“秃头上的虱子,明摆着”,但包括其在内的各方一直在为制度完善做努力。
“我和资本市场,和以独立董事为代表的上市公司治理结构完善,有着很深的渊源。在康美案的背景下,我怎么可能去当逃兵呢,去放弃这块阵地,去贪生怕死呢?不会的。” 刘纪鹏说。
除了刚刚辞去的万润股份独董外,刘纪鹏目前还在民生银行、长安汽车、中金黄金和节能国祯担任独董。
凭借着专业知识、丰富经验,刘纪鹏在公司治理领域研究颇深。
资料显示,刘纪鹏是全国人大证券法、国有资产法、期货交易法和证券投资基金法(修订)修改组和起草组成员。
其著作《路径选择:中国资本市场发展之路》对市场经济在中国的演变和股市的市场构成进行了详细描述。该书由中国证监会前主席周道炯作序,知名学者及商界名人曹凤岐、吴晓求、朱利、王东明、汤世生、徐浩明、宫少林等推荐阅读。另一部著作《大道无形――公司法人制度探索》则由厉以宁、林左鸣作序,邵宁、杨凯生、唐双宁、鲁冠球、李宁、段永基等推荐阅读。
其微博最新一条就与独董相关。

年初,刘纪鹏曾表示,中国公司治理结构就是制约一股独大的大股东。
资料显示,万润股份是一家科学型、技术型国际化产业集团。在近30年的发展历程中,通过持续开发更加先进的新材料工艺,不断生产更加优质的新材料产品,万润逐渐积累了深厚的化学合成优势和快速的产业化优势。
万润股份表示,鉴于刘纪鹏辞职将导致公司独立董事人数少于董事会成员总人数的三分之一,根据相关规定,刘纪鹏的辞职申请将自公司股东大会选举产生新任独立董事后生效。在此期间,刘纪鹏仍将继续履行独立董事及董事会专门委员会委员职责。公司将按照相关法律法规和公司章程的规定尽快完成独立董事的补选工作。截至11月23日,刘纪鹏未持有公司股份。
11月12日康美案一审宣判,根据判决,涉及康美案的5名离任或在任独立董事,被判承担连带责任,合计赔偿金额最高约3.69亿元。
年均薪酬仅约10万元,连带赔偿责任却逾亿元。领着“卖白菜”的薪酬、付出“卖白粉”的代价,几位独董也被人戏称为“最惨独立董事”。
这一事件引发独董圈震动,部分公司出现独董离职的情况。
有投行人士称,此次判决,对滥竽充数的独董、对有造假嫌疑的公司,都将产生冲击。上市公司的治理问题会显性化,会更受到投资者关注。处理不好,会引来监管及舆论监督,会衍生很多问题。
此次判决,也可能推动中国资本市场激浊扬清,好公司越来越好,差企业每况愈下,乃至退市,从而推动A股市场在健全的法治环境下,实现市场化的新陈代谢。
独董制度如何破局?
近日,康美药业虚假陈述案一审结果落定,该案判决开立独立董事承担连带责任的先河。万元的薪酬面对亿元的赔偿,让多位独董选择“紧急辞职”……康美药业处罚对独董带来哪些冲击?为何独董总被诟病既不独也不懂?我国独董制度和生态应该如何完善?
敏感期内多位独董“紧急辞职”
11月12日,广州市中级人民法院对全国首例证券集体诉讼案作出一审判决,责令康美药业股份有限公司因年报等虚假陈述侵权,赔偿证券投资者损失24.59亿元。其中,江镇平、郭崇慧5名时任独立董事被判承担5%或10%的连带赔偿责任,对应金额共计3.69亿元。
而康美药业担任独立董事每年所获酬劳仅10万元左右,却因财务造假被判上亿元的连带赔偿。过亿元的连带赔偿责任,惊醒独董“躺赢”的“美梦”,并在此震慑下,引发一波上市公司独董“离职潮”。

据记者不完全统计,自11月12日康美药业虚假陈述案一审结果出炉后,至今已有华电能源、辽宁成大等30多家上市公司的独立董事递交辞呈,且大部分在任期未满的情况下“紧急辞职”,金花股份甚至被履职仅一年多的独董催促“尽快披露辞职事宜”。
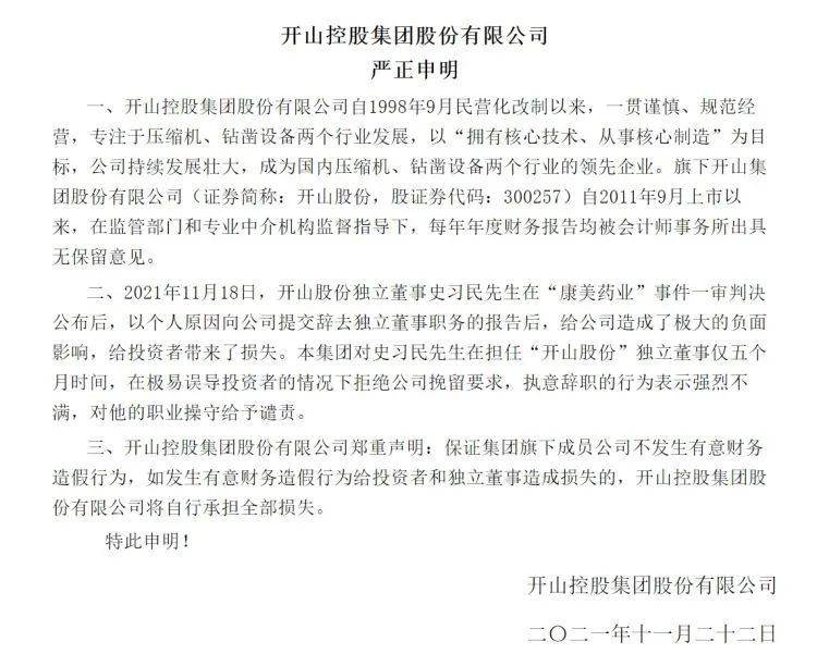
尽管各家公司在公告中表达独董辞职对公司的正常运作不会造成影响,但还是出现颇为戏剧性一幕。11月22日,开山股份发布声明,对“执意”辞职的独董史某某进行强烈谴责,认为其辞职“极易误导投资者”,并保证集团旗下成员公司不发生有意财务造假行为。

业内人士认为,辞掉独立董事一职,只是避免了当前和未来的风险,但过去的风险并不会因为辞职逃亡而随之消失,签下的字是抹不掉的。面对独立董事的“辞职潮”,建议相关部门“关心”一下被辞职的上市公司,请有关专业人员对相关公司的财务情况等进行一次认真审查。
当前业内共识是,康美药业虚假陈述案是独董担责的里程碑案件,对于完善独董制度具有重大参考意义。同时也再次敲响警钟,作为一名合格的独董,要敢于对有问题的提案说“不”,形成对上市公司内部的监督和制衡作用。
独董被诟病为“漂亮花瓶”久已
实际上,独立董事需要具有独立性,并且可以尽职尽责为中小股东创造权益,同时对上市公司的公司事务做出独立性的判断。但不少人士反映,很多独董既不“独立”也不“懂事”,更像是一个“花瓶”,成为上市公司的一种“摆设”。
“康美的这次判决,足以写进中国独董发展史,有可能打破独董是‘漂亮花瓶’的刻板印象。”重庆理工大学副教授王文涛表示,绝大多数的独立董事没投过反对票,甚至即使投了反对票,决议依然能够通过,而康美药业独董被判连带承担上亿赔偿,将引发对现有独董制度的思考和完善。
究其原因,独董问题的主要矛盾在于地位不独立、责权利不对等,何况“吃人嘴软,拿人手短”,成为我国独董被诟病“花瓶”直接原因。
“由于独董大都是上市公司大股东提名后当选,和大股东关系密切,在董事会表决时,通常都会投赞成票。”浙江裕丰律师事务所副主任厉健说,独董一年到头只开几次会,深度履职有赖于公司大股东、高管层的配合和协助,每年薪酬通常只有五六万或十几万元,一旦其违反信披义务被处罚,按新证券法可处50万元-500万元罚款,而且一旦被证监会处罚,还可能承担巨额连带赔偿责任。
在康美药业处罚落定后,“花瓶董事”最大的风险在于,一旦被秋后算账,可能赔得倾家荡产。记者采访了解到,目前多位已取得沪深交易所独董资格证书的人士并不着急履职,处于观望和担忧状态。
厉健认为,在过去的20年里,独董制度在推动资本市场发展的过程中的确发挥了一些作用,但随着新证券法的施行,特别是康美药业案敲响的警钟,独董制度也迫切需要重大变革。“我对独董制度改革的建议是,要么不当,要当就得深度履职,同时监管部门应为独董履职提供支持、加强监督。”
业内呼吁重塑独董权、责、利生态
此次康美案对独董的处罚,再次唤醒了我们对于独董责任的重视。业内认为,如果一味聚焦于苛责和处罚,恐怕会陷入“无人敢为独董”,相比于“追责”更重要的是,通过对独董制度权、责、利生态的全面重塑,解决中国独董制度的困境。
其中最关键的在于,如何重塑独董的独立性。一家大型券商研究所负责人认为,应对独董制度进行大刀阔斧地改革,逐步建立健全独董制度独立的选拔、运行机制以及有效的激励和保护机制。鉴于独董在公司治理中重要作用,相关部门可考虑形成第三方独董资源库,统一选聘并授予薪酬来解决独董独立性问题。
另一方面,可以换个思路,从建立声誉评价体系,加大对独董的负面约束。清华大学五道口金融学院副院长田轩认为,可以通过建立独董市场负面清单和准入制度,一旦独董因个人原因,导致所在的公司破产或涉嫌违法违规,他将面临个人声誉的重大损失,甚至将面临终身禁入资本市场的重大处罚。相较于正向的经济利益激励,根植于声誉的负向激励,或许更能调动具备专业知识的高素质人才加入独董的队伍。
此外,在康美药业案巨额连带赔偿下,对于普通董监高以及兼职外部独董责任认定问题的讨论颇多,同时关于独董责任与保护并存呼声也较为高涨。
据了解,在集体诉讼制度与独董制度较为成熟的美国,除了因失职导致公司破产等重大困境或者引发重大会计丑闻,独立董事在集体诉讼中列为被告甚至是被罚自掏腰包承担诉讼责任的情况,实践中是极少出现的。
受访人士表示,权责平衡下对于独董履职风险的保护,是美国独立董事制度得以不断完善的一个重要条件。除了法律本身为独董履职提供了保障,来自公司立法允许的损失补偿和强大的独董保险制度,也可有效降低独董的连带风险。
“康美药业虚假陈述案判决后,为我国独立董事制度改革带来契机。”经济学家宋清辉认为,“独立董事应持续在改善上市公司的治理结构、维护中小投资者利益等方面应发挥作用,而不能成为有名无实的‘花瓶’”。
商报君精选
等你来pick→
热搜!“中国版ZARA”拉夏贝尔破产清算!8090后:爷青结…比亚迪起火“爆炸”?公司最新回应“夜间核酸检测点”来了!深圳共38家,提供“24小时”服务@深圳人,少年宫,真的要拆了?来源 上海证券报、新华财经
编辑 吴怡漪
责编 李耿光
监制 刘柱
校审 谭录岗
点击在看,让更多朋友看到!:,。视频小程序赞,轻点两下取消赞在看,轻点两下取消在看
原标题:《纯属巧合?独董“老法师”刘纪鹏为何突然辞任?》