
【阅读提示:本周本订阅号推出“休闲食品”专题,六篇文章讲解休闲食品板块,欢迎持续关注。下周将推出“餐饮“专题,敬请期待。】
在消费升级的背景下,烘培食品的渗透率将持续提升。面对这一新兴赛道,投资者该如何挑选合适的投资标的呢?
食品烘焙,消费升级下的新蓝海
烘焙又称焙烤,源于英文baking,是个舶来词,是指以面粉、油脂、乳品、鸡蛋、水和添加剂等为原材料,经过复杂工艺烘焙形成的食品,主要包括糕点、面包、饼干等几大类。在西方国家,烘焙食品以主食的形式存在,产业规模大、人均消费支出高。就我国而言,烘焙食品虽早在商周时期就已出现,但长期以来主要作为节日糕点和休闲小食,在正餐主食领域缺乏存在感。所以,无论是市场规模还是渗透率,烘焙食品在国内只处于起步阶段。
据欧睿国际统计,2019年我国人均烘焙食品支出为24.6美元,处于全球后25%水平。不仅远低于法国(266.3美元)和美国(182.6美元)等西方国家,也低于我国台湾地区(99.9美元)和我国香港地区(76.3美元)。
现阶段,烘焙食品在国内的消费场景主要包括早餐主食、生日蛋糕、节日糕点(如月饼)及休闲小食等,整体上仍是以休闲食品的形式呈现。
相比豆浆油条包子等传统早餐主食,烘焙食品无需二次加热,且便于储存和携带;相比米饭面条馒头等传统主食,烘焙食品富含蛋奶,营养丰富、口味多样。综合营养、口味、花样、便携性、方便储存等特征,随着人们收入水平的提升,烘焙食品的渗透率将逐步提升。
据《中国食品工业年鉴》(2012-2018),我国糕点面包业规模以上企业营业收入由2011年的526.4亿元增至2017年的1316亿元,年复合增速为16.5%,远高于同期食品工业整体5.44%的水平。据欧睿国际统计,2019年我国烘焙食品零售额为2317亿元,2013年以来复合增速为11.23%。
作为一个新兴赛道,烘焙食品崛起是必然趋势,关键问题是谁会成为最大受益者?
从烘焙产业链来看,上游主要是面粉、油脂、糖、水果等农副产品,经中游面包糕点厂商制作成品或冷冻半成品/成品,通过商超、便利店、烘焙店、电商等下游渠道销售给终端消费者。从相关性上看,烘焙食品原材料供应商、面包糕点厂商是赛道崛起最大的受益方。

在烘焙原料供应领域,烘焙面粉、油脂、奶油、酱料等均有代表性龙头企业,或聚焦单一原料的生产与销售,代表性企业如南侨食品(A股上市)、南海油脂、不二制油、海融食品等;或全产品线布局,向冷冻烘培半成品、成品领域渗透,代表性企业为立高食品(A股上市),整体处于高速增长期,市场格局未定。
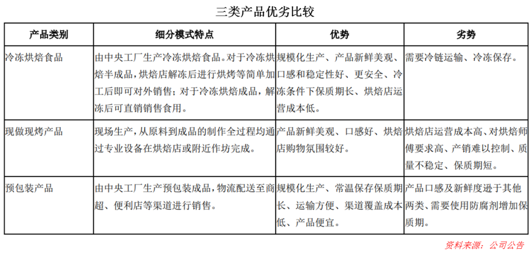
在烘焙食品制作领域,受行业发展所处阶段、产品运输半径等因素影响,市场集中度较低。据欧睿国际统计,2019年我国烘焙食品行业CR3仅为8.3%。另据《中国食品工业年鉴》(2017),2016年末我国有食品生产许可证的糕点面包企业共计11895家,普遍规模较小,年营收超过2000万的仅有600多家。基于商业模式,具体可分为三大类:
一是“中央工厂+渠道分销”模式。在中央工厂制作成品,经包装后主要通过便利店、商超等渠道进行销售,代表性企业有宾堡、曼可顿、桃李面包(A股上市)、达利食品(港股上市)等。
二是“中央工厂+连锁店”模式。在中央工厂制作成品、半成品,运往连锁门店二次加工后出售,代表性企业有好利来、85度C(中国台湾上市)、克莉丝汀(港股上市)、面包新语(新加坡上市)、元祖股份(A股上市)、金凤成祥、味多美、巴黎贝甜等。
三是“前店后厂”模式。现场烤制、现场销售,以小糕点房为主。
原料VS成品,哪个赛道更值得期待?
单看行业前景,烘焙原料和烘焙成品并无实质区别,同样受益于烘焙食品消费升级的大趋势。但站在投资视角,投资者寻找的是企业增长的确定性,就原料和成品两个细分赛道来看,确定性有很大差别。
大体来说,烘焙原料赛道,准入门槛高,竞争竞争格局好,更容易找到长期可持续增长的投资标的;而在烘焙成品赛道,准入门槛低,市场竞争激烈,企业增长面临着明显的天花板。
先来看看预包装成品赛道。在消费升级和健康饮食的风向下,消费者对预包装烘焙食品心存疑虑,因为在消费者认知中,通常将包装食品等同于有添加剂的食品。同时,在口味对比上,包装产品也不如现烤产品。此外,随着烘焙食品日益零食化,类似三只松鼠等休闲食品玩家也开始入局,市场竞争激烈。综合来看,预包装烘培食品赛道不确定性强,投资者可避而远之。
再看看现场烤制的连锁烘焙店赛道。现场烤制食品虽然产品新鲜、口味多样,在健康层面受到消费者青睐,但受制于高房租、密集人工等因素,线下烘焙店的运营成本普遍较高。再加上行业进入门槛低,市场竞争激烈,产品提价困难,烘焙店销售净利率普遍较低。同时,受制于消费升级进程和餐饮消费习惯的区域化分割,跨区域全国开店难度较大,“持续开店做大利润规模”的逻辑也存在明显天花板,在资本市场看来,这类公司的增长前景缺乏想象力。

所以,无论是预包装还是现场烤制,烘焙成品企业都并非好的投资标的。相比之下,作为卖水人角色的烘焙原料和冷冻半成品厂商,反而更值得投资者期待。
综合来看,烘焙原料和冷冻半成品领域存在三大壁垒,使得龙头企业拥有更深厚的护城河,长期竞争格局更好。
一是技术壁垒。与工业品不同,食品原材料很难完全标准化,同样的配方和制作工艺,可能因原材料批次差异而导致成品的品质和口感发生变化,规模化制作的难度高。如不同品牌的面粉,筋度和延展性的差异会影响成品口感,吸水性的差异会影响制作过程中水的用量。同时,一些复杂烘焙产品的制作过程涉及到微生物发酵,对温度、湿度、时长等均有严格要求,稍有不慎就会影响成品的一致性。此外,很多B端客户有定制化需求,对合作企业的技术能力和产品研发能力均提出了较高要求。综上,新进入者只有经过长时间的积累才能做好配方与工艺的匹配,这便构成了行业进入壁垒。
二是营销网络和服务壁垒。烘焙行业下游市场集中度低,存在“分布广泛、需求零散、品规众多”的特点,且市场竞争激烈,下游客户对新的供应商相对谨慎。为打入下游市场,新进入者必须配备大量的技术服务人员进行现场辅导和培训,通过现场烤制让下游客户认可公司产品,这是个很重的过程,对双方的资源和精力均产生消耗。最终结果往往是,下游客户更换供应商的意愿不强,对新供应商兴趣寥寥,新进入者也很难搭建起完善的营销服务网络。
三是规模效应壁垒。烘焙原料市场主要面对B端客户,B端客户重视性价比和食品安全,只有已形成规模效应的先行者,才能够为B端客户提供品质稳定、价格适中、安全有保障的产品;而新进入者在短期内难以形成规模效应,产品价格缺乏优势,产品质量难以取得客户信任,无法对市场先行者构成冲击。
综上可知,在烘焙原料和冷冻半成品领域,投资者更容易找到可持续增长、值得长期拥有的投资标的。
代表性企业:立高食品
立高公司成立于2000年,设立之初主要从事烘焙食品原料的生产与销售,2014年开始布局冷冻烘焙食品业务,2021年4月在A股上市,是国内烘培食品原料和冷冻烘培食品领域的代表性龙头公司。
当前,公司以“中国烘焙食品原料及冷冻烘焙食品第一品牌”为发展目标,产品主要涉及奶油、水果制品、酱料、巧克力等烘焙原料和冷冻烘焙半成品、成品,产品品规超过650种。在烘焙原材料领域,公司部分产品领先,部分产品处于竞争状态,整体处于第一梯队;在烘焙冷冻食品领域,公司布局较早且战略坚定,处于行业领先地位。

2020年,立高食品冷冻烘焙食品营业额达9.56亿元,同比增长29.5%,营收占比达52.8%。某种意义上,冷冻烘焙食品的行业前景,决定了立高食品的投资前景。
在消费升级的背景下,烘焙食品从预包装产品向现烤产品发展是大趋势,而线下烘焙店现烤产品的痛点在于高运营成本,综合体现在专业烘焙师缺乏、成品稳定性差、产品创新难度高等多个方面。而冷冻烘焙半成品和成品的出现,能够很好地解决这些难题,从而具备很大的发展潜力。
从口感上看,冷冻烘焙食品经店内二次加工后口感与现烤食品基本一致,品质的稳定性则更胜一筹,可以解决烘焙店专业烘焙师的人手问题、口感稳定性问题和食品安全问题。同时,采用冷冻烘焙食品,可以大幅提升烘焙店库存管理的灵活性,在新品创新上也具备更大空间。
就便利店、商超等渠道来说,为迎合消费者需求,近些年也普遍加大对现制或短保质期烘焙食品的重视程度。由于不具备生产场地和经验,基本都会从冷冻烘焙半成品、成品入手,做简单二次加工后在店内贴牌销售。

此外,随着烘焙食品的主食化,餐饮渠道对冷冻烘焙食品的市场也在逐步开启。据立高食品预测,三五年之后,餐饮渠道有望成为公司最大的销货渠道。
市场空间广阔,龙头公司前景也自然可期。
2020年末,立高食品已在全国357个城市建立起营销网络,直销客户400余家,合作经销商超过1800家,服务终端客户超过5万家,覆盖了烘焙店、饮品店、商超、餐饮、便利店等多样化渠道,全年上门服务超过50万次,先发优势明显。
有投资者曾询问立高食品的渠道渗透率,据回复,公司产品当前仅覆盖了全国10-20%的烘焙店,且单个烘焙店店的渗透率不足10%,未来仍有较大的成长空间。
【注:市场有风险,投资需谨慎。在任何情况下,本订阅号所载信息或所表述意见仅为观点交流,并不构成对任何人的投资建议。】
本文由“苏宁金融研究院”原创,作者为苏宁金融研究院副院长薛洪言。
(我们精心筛选了“休闲食品”相关股票名单,内附30余个分析指标,可在“苏宁金融研究院”公众号后台回复“进群”,扫码添加小助手微信,入群免费获取名单。)