你被App软件悄悄扣费过吗?
国内7家视频网站承诺
年内完成整改,
取消强制自动续费!
↓↓↓
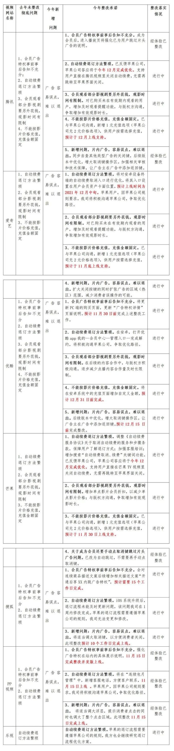
近日,记者从浙江省消保委获悉,自7家视频网站(腾讯、爱奇艺、优酷、芒果、搜狐、PP视频、乐视)就会员服务问题提交整改报告的7天后,浙江省消保委将各视频网站的整改承诺及整改进展情况予以公开,请广大消费者共同监督。
去年,浙江省消保委约谈提出的7项问题,
7家视频网站全部整改有3项
↓↓↓
1.取消强制自动续费,用户可以自行选择是否自动续费;
2.自动续费前,会通过手机短信、站内消息等方式提前3-5天告知用户;
3.不再使用“开通会员免广告”等绝对宣传用语。
今年各视频网站
整改报告及整改落实情况
汇总如下
↓↓↓

浙江省消保委消费调查监督部主任李嘉表示,这段时间,他与各视频网站保持紧密沟通,从7家视频网站的整改进展情况来看,不少网站整改迅速;从承诺情况来看,大部分网站整改事项将于11月底或12月中旬完成,请广大消费者共同监督。
相关新闻
此前,有消费者反应此前曾短期使用的视频、剪辑修图、社交、音乐等多个App长期“悄无声息”通过第三方支付平台扣除银行卡里的钱。媒体调查发现,部分App自动续费“套路”深,引导消费者入“坑”,并给退订续费服务设置诸多障碍,侵犯消费者合法权益。
你还记得开通过自动续费吗?
如何查询自动续费?
方法来了!
↓↓↓
微信:打开微信,点击【我的】—【支付】 — 右上角的【···】 — 【自动扣款】,检查和选择要关闭的扣款项目。
支付宝:打开支付宝,点击【我的】—【设置】—【支付设置】—【自动扣款】,检查和选择要关闭的扣款项目。
赶紧自查下吧!
来源:青岛日报、浙江省消保协
点亮在看,让更多人看到↓↓↓:,。视频小程序赞,轻点两下取消赞在看,轻点两下取消在看
原标题:《这笔扣费,年内取消!》