晨读天气
2021
11.21
济南:
今天白天多云转晴,北风3级逐渐增强到4~5级阵风7级,最低气温2~4℃,最高气温11℃左右。
山东:
今天白天,全省天气阴,鲁中的北部和半岛北部地区有小雨转雨夹雪,其他地区有小雨。最低气温:鲁中山区2℃左右,鲁南地区7℃左右,其他地区5℃左右。
晨读本地
张明生被双开
日前,经济南市纪委监委指定,钢城区纪委监委对济南黄河路桥建设集团有限公司原党委书记、董事长张明生严重违纪违法问题进行了立案审查调查。
经查,张明生违反中央八项规定精神和廉洁纪律,违规收受礼品礼金;违反组织纪律,采取弄虚作假手段违规发展党员、违规为他人安排工作;违反廉洁纪律,在购买住房过程中侵犯集体利益。利用职务上的便利,非法收受他人财物,为他人谋取利益,涉嫌受贿犯罪。
张明生作为国有企业党员领导干部,丧失理想信念,背离初心使命,严重违反党的纪律和国家法律法规,构成严重职务违法并涉嫌受贿犯罪,且在党的十八大后不收敛、不收手,性质严重,影响恶劣,应予严肃处理。依据《中国共产党纪律处分条例》《中华人民共和国监察法》《中华人民共和国公职人员政务处分法》等有关规定,经中共济南市钢城区纪委常委会会议研究并报中共济南市纪律检查委员会批准,决定给予张明生开除党籍、开除公职处分;收缴其违纪违法所得;将其涉嫌犯罪问题移送检察机关依法审查起诉,所涉财物随案移送。(泉城清风)
日照中小学寒假时间公布
近日,日照市教育局印发《关于2022年全市中小学、中等职业学校假期安排的通知》,对2022年全市中小学、中等职业学校放假时间作出安排。

(日照市教育局)
非学历教育不得冠以“精英”等名义
11月19日,教育部办公厅发布关于印发《普通高等学校举办非学历教育管理规定(试行)》的通知,其中明确,高校不得以“研究生”“硕士、博士学位”等名义举办课程进修班。面向社会举办的非学历教育不得冠以“领导干部”“总裁”“精英”“领袖”等名义,不得出现招收领导干部的宣传。(山东商报·速豹新闻网记者 邹元德)
公交“父女线”

在济南市历城区仲宫街道有这样一对父女,父亲名叫韩秀林,今年51岁,女儿名叫韩书燕,是个85后,目前,父女俩一起承担着881路(仲宫—九顶塔)公交线的运营任务。韩秀林拥有20年驾龄,从业以来,一直保持着“安全驾驶零事故”的记录。从小受父亲影响,韩书燕大学毕业后也成了一名公交驾驶员,目前公交驾龄也已10年。881路目前只有两部公交车,父女俩各开一辆,每人每天跑5圈,在路上会车4次。“要耐住性子,不急躁,永远把安全放在第一位。”这是韩秀林常和女儿说的一句话。(山东商报·速豹新闻网记者 周里)
尾号66666666
这个手机靓号,起拍价287万元
11月18日,记者从阿里拍卖平台了解到,即日起至12月6日,山东新泰法院将陆续拍卖数百件张宸等人涉黑案的资产物品。其中包括一个尾号为八个6的手机靓号,起拍价为2874520.8元,评估价3593151元。开拍时间在11月26日10时。参与竞拍需提前交纳50万元保证金,每次加价幅度为1万元。目前,已吸引了4000余人次围观。该手机号中尚有预存话费1万余元,过户交付时,话费余额需要买受人退回法院,具体退回金额以实际过户时为准。

(极目新闻)
青岛有个暖宝宝专业村
每年卖出1亿片
山东青岛市即墨区移风店镇七级东南村,是远近闻名的暖宝宝专业村,这里每年能卖出1亿片暖宝宝,30多种暖宝宝让你从头暖到脚。(闪电新闻)
济南90后小伙弃厨师职业做捏面人
成非遗传承人
济南90后小伙梁长乐,5岁时与面塑结缘。烹饪专业毕业后,梁长乐在济南从事6年餐饮,业余时间没放下自己的爱好,越做越精。2014年,他辞去工作到上海圆梦,曾为六小龄童的广告片中制作过猴子形象的面塑作品,还上过马未都的电视节目。灵感来源口香糖,他研制出了不怕摔不开裂不褪色的面料,如今他重回到济南,成为非遗传承人,继续发扬面塑文化。(果然视频)
晨读天下
国内7家视频网站承诺
年内取消强制自动续费
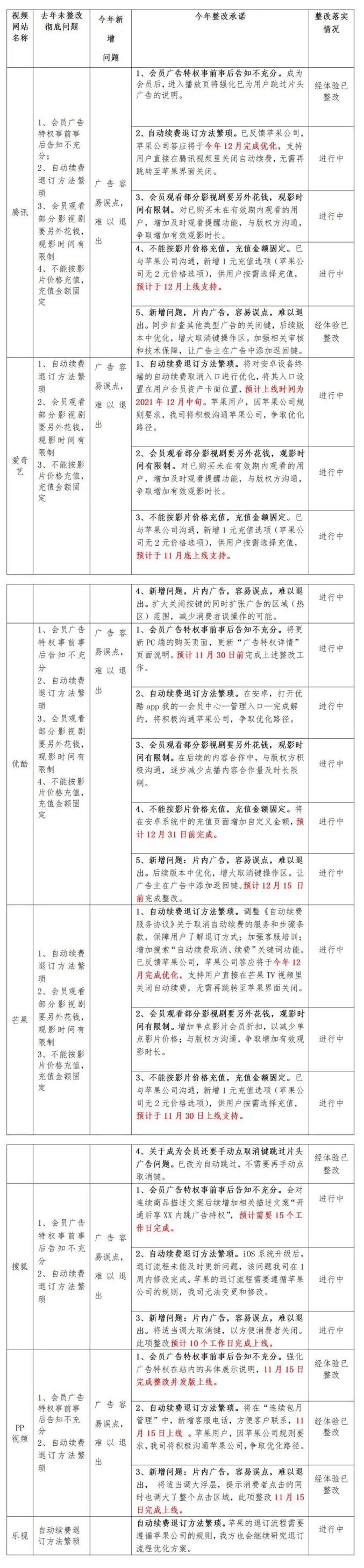
11月19日,记者从浙江省消保委获悉,自7家视频网站(腾讯、爱奇艺、优酷、芒果、搜狐、PP视频、乐视)就会员服务问题提交整改报告的7天后,浙江省消保委将各视频网站的整改承诺及整改进展情况予以公开,请广大消费者共同监督。去年,浙江省消保委约谈提出的7项问题,7家视频网站全部整改有3项:1、取消强制自动续费,用户可以自行选择是否自动续费;2、自动续费前,会通过手机短信、站内消息等方式提前3-5天告知用户;3、不再使用“开通会员免广告”等绝对宣传用语。今年各视频网站整改报告及整改落实情况汇总如下:

(大众日报)
悬赏150万通缉5名在逃嫌犯
涉重大刑案
近日,三亚市公安局崖州分局发布悬赏通告,通缉5名重大刑事案件在逃犯罪嫌疑人,对于提供重要线索或协助抓获犯罪嫌疑人的单位或个人,分别给予奖励人民币30万元,
共150万元,并承诺对举报人信息严格保密。

1、2001年9月24日19时许,在三亚市梅山镇岭落水库旁“光头岭”石场发生一起重大刑事案件。犯罪嫌疑人梁树坚(男,案发时26岁,广西玉林市兴业县北市镇长华村人)与受害人徐付火(男,殁年33岁,广西横县南乡镇陈塘村委会桐坪村人)因矛盾发生打架,犯罪嫌疑人梁树坚持刀刺伤受害人,导致受害人失血过多死亡,案发后梁树坚潜逃至今。
2、2001年1月19日凌晨3时左右,在三亚市南滨农场机关附近一家农资店的卧房内发生一起重大刑事案件,死者黎珍英(女,殁年44岁,三亚市崖城镇水南一村人)被他人持刀捅伤多处致颈主动脉断裂流血过多死亡。
3、1990年2月16日22时许,在三亚市崖城镇周安福小货店发生一起亡人事件,村民发现店主周安福斜靠小店门板地上,发现时已死亡。经勘查,死者周安福(男,殁年57岁,三亚市崖城镇城东村委会起晨村人)上身穿一件背心,下身穿一件短裤,脖子上挂一条毛巾,右腹部有一伤口,系枪伤,现场遗留一支火药枪。
4、2002年1月30日8时许,在三亚市崖城镇大出水村旁的独林仔坟地处发生一起重大刑事案件,死者常秋锋(男,殁年38岁,河南省鄂陵县陈化店镇人)被他人杀害,并抢走一辆边三轮。
5、2003年6月21日8时许,在三亚市崖城镇北岭赛田村西侧的水稻田里发生一起重大刑事案件,受害人黄花(男,殁年42岁,三亚市崖城镇北岭周家村人)被他人持棍棒类钝器殴打致死。
为尽快抓获犯罪嫌疑人,公安机关现面向社会征集涉案嫌疑人线索。如发现嫌疑人行踪或线索,请速与办案民警联系或拨打110报警。公安机关对提供有价值线索协助抓获犯罪嫌疑人的,经查证属实,分别给予奖励人民币30万元,共150万元,并承诺对举报人信息严格保密,保护其合法权益。对隐瞒、包庇、纵容违法犯罪分子,为其逃避打击提供便利条件的,公安机关将依法从严追究其法律责任。公安机关正告犯罪嫌疑人认清形势,主动投案自首,争取宽大处理。
联系人:
章警官 18608997815
陈警官 15103699005
(直播海南)
突发!2死5伤
20日9时30分左右,浙江台州市天台县昌明药业有限公司污水调节池发生爆燃。目前,已造成2人死亡,5人受伤,伤者已送医抢救,事故原因正在调查中。据初步监测,未对周围环境产生影响。(央视新闻)
巧了!
男子给自己取“花名”竟是被拐前本名
11月19日,一场让谢某珍等待了近20年的认亲在深圳南山公安分局举行。近20年前,谢某珍的小儿子曾某杰在宝安松岗走丢,疑似被拐卖。今年终于盼来了好消息,一家团聚。让曾某杰觉得意外的是,自己从小在潮汕长大,养父母给他取了个和原名完全不同的名字,但他到了深圳工作以后,自己给自己取了一个“花名”,而这个“花名”,正是自己的本名。(抽屉视频)
张家港海关截获4米长活体眼镜王蛇
近日,江苏张家港海关在进口木材中,截获1条4米长的活体眼镜王蛇,目前已转交相关部门处理。张家港是我国主要进口阔叶木材的集散地,由于许多木材原产地管理水平较低,今年1-10月,张家港海关频繁截获蛇、蝎、蜈蚣、毒蛛等外来有害物种达1.2万余种次!(打量视频)
郑州一高校老师疑骚扰女生 学校回应
11月20日,有网友爆料称,郑州商学院已婚老师付某某用暧昧言语骚扰女大学生,并提出单独见面要求。爆料人提供的聊天截图显示,被举报的老师有不少露骨言辞。付某某是郑州商学院校团委一名老师,经常代表校团委参加学生活动。对此,郑州商学院回应称,此事正在处理中,有结果会第一时间向外界公布。(极目新闻)
两女子误入男更衣室吓蒙男子
工作人员:谁都可能走错
近日,长春的周先生去一温泉酒店洗澡,在男浴室穿衣服时有两名女子进入,随后两名女子离开。工作人员称女宾进入男更衣室还好,上厕所也会有人走错嘛,想要不了了之,让周先生难以接受。工作人员表示他们在浴区门口有引导,可能在引导其他顾客的过程中,发生了此事,会再跟周先生协商。(星视频)
情侣起争执,男子点火烧车
11月19日,内蒙古赤峰阿鲁科尔沁旗,天山镇南市场十字路口附近有一辆轿车着火。经查,车内一男一女因情感纠纷发生争执,男子在车内点燃易燃物导致着火,致使二人不同程度烧伤。目前,二人正在医院接受治疗,均无生命危险,案件正在进一步侦办中。(人民视频)
上海地铁一老人欲抢座位
被拒后发飙坐女子腿上
11月18日,上海一名女士爆料:地铁内一位老人在明明有座位的前提下,叫自己让座。视频显示,车厢内确实人不多。女生觉得要求有些无理,便没理会他,但对方却一直纠缠。女士告诉他其他地方有座位,但老人竟一屁股坐在她腿上。当事人称自己瞬间被吓傻了。后来,老人又开始骂骂咧咧。(青蜂侠)
无人认领2岁男童妈妈找到了
警方通报:父亲涉遗弃罪将被立案侦查
11月20日,河北石家庄桥西警方通报2岁男童被遗弃事件最新进展。20日5时,警方将涉嫌遗弃2岁男童的犯罪嫌疑人石某某在宁夏银川抓获,目前,案件正在进一步侦办中。19日,桥西警方通报,已对男童父亲石某某涉嫌遗弃罪立案侦查,并与其母亲取得联系,其母称将接回男童。(我们视频)
山东商报·速豹新闻网编辑 刘庆英
原标题:《定了,事关中小学放假时间||什么手机号?起拍价287万||涉重大刑案,见到这5人速报警,奖150万》