近日,
#国美通报批评员工上班摸鱼#
在网络上引发热议,
并在当天登上微博热搜。
据南方都市报报道,国美方面回应记者,此事属实。
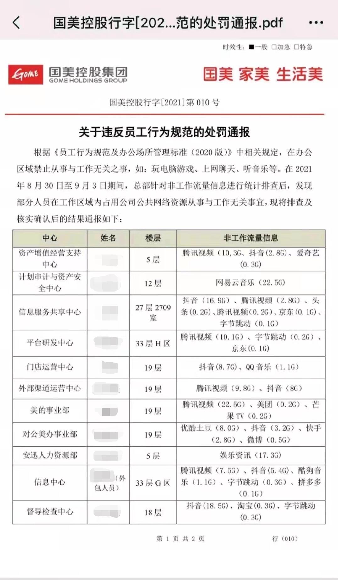
文件显示,在8月30日-9月30日期间,国美总部针对非工作流量信息进行统计排查后,发现部分员工在工作区域内占用公司公共网络资源从事与工作无关事宜,如:玩电脑游戏、上网聊天、听音乐等。
根据公司规定,公司对11位员工(包括一名外包)进行了通报和相应处罚。

网传国美公司的处罚声明。
在这份声明中,国美员工上班期间看视频“腾讯视频”最多,其次是“抖音”。听歌软件则是QQ音乐,网易云音乐,一位被通报员工使用网易云音乐消耗了22.5G流量。
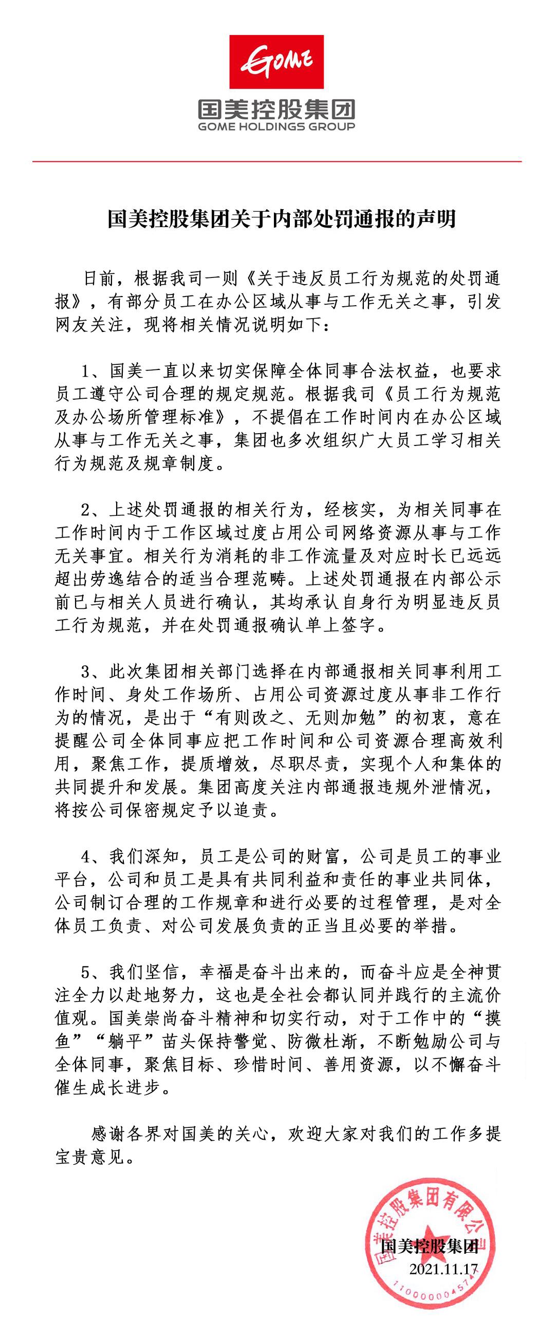
对于公司通报批评员工上班摸鱼上热搜一事,11月17日深夜,国美控股发布声明称,国美一直以来切实保障全体同事合法权益,也要求员工遵守公司合理的规定规范。

国美控股再次表示,处罚通报在内部公示前已与相关人员进行确认并签字,集团高度关注内部通报违规外泄情况,将按公司保密规定予以追责。
对此,有网友认为:
人不是机器,也需要休息,
企业太计较,格局有点小。



也有网友持不同意见:
上班摸鱼肯定是错的,
企业按规章制度处罚很正常!



还有网友关注的是
隐私权的问题。

公司的做法是否合理合法?
是否侵犯员工隐私?
所谓“摸鱼”,通常是指在工作时间做与工作无关的事情。
事实上,公司监控员工办公设备等管理措施一直是敏感话题。在情感层面上,广大网友难以接受企业监控现象。此前,公司厕所屏蔽信号、设置计时器等行为也引发了网友热议。

在法律层面上,在本案中,国美公司的做法按照依法制定的劳动规章制度实施人力资源管理所必需的行为是无可厚非的。因为根据《个人信息保护法》第十三条第二款之规定,为订立、履行个人作为一方当事人的合同所必需,或者按照依法制定的劳动规章制度和依法签订的集体合同实施人力资源管理所必需的情形,个人信息处理者可以处理个人信息。国有国法,家有家规。企业也有企业的规章和制度。劳动法、劳动合同法等法律明确赋权给企业内部规章制度的效力。
目前,很多大公司都会采取对工作电脑或公司Wi-Fi进行流量监控的方式,在其规章制度或员工手册里会对监控行为进行描述,员工签字接受了规章制度或员工手册,就等于同意了公司的必要监控,接受公司的监管。在本案中,企业的流量监测,也未必就与侵犯隐私画等号,至少目前并无确切的证据。
当然,公司对于已收集到的信息,除非员工同意,公司不得随意公示,更何况,采取通报批评的方法,对相关员工的个人名誉造成了负面影响,更加需要谨慎对待。另外,企业内部规章制度也要有个“度”,不能超越法律,也不能与现行法相冲突,这是合法性的基本要求。如劳动法中所规定的,用人单位应当依法建立和完善规章制度,劳动者应当遵守劳动纪律。劳动合同法在“用人单位应当依法建立和完善规章制度”的表述之后,还特别加了句“保障劳动者享有劳动权利、履行劳动义务”。
来源:南海普法
原标题:《【北法课堂】国美通报批评员工上班“摸鱼”,企业监控员工上网情况合理吗?》