“双11”刚落幕
“网红食品第一股”三只松鼠的投诉
就接踵而至
被投诉问题主要是:
发霉变质、长毛、吃出虫卵等
01
牛肉粒板栗发霉“令人作呕”
巴旦木水果罐头吃出虫子
11月13日,网友“菲比喵呜悦”在微博投诉,“天猫超市买的三只松鼠手撕面包居然是发霉成这样的……包装都没有打开哦,按照食品安全法不得赔1000???”,并配上了两张面包图片,霉点和大块霉斑清晰可见。

11月12日,网友“三千天真”投诉,“薇娅直播间买的三只松鼠每日坚果变质发霉”,且“商家死不承认”“说我已开袋的变质坚果无法作为证据,不能按照食品安全法进行赔偿”。

双十一之前
已有多人投诉
11月3日,微博网友“不会打篮球的醉银杏”投诉板栗发霉长毛。从图片来看,最严重的整颗板栗被厚厚的一层“白毛”包裹。

11月4日,微博网友“黄文静8”投诉“三只松鼠”面包发霉,并@了天猫超市、三只松鼠、中国消费者协会、阿里巴巴。

11月6日,网友“咪嘞个咻”投诉,“买了个三只松鼠的牛肉粒,打开第一包就发霉了”。从其配发图片看,牛肉粒大面积发霉长毛。

黑猫投诉平台上的投诉也涉及产品发霉变质、长毛、“水果罐头吃出虫子”,巴旦木产品“吃出虫卵”等问题:



02
多次被食安部门通报
部分指标超标340%
记者进一步查询发现,早在2017年,三只松鼠就曾因食品安全问题登上国家食品药品监督管理总局(现已合并到市场监管总局)的“黑名单”。
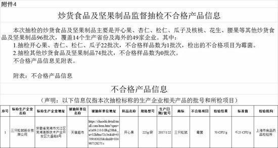
2017年8月15日,国家食品药品监督管理总局发布3批次食品不合格情况,其中就包括三只松鼠开心果,而不合格的原因为霉菌超标。
具体来看,此次检查为“抽检”,抽样单位名称为“天猫超市”,样品名称是“开心果”,不合格项目为“霉菌”。霉菌检查结果为“70CFU/克”,而标准值上限是“25CFU/克”,三只松鼠该批次开心果霉菌超过标准值上限180%。

除此之外,天眼查数据显示,三只松鼠2020年5月23日生产的“开口松子”,在重庆某超市被抽查出不合格。具体指标是“过氧化值”,标准值是每100克不超0.5克,但该批次抽查样品达到每100克2.2克,超标340%。


因为产品责任纠纷问题,三只松鼠屡屡与消费者发生诉讼,天眼查数据显示,三只松鼠的各类司法和行政风险达到四百多条。

你手里的零食
还香吗
-------------------------------------
●据广州日报、中国基金报、经济日报、人民日报客户端
原标题:《发霉、长毛、有虫卵?网红品牌被大批投诉…你可能刚囤货》