11月7日
聊城市人民政府发布通告
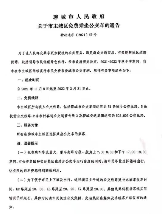
自11月8日起至明年3月31日
乘坐聊城公交的乘客全部免费
市民无须刷卡、无须投币
只需要佩戴口罩并出示电子健康出行码
即可免费乘车


此外,从11月8日起,针对老年人、学生、残疾人等人群,聊城市公交集团已升级“0”元免费交易,可持老年卡、学生卡、爱心卡刷卡进行健康码验证。
本次免费范围包括51条城乡公交线路、5条扶贫公交线路、2条农村客运公交运营专线,均全部实行免费乘车。去年冬季,聊城也实施过公交免费政策,时间同样截止到次年3月31日。
公交车是市民出行重要的交通工具,尤其是雨雪天,当行车不便时,公交车是最安全最快捷的出行手段。为了缓解道路拥堵、倡导市民低碳绿色通行,聊城市政府出台了这项“硬核”举措。
此前,2018年3月,东明县实行公交免费政策。
2018年7月1日,阳信县实行城区公交免费政策。
2019年12月30日,平邑县实行城市公交免费政策。
2021年1月1日,曹县实行城区公交免费政策。
2021年开始,每年10月15日至次年3月15日,德州市中心城区(包括陵城区)实行城市公交全员全域免费政策。
我们的“视频号”更新啦
来源:大众报业·山东政事;
责编:赵成玉;校对:杨云阁;监制:刘洪涛、侯召溪;
版权归原作者所有 如有侵权及时联系删除
更多
注意!烟台出行又有新变化!烟台今冬第一场雪要来了!!重要天气报告!曝光!通报!:,。视频小程序赞,轻点两下取消赞在看,轻点两下取消在看
原标题:《今起,公交免费!山东一市官宣!》