佛山地铁2号线一期广州南站顺利通过验收
10月15日,佛山地铁2号线一期广州南站顺利通过验收。广州南站站点是佛山地铁2号线一期的终点站,为地下两层双柱三跨岛式车站,总长205米,共设置A、B、C三个出入口、两组风亭及两个紧急疏散通道。

位于桂城街道的林岳西站
根据规划,在建的佛山地铁2号线一期共设站17座,其中换乘站10座,途经桂城站点2个。线路西起佛山南庄站,途经绿岛湖、张槎、石湾、魁奇路、陈村、林岳西、林岳东等站点,最终接驳广州南站,全长32.41公里,计划在2021年底全线试运行。
日前,该工程取得多个节点胜利。7月8日及12日,南庄~绿岛湖35kV环网及变电所、石洲~林岳车辆段35kV环网及车辆段变电所相继成功送电。
7月21日,顺利完成林岳东站~广州南站35KV Ⅰ段(左线)、Ⅱ段(右线)环网电缆一次性送电成功,全线正线实现“电通”。
7月31日,佛山市城市轨道交通2号线一期工程全线轨通、电通、热滑及车站临时“三权”移交仪式在林岳东地铁站举行。根据总体安排,2号线一期将启动全线综合系统联调联试,为后续全线试运行做好安全保障工作。
8月,佛山地铁2号线全线热滑试验全部完成,全线正式进入调试阶段。



佛山地铁3号线:高村-镇安区间左线短轨通
10月24日,随着电视塔-镇安区间左线最后一板道床混凝土浇筑完毕,佛山地铁3号线工程3222标首通段高村-镇安区间左线顺利实现短轨通。

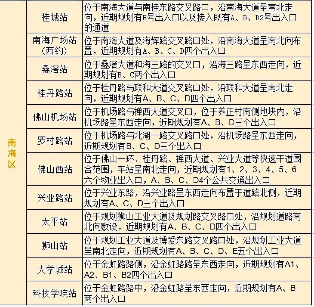
佛山地铁3号线全长约69.5KM,南起顺德客运港站,北至科技学院站,共设车站37座,贯穿禅城、南海、顺德三区,是佛山市轨道交通关键的“南北大动脉”。其中,途经桂城的站点有桂城站、南海广场站、叠滘站。

来源:佛山轨道交通、佛山日报