2022年度三水区居民身份参加基本医疗保险申报时间为2021年10月19日至11月19日,缴费标准596元/人/年。扣费将在11月20号后陆续进行,记得及时存钱哦,也可以在12月中旬至月底前通过粤省事或粤税通小程序实行缴费。
为方便广大参保人按时申报,三水区各行政服务中心将居保申报前移到部分分中心和村居,居民可选择较近的受理点申报和提交资料。具体受理点如下:
01
受理点表格版

02
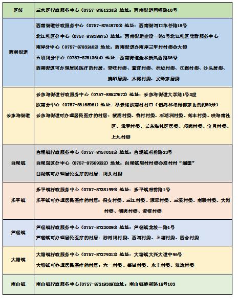
受理点文字版
【区级申报点】(1个)
✨三水区行政服务中心(0757-87612345)地址:西南街道同福路10号
【镇街申报点】(7个)
1️⃣西南街道
✨西南街道行政服务中心(0757-87618700)地址:西南街河口车仔路18号
✨北江社区分中心(0757-87818875)地址:西南街道建设一路1号北江社区党群服务中心
✨南岸分中心(0757-87832402)地址:西南街道办南岸三甲村村委会大楼
✨五顶岗分中心(0757-87513614)地址:西南街道金本新风西路36号
✨西南街道可办理居民医疗的村居:青岐村委、董营村委、洲边村委、江根村委、沙头居委、康华居委、木棉村委、文锋东居委
2️⃣云东海街道
✨云东海街道行政服务中心(0757-88527672)地址:云东海街道大学路1号3座
✨欧南分中心(0757-86165961)地址:翠云路欧南村村口(创鸿林海尚都东北侧约50米)
✨云东海街道可办理居民医疗的村居:横涌村委、鲁村村委、石湖洲村委、高丰村委、映海南社区、辑罗村委、云东海社区居委、邓岗村委、宝月村委、上九村委
3️⃣白坭镇
✨白坭镇行政服务中心(0757-87570145)地址:白坭镇府前路23号
✨白坭园区分中心(0757-87569222)地址:白坭镇周村村委会周村村“细塱”
✨白坭镇可办理居民医疗的村居:岗头村委
4️⃣乐平镇
✨乐平镇行政服务中心(0757-87381999)地址:乐平镇府前路1号
✨乐平镇可办理居民医疗的村居:保安村委、三江村委、源潭村委、三溪村委、南联村委、大岗村委、湖岗村委、黄塘村委
5️⃣芦苞镇
✨芦苞镇行政服务中心(0757-87230090)地址:芦苞镇龙坡一路1号
✨芦苞镇可办理居民医疗的村居:独树岗村委、西河村委、上塘村委、四合村委
6️⃣大塘镇
✨大塘镇行政服务中心(0757-87279313)地址:大塘镇大兴大道中96号
✨大塘镇可办理居民医疗的村居:六一村委、莘田村委、永丰村委、潦边村委
7️⃣南山镇
✨南山镇行政服务中心(0757-87219309)地址:南山镇侨新路18号103
猜你想看:
1、三水区新一届区委领导班子选举产生,胡学骏当选为区委书记2、新一届三水区纪委领导班子选举产生,吴可望当选为区纪委书记

来源:三水社保
编辑:佛山新闻网 何绮华
审校:陈文钰、朱静仪、麦丽敏、刘丹红、李细妹
了解更多三水新闻资讯,您还可以关注@三水发布微博,或下载“南方+”手机app并关注三水频道。
原标题:《事关每个三水人!全区居民医保受理点和电话公布》