
长川科技近日披露三季报,2021年1-9月实现营业收入10.69亿元,同比增长113.65%;归母净利润1.3亿元,同比增长265.41%。分析发现,三季度公司经营现金净流出1.61亿元,仅第三季度净流出0.95亿元。另外,公司应收账款周转率为2.02次,低于同行业可比公司。

图1:长川科技三季度财务数据信息看板
公司股价自今年5月底快速拉高,当前市盈率(TTM)接近150倍。随着股价走高,公司两大股东今年以来累计减持1404万股,变现金额达5.65亿元。下个月,公司即将迎来限售股解禁,解禁股份数量约为205万股,约占公司总股本的0.34%。
三季度经营现金流表现较差 应收账款周转率低于可比公司
长川科技是一家专注于集成电路装备的研发、生产和销售的高新技术企业,为集成电路电参数性能测试提供生产平台和技术服务。目前,公司主要销售产品为测试机、分选机及自动化生产线。
近几年,公司营收增速较快,2021年1-9月实现营业收入10.69亿元,同比增长113.65%,往年同期的增速也维持在65%以上。公司前三季度归母净利润达到1.3亿元,同比增长265.41%。

图2:2017-2021年长川科技前三季度营收、归母净利润及其增速
相比于业绩高速增长,公司经营现金流表现不太稳定。数据显示,公司今年前三季度经营活动现金净流出1.61亿元,仅第三季度就净流出0.95亿元,是2017年以来净流出规模最大的一次。

图3:2017-2021年长川科技单季度经营活动现金净流量
研发费用方面,投入金额整体呈上涨趋势,但研发费用的收入占比相比历年同期处于低位。2021年1-9月,公司研发费用为2.31亿元,占营业收入的21.63%,而该比例在历年同期均为25%以上。
值得一提的是,随着公司营收的持续上涨,应收账款规模也在进一步扩大。截至2021年9月末,长川科技的应收账款账面价值为6.55亿元,较去年同期翻番;应收账款的营收占比达到60%以上。
另外,公司的三季度应收账款周转率为2.02次,可比公司华峰测控、劲拓股份、光弘科技的应收账款周转率为4.08次、2.41次、2.52次,均高于长川科技。
近期完成3.72亿元定增 临时调用2亿元补充流动资金
今年9月,公司以45.75元/股的价格向8个特定对象发行股票812.68万股,最终募资约3.72亿元,募资净额约3.62亿元。截至2021年10月25日,用于补充流动资金的部分基本使用完毕,探针台研发项目尚未开始投入资金。

图4:长川科技募集资金使用情况公
司于2020年8月披露此次增发预案,计划向特定对象定增募资6亿元,拟投入探针台研发及产业化项目和补充流动资金各3亿元。2020年中报显示,公司主要产品测试机、分选机的产能利用率分别为42%、51.25%,产能尚未充分利用。对此,深交所对此进行2轮问询,对其补充流动资金的必要性和合理性、新增产能的消化问题等提出疑问,随后公司缩小定增规模,于近期完成募资。
公司近期还披露公告称,在保证募集资金投资项目的资金需求前提下,结合公司生产经营需求及财务情况,使用暂时闲置的不超过2亿元募集资金临时补充日常经营所需的流动资金,期限不超过12个月。
股东减持期间股价快速拉升 今年以来累计变现5.65亿元
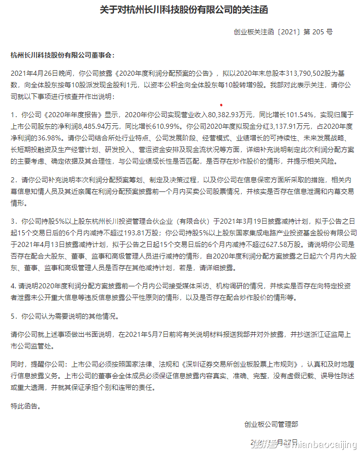
今年4月,公司曾披露2020年度利润分配预案,派发现金股利3137.91万元(约占当期归母净利润的37%),并以资本公积金每10股转增9股。而在此前,公司曾披露股东长川投资、国家集成电路产业投资基金(以下称“大基金”)的减持计划,分别计划在6个月内减持不超过193.81万股、627.58万股。
对此,深交所要求公司补充说明该次利润分配方案的合理性、是否存在炒作股价的情形、是否存在配合大股东、董事、监事和高级管理人员进行减持的情形等。

图5:长川科技2020年度利润分配预案的深交所关注函
今年5月底开始,公司股价快速拉高,随后2个月内股价涨幅超过200%,最高在7月底达到61.85元/股。在减持计划期内,长川投资减持193.81万股,大基金累计减持909.98万股(其中596.2万股为分红转增股本)。今年以来,两个股东累计减持1404万股,变现金额达5.65亿元。

图6:2021年长川科技股价走势、股东减持情况
截至2021年10月28日收盘,公司股价收于43.9元/股,市盈率(TTM)为148倍,公司估值偏高于可比公司。同日,可比公司华峰测控、精测电子、劲拓股份、光弘科技的市盈率(TTM)均不到100倍。
值得一提的是,公司下个月即将迎来限售股解禁,该次解禁股份为公司管理层股权激励部分,解禁股份数量约为205万股,约占公司总股本的0.34%。(PLH)
免责声明:本文仅供信息分享,不构成对任何人的任何投资建议。
版权声明:本作品版权归面包财经所有,未经授权不得转载、摘编或利用其它方式使用本作品