2021年度的适龄儿童窝沟封闭项目已经启动。湖州市南浔区内在读小学二年级学生,经口腔医生检查后符合窝沟封闭适应症的儿童,均可免费享受窝沟封闭服务。
龋齿作为一种常见的口腔疾病,已经成为危害儿童身心健康最严重的口腔疾病。第四次口腔健康流行病学调查表明:我国5岁儿童乳牙龋病的患病率为70.1%,比十年前上升了5.8个百分点。12岁儿童恒牙龋病的患病率为34.5%,比十年前上升了7.8个百分点。农村高于城市。儿童患龋情况已呈现上升态势。适龄儿童窝沟封闭项目作为浙江省民生实事项目,主旨在于保护儿童第二恒磨牙,降低患龋率,保护儿童口腔健康。

窝沟封闭是预防龋齿最经济简单而有效的办法。窝沟封闭预防窝沟龋的原理是用高分子材料把牙齿的窝沟填平,使牙面变得光滑易清洁,一方面,窝沟封闭后,窝沟内原有的细菌断绝了营养的来源,逐渐死亡;另一方面外面的致龋细菌不能再进入,从而达到预防窝沟龋的目的。窝沟封闭剂固化后与沟壁紧密粘合,并具有一定的抗咀嚼压力,对进食无碍,并且窝沟封闭剂固化后无毒,对人体无害。封闭剂一般可以长期保留。

适应症:
决定是否需要做窝沟封闭涉及很多因素,其中最重要的是窝沟的外形和评价。
(1)深窝沟,特别是可以卡住探针的(包括可疑龋)。
(2)患者其它牙齿,特别是对侧同名牙患龋或有患龋倾向。

最佳时机:
窝沟封闭的最佳时机为牙齿完全萌出,且尚未发生龋坏的时候。
(1)儿童牙齿萌出后达到咬合平面即适宜作窝沟封闭,一般在萌出4年之内。
(2)乳磨牙3-4岁,第一恒磨牙6-7岁,第二恒磨牙11-13岁,双尖牙9-13岁。
(3)对口腔卫生不良的残疾儿童,虽然年龄较大或牙齿萌出口腔时间较久,可考虑放宽窝沟封闭的年龄。
非适应证:
1)已经患龋或是已经充填的牙齿。
2)牙齿尚未完全萌出,部分咬合面被牙龈覆盖。
3)咬合面无深的窝沟点隙、自洁作用好。
4)儿童不合作,不能配合正常操作。
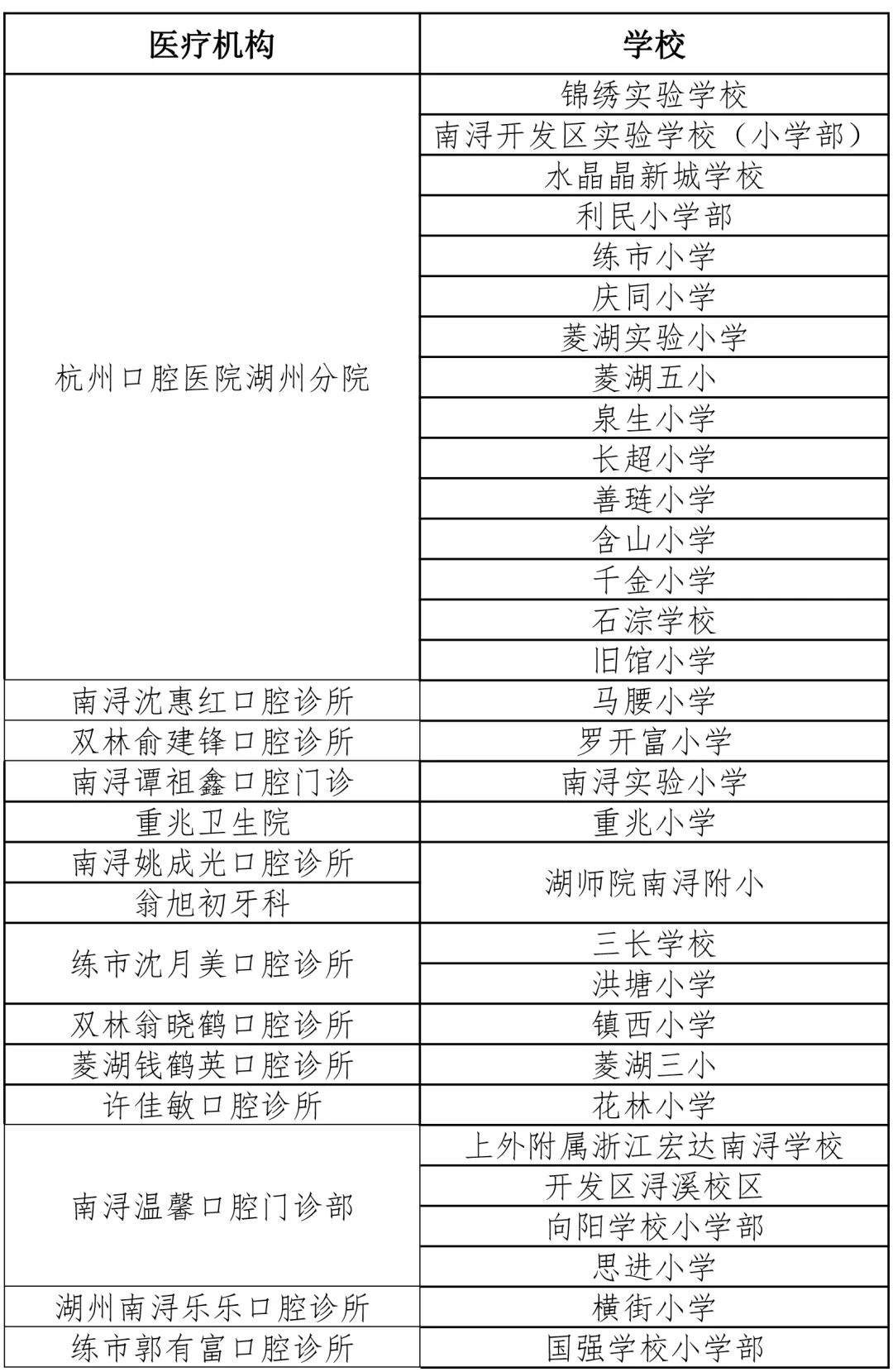
定点机构名单

来源:健康南浔 视频和图片来源于网络
原标题:《免费!湖州南浔适龄儿童窝沟封闭开始啦》