原创 奇点糕 奇点网 收录于话题#奇点网 31 个内容 #代谢 2 个内容 #肥胖 8 个内容 #二甲双胍 30 个内容

近日,科学家又发现了二甲双胍的一项新工作:影响脂肪细胞的细胞周期。
理论上讲,作为一种高度分化的细胞,人类脂肪细胞无法进行有丝分裂,也就不应该存在所谓的细胞周期。然而,脂肪细胞却能实现近200倍的体积增长,并加速炎症细胞因子释放。这其中的奥秘至今仍未研究清楚。
近年来,有研究表明人体内多种细胞类型都使用核内复制来实现体积的大幅度增加[1]。核内复制是一种特殊的细胞周期,进入核内复制的细胞持续多轮进行DNA复制,促进细胞生长但不发生胞质分裂[2]。而脂肪细胞是否拥有类似的机制仍不得而知。
为了确定脂肪细胞体积增大与细胞周期的关系,来自瑞典斯德哥尔摩卡罗林斯卡学院细胞与分子生物学系的Kirsty L. Spalding教授团队采用接受腹部手术患者的新鲜分离脂肪组织进行研究。经过一系列分析验证,研究人员发现人类脂肪细胞中存在细胞周期特异基因的表达,肥胖与高胰岛素血症能促进细胞周期的进展,同时伴随细胞大小和DNA含量的增加。
慢性高胰岛素血症能导致脂肪细胞过早衰老并释放大量炎症细胞因子,二甲双胍通过影响脂肪细胞细胞周期减缓脂肪细胞衰老过程。相关工作发表于《自然·医学》中[3]。

在介绍文章之前,我们先来复习一下细胞周期。
细胞周期是指细胞从一次分裂完成开始到下一次分裂结束所经历的全过程,分为间期与分裂期两个阶段。其中,分裂间期又分为DNA合成前期(G1期),DNA合成期(S期)和DNA合成后期(G2期),分裂期则分为前中后末四期。
理论上说,成熟的脂肪细胞中不应存在细胞周期的激活。

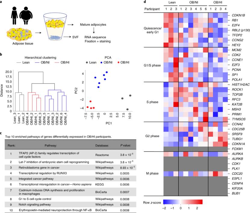
研究人员选择接受腹部手术患者的成熟腹部皮下脂肪组织进行RNA-seq分析。受试者分为BMI<30kg/m2的不胖个体(lean,以下简称不胖组),BMI≥30kg/m2但不伴高胰岛素血症的单纯肥胖个体(OB/NI,以下简称纯胖组)和BMI≥30kg/m2且伴高胰岛素血症的个体(OB/HI,以下简称高胰胖组)。
通过无监督聚类分析,研究人员惊奇的发现,肥胖个体中差异基因居然主要富集在细胞周期进入及进展相关基因,后续qPCR检测也验证了这一结果。
对特定细胞周期阶段相关基因进行分析后,研究人员发现不同组别的受试者基因表达存在很大的差异。不胖组主要表达G1期相关基因,纯胖组整个细胞周期基因表达都较活跃,而高胰胖组的G1与S期相关基因表达较低,但G2期相关基因表达却明显增高。
同时,三组脂肪组织细胞分裂期相关基因均几乎不表达,说明脂肪组织虽然激活了细胞周期,但并不进行分裂。

既然三组受试者的细胞周期相关蛋白表达情况如此不同,是否意味着胰岛素在脂肪细胞细胞周期的进展中起了重要作用呢?
为了验证这一猜想,研究人员对受试者的临床特征(包括年龄,BMI,C肽,脂肪量,HOMA-IR等)与细胞周期标志物进行了详细分析。与预期结果相同,研究人员发现肥胖和胰岛素相关参数(C肽及HOMA-IR)与细胞周期标志物之间存在很强的相关性。

为了进一步验证胰岛素的功能,研究人员提取新鲜分离的人脂肪细胞进行培养,根据培养基中是否额外添加胰岛素将细胞分为不添加胰岛素组(Basal组)和添加胰岛素组(INS组)。
经过4天的培养后,研究人员发现,添加胰岛素组(INS组)DNA合成明显增加,细胞及细胞核核也明显增大。对两组细胞进行流式细胞分选试验也得到了相同的结果。
研究人员又对脂肪细胞中胰岛素受体信号下游通路相关蛋白表达情况进行了验证,发现肥胖和高胰岛素血症均能激活胰岛素受体信号通路,同时,高胰胖组细胞有更高的细胞周期相关蛋白表达。

有研究表明,脂肪细胞体积增大后会提前进入衰老,造成大量炎症细胞因子的释放[4],但仍不清楚具体是什么原因导致了脂肪细胞提前衰老。
为了研究这一现象,研究人员将三组受试者的脂肪细胞进行衰老相关标记染色(SABG),令人惊奇的是,不胖组与纯胖组SABG表达没有明显差异,而高胰胖组的SABG表达明显升高。这说明是人类脂肪细胞衰老可能是由于高胰岛素血症介导的,而不是因为肥胖。
为了进一步研究胰岛素对于脂肪细胞衰老的作用,研究人员再次将新鲜分离的脂肪细胞进行体外培养,并以不同的处理方式处理细胞。
与预期结果相同,添加胰岛素的脂肪细胞SABG表达明显升高,而加入PI3K(胰岛素受体信号通路中的关键蛋白)抑制剂LY294002则可以抑制胰岛素的作用。
作为代谢领域的“神药”,二甲双胍在降糖和降脂方面都有不错的表现。研究人员在接受胰岛素刺激的脂肪细胞中添加二甲双胍,发现二甲双胍能够逆转胰岛素带来的细胞周期激活,并缓解脂肪细胞衰老。这为二甲双胍改善代谢提供了又一项证据。

随着肥胖率在世界范围内持续上升,人类代谢性疾病的发病率也随之上升。为了更好的开发治疗策略,详细研究疾病的发病机制是非常有必要的。
本文的研究者首次报道了人类脂肪细胞的一个未被关注的特性,脂肪细胞周期的存在,并详细介绍了高胰岛素血症如何激活脂肪细胞周期并导致细胞衰老和炎症因子释放。同时,提出了二甲双胍改善代谢的新机制。这对今后肥胖相关疾病的治疗有非常重要的参考价值。

1. Edgar BA, Zielke N, Gutierrez C. Endocycles: a recurrent evolutionary innovation for post-mitotic cell growth. Nat Rev Mol Cell Biol. 2014 Mar;15(3):197-210. doi: 10.1038/nrm3756. Erratum in: Nat Rev Mol Cell Biol. 2014 Apr;15(4):294. PMID: 24556841.
2. Gandarillas A, Molinuevo R, Sanz-Gómez N. Mammalian endoreplication emerges to reveal a potential developmental timer. Cell Death Differ. 2018 Mar;25(3):471-476. doi: 10.1038/s41418-017-0040-0. Epub 2018 Jan 19. PMID: 29352263; PMCID: PMC5864232.
3. Li Q, Hagberg CE, Silva Cascales H, Lang S, Hyvönen MT, Salehzadeh F, Chen P, Alexandersson I, Terezaki E, Harms MJ, Kutschke M, Arifen N, Krämer N, Aouadi M, Knibbe C, Boucher J, Thorell A, Spalding KL. Obesity and hyperinsulinemia drive adipocytes to activate a cell cycle program and senesce. Nat Med. 2021 Oct 4. doi: 10.1038/s41591-021-01501-8. Epub ahead of print. PMID: 34608330.
4. Skurk T, Alberti-Huber C, Herder C, Hauner H. Relationship between adipocyte size and adipokine expression and secretion. J Clin Endocrinol Metab. 2007 Mar;92(3):1023-33. doi: 10.1210/jc.2006-1055. Epub 2006 Dec 12. PMID: 17164304.