佛山市自2019年5月
上线即时发卡业务以来
两年时间经历了从无到有
从零星几个网点到现在的255个网点
遍布我市五区的绝大部分镇街
真可谓是“便利到家”
问
即时发卡有什么优势?
不管是现在的线上申请,还是银行网点柜台申请,都需要在完成信息采集和银行开户后,统一送到生产厂家进行制卡。
相比之下,即时发卡的优势就十分明显,市民只需要携带身份证(户口本)等有效身份证件及《社会保障卡定点照相馆数码证照相片回执》,到我市各合作发卡银行即时发卡网点,就可以享受“立等可取”的即时发卡服务,最快五分钟可以拿到卡。
问
那即时发卡有什么限制条件吗?
补换卡可以吗?
即时发卡服务的办理条件与我市社会保障卡发卡条件一致,在我市居住、就业或参保的市民皆可申领,补换卡也可以享受即时发卡服务,而且社保君尤其推荐市民选择即时发卡模式进行补换卡申领,可以即时拿到新卡,实现无缝衔接,有效避免普通申请期间的潜在风险。
细心的发布君
已为大家整理好
最详细的即时发卡网点地址
街坊们收好了!
禅城区(43个网点)




南海区(73个网点)







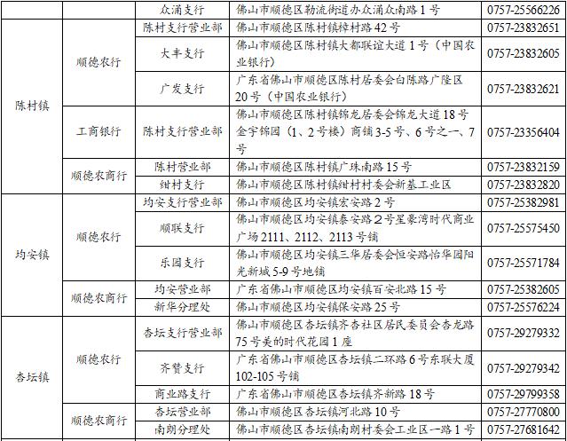
顺德区(98个网点)





高明区(18个网点)


三水区(23个网点)


佛山发布编辑部
来源:佛山社保
原标题:《佛山社保卡即时办,就在这些网点→》