为贯彻落实国家、自治区及市委市政府有关战略部署,系统谋划呼和浩特市未来综合立体交通网发展,构建便捷顺畅、经济高效、绿色集约、智能先进、安全可靠的现代化高质量综合立体交通网,支撑现代化经济体系和社会主义现代化首府建设。呼和浩特市交通运输局组织编制《呼和浩特市综合立体交通网规划( 2021——2035 年)》。(以下简称“《规划》”)

据了解,《规划》目前正在面向社会公开征求意见,截止日期为2021年11月19日。公众可以通过以下途径和方式提出反馈意见。
1、电话:2212238
2、邮箱:419279766@qq.com
呼和浩特市综合立体交通网规划
(2021——2035 年)
公开征求意见发布
哪些信息与你有关?
未来几年,轨道交通3、4、5、6号线如何规划?
新建哪些通用机场?
小编带你划重点啦
↓↓↓
轨道交通
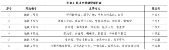
在呼和浩特市现有轨道交通1 、2 号线的基础上,对线网进行补充、加密、延伸, 进一步串联西部、东部、南部区域,使轨道交通形成网络。未来积极推动轨道交通3、4、5、6号线规划建设。

轨道交通布局
轨道交通 1 号线:东西骨干线,设站 27 座,线路主要沿新华大街敷设,二期线路由西二环站接出,沿伊利健康谷内部的鄂尔多斯西街、新华西街、国创北街向西敷设,止于绕城高速于土默川路交叉口。
轨道交通 2 号线:“L”型骨干线,设站 27 座,线路始于东北部黑土凹组团,沿成吉思汗大街、气象局西路、锡林郭勒路、金桥路敷设,止于南部金桥片区。
轨道交通 3 号线:“L”型骨干线,设站 29 座,线路始于西二环以东章盖营组团,自西向东沿包头大街、阿尔山路、保全街、满洲里路、百合路敷设,止于科技城片区。
轨道交通 4 号线:南北向加密线及机场线,设站 22 座。中心城段全长 17km,设站 17 座,沿兴安路敷设;机场段设站 6 座,线路始于毫沁营片区,止于规划呼和浩特新机场。
轨道交通 4 号线支线:4号线支线设站 6 座。线路由 4 号线机场段阳光大街站接出,衔接和林新区启动区、盛乐园区,沿云鲲西街、 金盛路、盛乐北街、盛乐大街敷设,止于蒙牛乳业总部。
轨道交通 5 号线:东西向加密线,设站 30 座,线路始于裕隆工业园区,沿云中路、鄂尔多斯大街、东二环、如意和大街敷设,止于 32 东部姜家营组团。
轨道交通 6 号线:南北向加密线,设站 16 座。线路始于与 2 号线 换乘站呼和浩特体育场站,沿成吉思汗大街、草原明珠路、呼钢东路、畜科东路、南二环敷设,止于南湖湿地公园附近。
航空布局
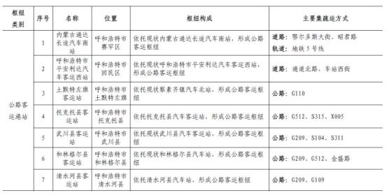
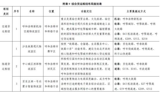
统筹推进以呼和浩特新机场为核心, 以武川县通用机场、清水河县通用机场、土默特左旗通用机场 、托克托县通用机场及和林格尔县通用机场为支撑的连通国际、通达全国、覆盖全区的航空网络布局。着力完善呼和浩特新机场集疏运体系, 提升辐射带动作用,推动通用机场开展短途运输、低空旅游、航空作业等业务,满足应急救援和医疗救援等社会公共服务功能。到2035年,实现呼和浩特市所辖各旗 、县 、区行政中心一小时到机场。

呼和浩特新机场
机场布局
区域枢纽机场:呼和浩特新机场
通用机场:清水河县通用机场、 武川县通用机场、托克托县通用机场、土默特左旗通用机场、 和林格尔县通用机场












来源:呼和浩特新闻网综合
原标题:《最新公示!涉及呼和浩特地铁、机场、铁路、公路等规划布局!》