近日,全民反诈行动如火如荼
小新也来打一波假
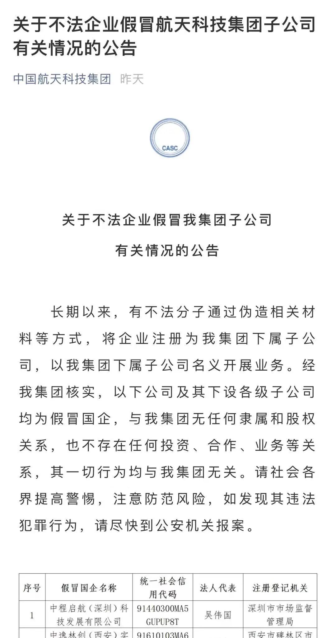
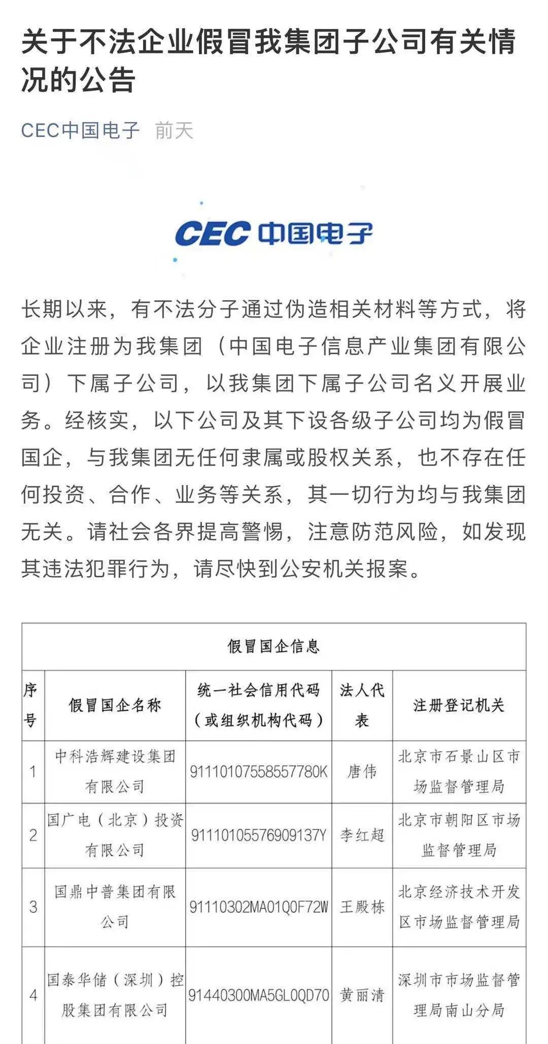
近期,部分中央企业对外公告了一批假冒国企名单,明确有关公司及其下设各级子公司均为假冒国企,与中央企业无任何隶属或股权关系,也不存在任何投资、合作、业务等关系,其一切行为均与中央企业无关。
<左右滑动查看更多内容>















10月21日
26家中央企业通过官网、微信公众号等多种渠道
对外公告了353户假冒国企名单
中央企业集体行动打击假冒国企

中央企业公告的假冒国企名单汇总
序号
假冒国企名称
统一社会信用代码
(或组织机构代码)
法人代表
(或负责人)
注册登记机关
1
中国华宇经济发展有限公司
911100001000079479
李军
北京市市场监督管理局
2
重庆国瑞众成实业有限公司
91500226MA5U81T8XP
陶淑娟
重庆市荣昌区市场监督管理局
3
玖天投资(陕西)有限公司
91610131MAB0U76E2K
文胜利
西安市市场监督管理局高新区分局
4
中和信(深圳)实业集团有限公司
91440300MA5GT4G44B
王永峰
深圳市市场监督管理局
5
深圳市华聚源实业有限公司
91440300MA5GQF8552
刘红蕾
深圳市市场监督管理局
6
中核柏汇(河北)科技发展有限公司
91130124MA0GG41Y4T
王晓丽
栾城区市场监督管理局
7
中程启航(深圳)科技发展有限公司
91440300MA5GUPUP8T
吴伟国
深圳市市场监督管理局
8
中逸林创(西安)实业有限公司
91610103MA6WA3PE3E
王军
西安市碑林区市场监督管理局
9
江西宁都坎田屋新能源发电有限公司
91360730MA384Y6J8J
王志平
宁都县市场监督管理局
10
微诚投资集团(深圳)有限公司
91440300MA5G0ARQ2Y
杜洪岩
深圳市龙岗区市场监督管理局
11
杭州博而电子科技有限公司
913301100845755648
刘良屈
杭州市高新区(滨江)市场监督管理局
12
中海油健康产业发展有限公司
91110108MA01YL7D1X
诸绘华
北京市海淀区市场监督管理局
13
北京中宏佳富科技有限公司
91110108MA01YR0828
叶进
北京市海淀区市场监督管理局
14
中海油(山东)供应链有限公司
91370102MA3UHLEK2F
王海斌
济南市历下区市场监督管理局
15
中科浩辉建设集团有限公司
91110107558557780K
唐伟
北京市石景山区市场监督管理局
16
国广电(北京)投资有限公司
91110105576909137Y
李红超
北京市朝阳区市场监督管理局
17
国鼎中普集团有限公司
91110302MA01Q0F72W
王殿栋
北京经济技术开发区市场监督管理局
18
国泰华储(深圳)控股集团有限公司
91440300MA5GL0QD70
黄丽清
深圳市市场监督管理局南山分局
19
华硕电汇科技发展(山东)有限公司
91370105MA3U0Q8D8E
田慧娟
济南市天桥区市场监督管理局
20
中宗泰建筑工程(廊坊)有限公司
91131000MA0FG2HCXX
胡振山
廊坊市市场监督管理局
21
中电信创科技发展有限公司
91110105MA04BW7B22
董飞
北京市朝阳区市场监督管理局
22
国技信创科技发展有限公司
91110105MA02AF469N
段鹏
北京市朝阳区市场监督管理局
23
中电华恒控股集团(海南)有限公司
91460000MA5TW9TJ1F
潘猛飞
海南省市场监督管理局
24
中安君泰(北京)实业有限公司
91110108MA00CTYT5P
潘猛飞
北京市海淀区市场监督管理局
25
上海邦彦教育科技有限公司
91310112MA1GBDA29R
杨龙波
上海市闵行区市场监督管理局
26
北京开普利昂贸易有限公司
91110105MA008DTW2H
潘猛飞
北京市房山区市场监督管理局
27
东风汽车公司唐山技术服务站第一分站
91130200935958783D
张成祥
唐山市市场监督管理局
28
东风汽车公司谷城恒龙技术服务有限公司十堰分公司
91420300714624747X
高润禄
十堰市茅箭区市场监督管理局
29
中国机床(广州)有限公司
914401016832501550
李俊
广州市工商行政管理局
30
成都泰宁置业有限公司
510122000099632
周小云
成都市双流区市场监督管理局
31
中建国联(成都)文旅集团有限公司
91510105MAACFMRW1G
蒋文化
青羊区市场监督管理局
32
安徽荣地寓建设工程有限公司
91340881695741357M
张怀球
桐城市市场监督管理局
33
桐城环京建筑工程有限公司
91340881MA2UE4C87C
蒋文化
桐城市市场监督管理局
34
安徽颐寓建筑工程有限公司
91341802MA2MQMTW9E
蒋文化
宣城市宣州区市场监督管理局
35
临沂东汇供应链管理有限公司
91371302MA3NDPKL1A
梁 镇
临沂市兰山区市场监督管理局
36
江西鸿辉汽车销售服务有限公司
91360281060788784P
楚启龙
乐平市市场监督管理局
37
四川中津建设集团有限公司
91510108MA68J3KK88
曾广培
成华市场监督管理局
38
新疆国融资展商贸有限公司
91110229MA01U7HP3L
杨 晨
沙依巴克区市场监督管理局
39
西部信投国际控股有限公司
91110117MA01T4R5X1
田渊公
北京市平谷区市场监督管理局
40
深圳富丽瑞祥科技有限公司
91440300MA5GKPG0XP
王珊珊
南山局
41
陕西天泽银泰实业有限公司
91610132MAB0UPNPXD
段慧敏
西安市市场监督管理局经开区分局
42
芜湖中捌装饰有限责任公司
91340200096301210M
马长超
经济技术开发区市场监督管理局
43
江苏明珀建设发展有限公司
91320811MA26R7MN08
李 洋
淮安市清江浦区市场监督管理局
44
中建安国新疆建设有限公司
91650106MA793X2B77
刘玉合
沙依巴克区市场监督管理局
45
中迪华亿(福建)控股有限公司
91350100MA32N09P1L
林斌鑫
福州市市场监督管理局
46
中建发展企业运营(宁波)有限公司
91330211MA2J66A00W
毛庆东
宁波市镇海区市场监督管理局
47
中建城市建设发展(成都)有限公司
91510100MA65U6CC76
李海彬
成都高新区市场监督管理局
48
中洪科技实业有限责任公司
91511524MAACF6TY70
付 兵
资阳市市场监督管理局
49
烽盛科技(北京)有限公司
91110105MA01JB597P
郑 朋
北京市朝阳区市场监督管理局
50
中建实业发展(西安)有限公司
91610102MAB0X80E3B
吕耀生
西安市市场监督管理局港务浐灞分局
51
中建城乡建设开发(成都)有限公司
91510104MA6AG81U8A
罗 钱
锦江市场监督管理局
52
中北兴业乡村发展有限公司
91450100MA5QF1DY5U
湛克田
南宁市行政审批局
53
中建西南建设发展(成都)有限公司
91510100MA64NBQW4C
晏 涛
成都高新区市场监督管理局
54
中建西南建设发展(云南)有限公司
91530114MA6QGL6R5X
李 婷
呈贡区市场监督管理局
55
中建智慧城市建设发展(成都)有限公司
91510107MA6BRU2775
刘 军
武侯区市场监督管理局
56
中建西南建设发展(浙江)有限公司
91330100MA2KKHCW2Y
赵鹏冲
杭州市市场监督管理局钱塘新区分局
57
中城建设投资发展(深圳)集团有限公司
91440300MA5H0G363G
孙晓东
深圳市市场监督管理局
58
中言建录云南工程有限公司
91530112MA7AW1794Q
徐春香
西山区市场监督管理局
59
厦门沪晟实业有限公司
91350200MA32WRNRXF
郑旭
厦门市市场监督管理局
60
海南中储现代农业发展有限公司
91460000MA5TX4FJ4X
丁杨广
海南省市场监督管理局
61
中民百业实业有限公司
91110105MA01MN2G4B
季辰威
北京市昌平区市场监督管理局
62
西南农业发展有限责任公司
91500105305224494H
郑国彬
重庆市渝北区市场监督管理局
63
山西烊兴农贸有限公司
91140200MAOKMK94X6
宋海芳
大同市市场监督管理局
64
浙江美恒实业投资有限公司
91330108092037862F
张传吕
杭州市高新区(滨江)市场监督管理局
65
西安中节能城东供热有限公司
91610133MA6U59EN47
王少峰
西安市临潼区市场监督管理局
66
曹县中节能光伏新能源有限公司
91371721MA3DJWCP6X
李宁
曹县市场监督管理局
67
中节能太阳能科技盱眙有限公司
913208300676178144
查正发
盱眙县行政审批局
68
湖南中节能新光照明技术有限公司
91430111MA4L1CE78B
马世生
长沙市雨花区市场监督管理局
69
青海燎阳矿业投资有限公司
630100100120986
陆铭
西宁市市场监督管理局
70
中四冶(青岛)建设有限公司
91370200350357288Q
张宪惠
青岛市市场监督管理局
71
青岛中四冶置业有限公司
91370285MA3EN4EU62
李玉浩
莱西市市场监督管理局
72
青岛金林四冶置业有限公司
91370285MA3MNXT88F
张民
莱西市市场监督管理局
73
中四冶(德阳)天星投资建设管理有限公司
91510600052154327X
杨振林
德阳市工商行政管理局
74
中四冶新疆建设工程有限公司
916501033134449809
蒲伟
沙依巴克区市场监督管理局
75
中四冶新疆建设工程有限公司托克逊县分公司
91650422MA79HE8T7D
任海
托克逊县市场监督管理局
76
吉林市中四冶建筑安装有限公司
912202215944928304
田国红
吉林市市场监督管理局船营分局
77
安徽四冶建筑工程有限责任公司
91340400MA2MTQAG4Y
杨全学
淮南市潘集区市场监督管理局
78
上海四冶实业有限公司
913101186887858615
秦金兰
奉贤区市场监督管理局
79
上海四冶投资发展有限公司
9131011205587985XY
卢明昌
闵行区市场监督管理局
80
天津四冶电气工程有限公司
91120103MA05JJHU0W
刘永彬
天津市自贸区市场监管局
81
安徽四冶建筑劳务有限公司
91341622MA2WP0MC49
王伟
蒙城县市场监督管理局
82
厦门四冶机电设备有限公司
913502115628091947
王晓军
厦门市集美区市场监督管理局
83
长春市鑫四冶经贸有限公司
91220106309971761L
孙若勋
长春市市场监督管理局宽城分局
84
云南中四冶建设有限责任公司
91530111MA6K6YDL66
黄钰雯
官渡区市场监督管理局
85
苏州四冶同源机电工程有限公司
91320594MA1TC83871
袁成运
苏州工业园区市场监督管理局
86
济南市元丰四冶置业有限公司
91370104MA3RQ9HR25
李玉浩
济南市槐荫区市场监督管理局
87
青岛兴梁四冶置业有限公司
91370285MA3P49EX0H
王文
莱西市市场监督管理局
88
云南四冶商贸有限公司
530100100328906
简伍文
昆明市市场监督管理局
89
江苏中四冶置业有限公司
320000000061563
徐立巧
江苏省市场监督管理局
90
广州四冶建筑劳务有限公司
91440114MA59CQWA6W
冯孔国
广州市花都区工商行政管理局
91
中国四冶兰州建筑安装工程有限公司
91620100MA73TF3W29
穆玮
兰州市市场监督管理局
92
厦门中四冶实业有限公司
26013665-X
许岩松
厦门市市场监督管理局
93
昆山四冶建筑工程有限公司
320583000251502
朱中良
昆山市市场监督管理局
94
四冶甘肃武威装璜设计有限公司
91620600MA73G6MH5Q
蔡福
武威市工商行政管理局
95
上海互诚四冶建筑装饰工程有限公司
3101142089133
艾正开
嘉定区市场监管局
96
苏州工业园区申元四冶建筑安装有限公司
320594000083640
李祥申
苏州工业园区市场监督管理局
97
中赢国实商业有限公司
91650106MA793X3110
陈鑫
乌鲁木齐市经济技术开发区(头屯河区)市场监督管理局
98
国通华海建设有限公司
91110105MA01Y26E1U
周继锋
北京市朝阳区市场监督管理局
99
新疆中金钢建设工程有限公司
91650104MA79GFLXXN
杨晨
乌鲁木齐市高新技术产业开发区(新市区)市场监督管理局
100
中基长城实业有限公司
91350105MA334TEF8R
尤平德
福州保税区工商行政管理局
101
中盐(海南)投资集团有限公司
91460100MA5TLF1JXT
俞志勇
海南省市场监督管理局
102
中汇建信集团有限公司
91110111MA01HN8T15
曹大明
北京市门头沟区市场监督管理局
103
天津汉能威能源有限公司
91120118MA06UF9Y23
王建
天津市滨海新区市场监督管理局
104
中铁央控(天津)建筑工程集团有限公司
91120116MA070H0503
王宁
天津市自贸区市场监管局
105
中铁央控(广州)科技有限公司
91440101MA9W53905L
曲静
广州市天河区市场监督管理局
106
中铁九州(广州)实业有限公司
91440101MA9W53FY19
陈瑞福
广州市白云区市场监督管理局
107
中铁九局集团有限公司直属工程处齐齐哈尔分处
230200100053088
赵海义
齐齐哈尔市工商行政管理局
108
陕西海上苑置业有限公司
91610000677929989W
谢俊科
陕西省市场监督管理局
109
中国航空港建设总公司福州工程局大连分局
2102821201074
赵正孚
大连市普兰店区市场监督管理局
110
中国航空港建设总公司西北分公司
620102100004422
吴祖猛
兰州市城关区市场监督管理局
111
中国航空港建设总公司乌鲁木齐分公司
6501001907373
邵永生
乌鲁木齐市工商行政管理局
112
中国航空港建设总公司福清市分公司
350181100024682
李振秀
福清市市场监督管理局
113
航空港海南建设工程有限公司
460000000004457
鲁志诚
海口市市场监督管理局
114
中国航空港建设总公司珠海京南工程处
4404211101141
谢炳文
珠海市市场监督管理局
115
中国航空港建设总公司东营分公司
3705021900065
郑志强
东营市东营区市场监督管理局
116
中国航空港建设总公司泰州高港分公司
3212001801009
羊继荣
泰州市市场监督管理局
117
中国航空港建设总公司大连分公司
2102041241494
郎振邦
大连市沙河口区市场监督管理局
118
中国航空港建设总公司第六工程处
2102821200866
白文凯
大连市普兰店区市场监督管理局
119
中国航空港建设总公司丹东分公司
2106001212345
李永艳
丹东市工商行政管理局
120
连云港航泰实业有限公司
企合苏连总字第004033号
苏波特 · 阿温特
连云港市市场监督管理局
121
中国航空港建设总公司徐州分公司
320300000036143
薛晓春
徐州市市场监督管理局
122
中国航空港建设总公司烟台分公司
91370600MA93DN085H
张承贤
烟台经济技术开发区市场监督管理局
123
中国航空港建设总公司华渝分公司
91500105673363287W
王祥烈
重庆市江北区市场监督管理局
124
中国航空港建设总公司渝酉分公司
91500105671005312P
杨益胜
重庆市江北区市场监督管理局
125
中国航空港建设总公司成都第二分公司
510107000541725
刘关武
成都市武侯区市场和质量监督管理局
126
中国航空港建设总公司望胜分公司
510600000003159
方相胜
德阳市工商行政管理局
127
中国航空港建设总公司飞扬铸分公司
510600000002161
鄢华
德阳市工商行政管理局
128
中国航空港建设总公司德阳分公司
5106031900315
吴德富
德阳市工商行政管理局
129
中国航空港建设总公司文山分公司
5326001001372
秦先金
文山壮族苗族自治州工商行政管理局
130
中国航空港建设总公司宜宾分公司
5115001920035
林登贵
宜宾市工商行政管理局
131
中国航空港建设总公司西部分公司
5000001909134
廖强
重庆市市场监督管理局
132
中国航空港建设总公司四川分公司
510000000279887
张清普
四川省工商行政管理局
133
中国航空港建设总公司遵义分公司
5203001901368
陈国荣
遵义市市场监督管理局
134
中国航空港建设总公司万州分公司
500101300006469
罗昌国
重庆市工商行政管理局万州区分局
135
中国航空港建设总公司南方工程局平潭工程处
91350128775383414G
黄振华
平潭综合实验区市场监督管理局
136
中国航空港建设总公司南方工程局西藏建设分公司
5400001600386
陈红清
西藏自治区市场监督管理局
137
中国航空港建设总公司衡阳建设公司
4304001001179
陈瑛
衡阳市工商行政管理局
138
中国航空港建设总公司共青庐山国际高尔夫工程项目经理部
3604261110096
付朝良
共青城市市场监督管理局
139
中国航空港建设总公司南昌朝阳嶺秀工程项目经理部
3601001605513
付朝良
南昌市市场监督管理局
140
深圳市美迪新精细化工有限公司
19233201-7
张鉴明
深圳市市场监督管理局
141
中国航空港建设总公司福州工程局本溪工程处
210500005043796
何海
本溪市工商行政管理局高新技术产业开发区分局
142
中国航空港建设总公司上海分公司
31023011015549000
杨虹
宝山区市场监督管理局
143
中国航空港建设总公司晋江市分公司
3505821805061
吴闽育
福建省晋江市市场监督管理局
144
深圳市铁成建设工程有限公司
91440300MA5GWB1F4K
赵鹏
深圳市市场监督管理局
145
山东索兰建设工程有限公司
91370104MA3DJ4C64R
文斌
济南市槐荫区市场监督管理局
146
中交杨安路桥工程(四川)有限公司
91510122MA62Q22K38
周 剑
成都市双流区市场监督管理局
147
中交(中山)建设工程管理有限公司
91442000MA55L2A20T
朱国强
中山市市场监督管理局
148
中交西部建设工程管理(成都)有限公司
91510100MA6AWB0F4L
柴会英
天府新区成都管委会城市市场监督管理局
149
北京昆瑞投资基金管理有限公司
91110105589148496T
黄海雄
北京市朝阳区市场监督管理局
150
江苏汉睿数据科技发展有限公司
91320300MA1MJ7RF6W
治 玉
徐州市市场监督管理局
151
中广科(深圳)实业有限公司
914403003595907992
陈晓夫
深圳市南山区市场监督管理局
152
广州三航科技有限公司
91440101MA5D5JT87G
李 健
广州市天河区市场监督管理局
153
中益茂实业有限公司
91310116MA1J985P3U
陈经陆
上海市金山区市场监督管理局
154
天诚京品有限公司
913204813463285729
郑叶盛
宁波市北仑区市场监督管理局
155
福建中联业实业有限公司
91350105MA8TCWAP95
邢智发
福州保税区工商行政管理局
156
上海南丹置业有限公司
913101046315624729
胡传枢
徐汇区市场监督管理局
157
中交铭盛(山东)城市发展有限公司
91370811MA94QQT123
郝利军
济宁市任城区市场监督管理局
158
中经新世纪投资有限公司
91110000710928639H
步云吉
北京市市场监督管理局
159
江西衡新健康产业有限公司
91361200MA3ABP2F5C
曹亚慧
赣江新区市场监管局
160
江西梦舟供应链管理有限公司
91360102MA3ACB8LXA
陈剑峰
南昌市东湖区市场监督管理局
161
上海东贤电子商务有限公司
91310113MA1GNYFY55
仲跻东
宝山区市场监督管理局
162
广西聚贝信息科技有限公司
91450100MA5PUMMQ5X
仲尔伟
南宁市行政审批局
163
上海兆山实业发展有限公司
91310116078166481M
杨照青
金山区市场监督管理局
164
国材(天津)大健康产业发展有限公司
91120102MA079Y2P2H
王文英
天津市河东区市场监督管理局
165
江苏国康中医药健康旅游产业发展有限公司
91321011MA265RM905
王开放
扬州市蜀冈—瘦西湖风景名胜区市场监督管理局
166
江苏国健旅游发展有限公司
91321011MA1Y9P1B37
王开放
扬州市蜀冈—瘦西湖风景名胜区市场监督管理局
167
山东国健健康产业发展有限公司
91370102MA3MPW065L
吴娟
济南市历下区市场监督管理局
168
山东国健中医药科技有限公司
91370102MA3WNK5A5E
王开放
济南市历下区市场监督管理局
169
泰安国健温泉小镇开发有限公司
91370900MA3TKRCU3W
吴娟
泰安市市场监督管理局开发区分局(徂汶)
170
泰安国健文化旅游发展有限公司
91370926MA3U4AME3A
王明亮
泰安市市场监督管理局开发区分局(徂汶)
171
泰安国健健康产业发展有限公司
91370926MA3U4A279R
王开放
泰安市市场监督管理局开发区分局(徂汶)
172
杭州鼎笑科技有限公司
91330108MA2KGN9W81
陈旭
杭州市高新区(滨江)市场监督管理局
173
漯河市鸿龙农业科技有限公司
91411100MA445D2M39
王伟
漯河市市场监督管理局召陵分局
174
中康国健(广州)大健康发展有限公司
91440101MA9Y0LD04H
佘顺良
广州市天河区市场监督管理局
175
吉林省出国人员服务中心
91220000123979335D
马秀峰
吉林省工商行政管理局
176
广西中服出国人员服务有限责任公司
91450000MA5KU8MQ27
季晓泉
南宁市行政审批局
177
中程建(山东)建筑科技有限公司
91370500MA94N1QY98
金明全
东营经济技术开发区市场监督管理局
178
中研建(天津)科技股份有限公司
91120105MA07EFD97N
逄洪林
天津市市场监督管理委员会
179
中程建(成都)建设发展有限公司
91510100MA6BW2H30X
李文平
成都高新区市场监督管理局
180
陕西弘飞莱科工贸有限公司
91610131MAB0XLGF9G
王 彬
西安市市场监督管理局高新区分局
181
中投国控(北京)能源有限公司
91110108MA01DQ7Q75
宋志刚
北京市顺义区市场监督管理局
182
陕西孟朗建设工程有限公司
91610103MA6W5PKR0K
宋志刚
西安市碑林区市场监督管理局
183
云南鼎普群益融资担保有限公司
91530103563198655J
莫树初
昆明市盘龙区市场监督管理局
184
上海中电建实业集团有限公司
91310118MA1JN8DQ9E
李国刚
上海市青浦区市场监督管理局
185
中电建(天津)能源发展集团有限公司
91120118MA06WK7F9J
王 沙
天津市自贸区市场监管局
186
北京中城电建科技有限公司
911101055923743554
吴 微
北京市朝阳区市场监督管理局
187
青岛中商鼎盛产业发展有限公司
91370211334171264U
应文兵
青岛市市场监督管理局
188
中水电新疆科技发展有限公司
91650100MA78BRE26N
王军恩
乌鲁木齐市经济技术开发区(头屯河区)市场监督管理局
189
中水电建设(嘉兴)有限公司
91330402MA2CUR21X0
刘 鹏
嘉兴市南湖区行政审批局
190
中水电(上海)能源有限公司
91310118MA1JN4TM72
沈克晶
上海市青浦区市场监督管理局
191
中国水利水电第九工程局有限公司佛山分公司
440605564529532
孙张运
佛山市南海区市场监督管理局
192
浙江飞盈投资有限公司
91330108MA27X602X6
冯 飞
杭州市江干区市场监督管理局
193
中水电(成都)城市建设发展有限公司(已更名为:中腾信业城市建设发展(成都)有限公司)
91510100MA6AHUWX5K
尹 吉
四川天府新区市场监督管理局
194
中新国控(上海)供应链有限公司
91310000MA1H3UCP3G
王超权
中国(上海)自由贸易试验区临港新片区市场监督管理局
195
华时资本控股(深圳)有限公司
9144030034252922XR
刘 峰
深圳市市场监督管理局
196
重庆中工国兴集团有限公司
91500107MA61CE7H68
邓小芳
重庆市九龙坡区市场监督管理局
197
北京瑞锦泓科技有限公司
91110228MA004N5F6T
李庆铨
北京市密云区市场监督管理局
198
重庆南锴城市更新建设发展有限公司
91500108MAABWFF57G
程 浩
重庆市南岸区市场监督管理局
199
中水电城乡规划设计(成都)有限公司
91510104MAACLU4E2H
范文远
成都市锦江区市场监督管理局
200
中电(天津)实业集团有限公司
91120116MA07CGRJXX
逄洪林
天津市滨海新区市场监督管理局
201
中电(天津)港口服务集团有限公司
91120118MA06KXMP6K
王德富
天津市滨海新区市场监管局(自贸区市场监管局)
202
中润国新实业(天津)有限公司
91120104MA07D8D33B
刘 磊
天津市南开区市场监督管理局
203
中南水建实业(深圳)集团有限公司
91440300MA5GU31W03
贾登凯
深圳市市场监督管理局
204
中南水建实业(河南)有限公司
91410100MA9JUTCU5D
李世宇
郑州市郑东新区市场监督管理局
205
中筑建建设投资(深圳)集团有限公司
91440300MA5GUU2M9T
胡永兴
深圳市市场监督管理局
206
上海富金信息科技有限公司
913101185726895443
张 吉
青浦区市场监督管理局
207
中宏投(深圳)建设工程有限公司
91440300MA5GRY3U5G
贺 春
深圳市市场监督管理局
208
中电华建建设投资集团(海南)有限公司
91460000MA5TWR7R6X
宿维召
海南省市场监督管理局
209
中天顺(南昌)实业发展有限公司
91360125MA3AE2R64P
李重全
南昌市红谷滩区市场监督管理局
210
广东中铠实业发展有限公司
91440606MA56RHWM93
梁铠麟
佛山市顺德区市场监督管理局
211
广东鸿儒堂建筑科技有限公司
91440604MA532LRU4P
罗惠璇
佛山市禅城区市场监督管理局
212
紫御神州发展有限公司
91610103MAB0XNE09J
楼兆新
西安市碑林区市场监督管理局
213
紫御神州(四川)实业发展有限公司
91510104MAACLTD612
王海洋
锦江市场监督管理局
214
鸿桉(浙江)商业控股有限公司
91330109MA2KHW9C4M
楼兆新
杭州市萧山区市场监督管理局
215
中水电建设(陕西)有限公司
91610131MAB0Y7B01M
刘青武
西安市市场监督管理局高新区分局
216
中水电实业发展集团河南有限公司
91410122MA9K3E292N
赵成华
郑州市中牟县市场监督管理局
217
中电华建建设(甘肃)集团有限公司
91620100720284873T
潘 伟
兰州市市场监督管理局
218
中电华建利农(上海)供应链科技有限公司
91310112MA1GEW3145
朱 俊
上海市闵行区市场监督管理局
219
中泰(山东)供应链管理有限公司
91370100MA3RGX2159
李全华
济南市市场监督管理局
220
中城康华(天津)建设发展有限公司
91120223MA07D03X39
穆晓甫
天津市静海区市场监督管理局
221
中建城投(天津)科技发展集团有限公司
91120116MA07B73D82
逄洪林
天津市滨海新区市场监督管理局
222
中建城投(天津)供应链集团有限公司
91120116MA07B73E6W
逄洪林
天津市滨海新区市场监督管理局
223
四川鼎硒供应链有限公司
91510104MA650Y3M49
黄玉祥
锦江市场监督管理局
224
中婺酒店管理有限公司
9144030008830004X6
吴洪良
深圳市市场监督管理局南山监管局
225
昆仑振华实业(深圳)有限公司
91440300MA5EK1H251
陈留留
深圳市市场监督管理局
226
中城康华(天津)医药科技有限公司
91120223MA07CYX87L
穆晓甫
天津市静海区市场监督管理局
227
中建城投(天津)实业有限公司
91120222MA07CHP63P
穆晓甫
天津市武清区市场监督管理局
228
中城康华(天津)农业发展有限公司
91120223MA07CYYC6B
穆晓甫
天津市静海区市场监督管理局
229
上海策向实业有限公司
91310104MA1FRMCG7E
陈瑞龙
徐汇区市场监督管理局
230
华联(营口)房地产有限公司
912108115581601422
于启龙
营口市老边区市场监督管理局
231
四川国储中承项目管理有限公司
91510106MAACEUW910
段 宾
成都市金牛区市场监督管理局
232
山东景浩能源有限公司
91370220MA3WJUHG6X
李鹏鹏
青岛市前湾保税港区市场监管局
233
上海巨浩生态科技有限公司
91310115080048185F
陈泽昊
中国(上海)自由贸易试验区市场监督管理局
234
国储投资集团(深圳)有限公司
91440300MA5F5QDHXG
赵玉杰
深圳市市场监督管理局
235
昆仑振华有限公司
91110108095809020G
王天祯
北京市丰台区市场监督管理局
236
江苏汉韵恒丰生物科技有限公司
91320300MA1NJ9QQ6H
丁淑娟
徐州市市场监督管理局
237
江苏仁铼建筑工程科技有限公司
91320312MA26T0PY1Q
栗思远
徐州市铜山区市场监督管理局
238
启融(江苏)资本运营有限公司
91320100MA26L6023M
阮希江
南京市市场监督管理局
239
四川国储景悦规划设计有限公司
91510106MA6AYK365F
陈心悦
成都市金牛区市场监督管理局
240
四川国储中佰贸易有限公司
91510106MA6A9H5393
李 迪
成都市金牛区市场监督管理局
241
海南中交生态农业科技有限公司
91460000293672897K
韩义珍
海口市市场监督管理局
242
山东国储蓝泰供应链有限公司
91370725MA3RE8QD7P
李凡浩
潍坊市昌乐县市场监督管理局
243
江苏风亚生物科技发展有限公司
91320300MA20R1C237
栗思远
徐州市市场监督管理局
244
深圳弘恒控股集团有限公司
91440300MA5G14CJ91
贾明强
深圳市市场监督管理局
245
北京弘恒资产管理有限公司
91110102MA002WTJ53
樊朝亮
北京市朝阳区市场监督管理局
246
河南中鸿建设发展有限公司
91411725MA9K1FF97E
刘 静
驻马店市确山县市场监督管理局
247
浙江自贸区享通能源有限公司
91330900MA2A39LP99
曾宪忠
舟山市市场监督管理局自由贸易试验区分局
248
合沐佳成都新材料有限公司
91510100MA61TBCE8D
汪映兴
成都高新区市场监督管理局
249
国储能源贸易(辽宁)有限公司
91211282MA0YTNT38W
刘振民
开原市市场监督管理局
250
成都国储振华科技有限公司
91510100MA6BK2LN49
王德富
成都高新区市场监督管理局
251
广西国济投资有限公司
91450100MA5PL76860
廖崇材
南宁市行政审批局
252
海南省城市投资有限公司
91460000MA5TL5AUXR
廖崇材
海南省市场监督管理局
253
四川一点法科技有限公司
91510100MA6B3FFB07
孙忠玲
成都高新区市场监督管理局
254
国储粮(天津)实业有限公司
91120116MA06DM273Q
李 星
天津市滨海新区市场监督管理局
255
国储粮(重庆)物资有限公司
91500241MA60LBMD9Y
杨 耀
重庆市渝北区市场监督管理局
256
广东省城投发展有限公司
91440300MA5G3QGT7R
吴洪良
深圳市市场监督管理局
257
河南中旭建设发展有限公司
91411329MA9K2U0T1U
刘 静
南阳市新野县市场监督管理局
258
国储金拾汇(成都)实业发展有限公司
91510107MA68N4JP7B
王德富
成都市武侯区市场监督管理局
259
营口老边联建家居建材有限公司
91210811561378652W
于启龙
营口市老边区市场监督管理局
260
西藏美舍新材料有限公司
91540195MA6TEN2731
宿 杨
拉萨市市场监督管理局柳梧新区分局
261
河南中昆建设发展有限公司
91411300MA9GY5UD42
刘 静
南阳市市场监督管理局
262
屏山县楣观旅游发展有限公司
91511529MA63X8M96X
王 军
宜宾市屏山县市场监督管理局
263
中建城投(天津)农业发展集团有限公司
911201116940832090
吴冬兰
天津市西青区市场监督管理局
264
中电华建建设集团(河南)有限公司
91410100MA9H1XRX66
潘 伟
郑州航空港经济综合实验区市场监督管理局
265
上海稻勤企业管理合伙企业(有限合伙)
91310230MA1HJ96T8U
赵燕歌
上海市崇明区市场监督管理局
266
中新国控城市建设投资发展有限公司
91110106MA00BWCD74
王超权
北京市丰台区市场监督管理局
267
中新国控新基建投资发展(深圳)有限公司
91440300MA5GA6J96L
梅合理
深圳市市场监督管理局
268
中新国控新基建设投资发展(云南)有限公司
91530111MA6PR2G998
邱桂香
昆明市官渡区市场监督管理局
269
深圳和众汇富投资发展有限公司
91440300MA5EH8LH6P
倪桂芝
深圳市市场监督管理局
270
中新国控产业发展(恩施)有限公司
91422801MA49Q56Q9Y
黄 彬
恩施市市场监督管理局
271
赤壁市保得矿业有限公司
91421281055418471X
陈子剑
赤壁市市场监督管理局
272
叶县中新交投扶贫道路工程建设管理有限公司
91410422MA45LK8E35
梁 田
平顶山市叶县市场监督管理局
273
赤壁市达兴置业有限公司
91421281MA49GTDD8J
陈碧文
赤壁市市场监督管理局
274
中电华建(甘肃)新材料有限公司
91620100MA72XU791L
宿维敦
兰州市市场监督管理局
275
甘肃百力德建筑劳务服务有限公司
91620100794882841R
罗万清
兰州市市场监督管理局高新技术产业开发区分局
276
北京卓贤文化科技有限公司
91110112MA0215NJXD
罗栋泽
北京市通州区市场监督管理局
277
甘肃中达房地产开发有限公司
91620100MA74HJ294Q
罗万清
兰州市市场监督管理局
278
甘肃中达文化传媒有限公司
91620100MA72GR109Y
罗万清
兰州市市场监督管理局高新技术产业开发区分局
279
中电(天津)新能源科技有限责任公司
91120118MA07E6DA0U
李汝有
天津市滨海新区市场监管局(自贸区市场监管局)
280
宁波慧时利建设有限公司
91330212MA2KND1574
秦锐元
宁波市鄞州区市场监督管理局
281
山东省联汇建设集团有限公司
91370105MA3PM2625P
崔 鑫
青岛市崂山区市场监督管理局
282
山东安得元通设备租赁有限公司
91370700MA3QXF8X8D
王乐增
潍坊综合保税区市场监督管理局
283
上海华一保险经纪有限公司
9131000076474283XA
张 青
中国(上海)自由贸易试验区市场监督管理局
284
上海谱兆投资管理有限公司
913101093245444934
赵大陆
上海市虹口区市场监管局
285
上海瑞得企业服务有限公司
9131010476085050X8
尹 戎
上海市徐汇区市场监督管理局
286
三门峡昆仑源健康发展有限公司
91411222MA9FW3RNXK
姜青辉
三门峡市市场监督管理局陕州分局
287
天津津中能源科技有限公司
91120102MA06B03NXX
杨树勇
天津市河东区市场监督管理局
288
中电华建建筑安装(四川)有限公司
91510700MA654LNM8D
李秀屏
绵阳市市场监督管理局
289
融易货行进出口江苏有限公司
91320691MA1N0XTY25
朱 俊
南通市经济技术开发区行政审批局
290
禅溪(上海)实业有限公司
91310115350870890N
王 军
上海市浦东新区市场监督管理局
291
宝兴县茂宜矿业有限责任公司
91511827MA68G5TW2N
刘广超
雅安市宝兴县市场监督管理局
292
四川通达云联企业管理有限公司
91510100MA6B65EL59
罗 强
成都高新区市场监督管理局
293
湖北淘企科技有限公司
91420111303771072B
黎双双
武汉东湖新技术开发区市场监督管理局
294
江西森田开关有限公司
913601006809365656
肖 鸿
南昌市市场监督管理局
295
中祺(深圳)实业有限公司
91440300MA5GC8M75E
曾 颖
深圳市市场监督管理局南山监管局
296
港电农华(深圳)企业管理有限公司
91440300MA5GDAP40D
赵浩云
深圳市市场监督管理局宝安监管局
297
北京华鑫致远科贸有限公司
91110105MA01N3GX3K
赵浩云
北京市朝阳区市场监督管理局
298
上海民础建筑有限公司
91310107MA1G0UC606
莽惠赤
上海市普陀区市场监督管理局
299
安徽中潋能源有限公司
91340322MA2WBJ1X8Y
张 娟
蚌埠市五河县市场监督管理局
300
中科百年物贸有限公司
91410000MA473HN42R
赵小民
河南省市场监督管理局
301
杭州润运科技有限公司
91330106053657989W
俞迥别
杭州市上城区市场监督管理局
302
安徽中油国储能源有限公司
913403225675319456
张 娟
蚌埠市五河县市场监督管理局
303
中鹰北斗(天津)工程管理有限公司
91120224MA06X5HP91
李 斌
天津市宝坻区市场监督管理局
304
中煤能源科技(天津)有限公司
91120224MA06H8B23F
李 斌
天津市宝坻区市场监督管理局
305
天津三爻航空航天科技发展有限公司
911201105961404417
华 棣
天津市东丽区市场监督管理局
306
蒙封(上海)航空科技有限公司
91310000MA1H3JYW0H
袁洪娟
中国(上海)自由贸易试验区临港新片区市场监督管理局
307
中投国富资本管理(北京)有限公司
91110302MA0020TN0P
周春君
北京市朝阳区市场监督管理局
308
贵州盛远新能源有限公司
91520115MAALQ2A64J
汤 峰
贵阳市观山湖区市场监督管理局
309
比依威新能源(深圳)有限公司
91440300MA5DKDJP8R
祁泽华
深圳市市场监督管理局
310
深圳康顺新能源汽车有限公司
91440300MA5D80FP10
龙爱国
深圳市市场监督管理局
311
黑龙江康顺新能源交通集团有限公司
91230800MA1BCX4W1H
龙爱国
佳木斯市市场监督管理局
312
佳木斯东方新动力投资发展集团有限公司
91230800MA1BCU348A
郑桂娟
佳木斯市市场监督管理局
313
中祺(上海)企业发展有限公司
91310115MA1K3T176M
邱 晨
中国(上海)自由贸易试验区市场监督管理局
314
上海美善供应链管理有限公司
91310110320784123L
吕 勇
上海市杨浦区市场监督管理局
315
成都中诚诺信科技有限公司
91510107MA68DP59XT
邓 杰
成都市武侯区市场监督管理局
316
成都中诚智盛科技有限公司
91510107MAACF2F097
邓 杰
成都市武侯区市场监督管理局
317
中诚投建工集团有限公司
915100007699642047
郭代军
成都市武侯区市场监督管理局
318
泸州中诚投建设工程有限公司
91510500MA63FTTF92
邓 杰
泸州市市场监督管理局
319
中英国际建工集团(西藏)有限公司
91540091MA6T5WDL3K
邓 杰
拉萨经济技术开发区市场监督管理局
320
成都市弘盛达物业管理有限公司
91510105054901250Q
郭春梅
成都市青羊区市场监督管理局
321
四川中诚盛合实业有限公司
91510107MA68QMA78T
汤立文
成都市武侯区市场监督管理局
322
成都奕澳商贸有限公司
9151010506979235X1
何春仙
成都市青羊区市场监督管理局
323
四川坤盛园林工程有限公司
915101050697922968
何春仙
成都市青羊区市场监督管理局
324
成都谐祥达劳务有限公司
91510107069793344N
何春仙
成都市武侯区市场监督管理局
325
成都鼎泰兴机械设备租赁有限公司
91510105069792261M
何春仙
成都市青羊区市场监督管理局
326
中诚投建工集团雅安轨枕建设有限公司
91511825MAACL1EX2U
丁小英
雅安市天全县市场监督管理局
327
河北中诚投实业有限公司
91130522MA0FGQ666A
张阜文
邢台市临城县市场监督管理局
328
成都市诚川谊和实业有限公司
91510100MA62M3FE8G
邓 杰
成都高新区市场监督管理局
329
阿克苏管廊工程项目管理有限公司
91652900MA78QKFRXN
周 亘
阿克苏地区市场监督管理局
330
山东津阳城市建设投资有限公司
91370125MA3QYQEH0B
徐丰年
济南市济阳区市场监督管理局
331
合肥皖化基础建设工程有限公司
91340102MA2NUCJ5XF
陈 刚
安徽省合肥市瑶海区市场监督管理局
332
中化(山东)健康产业管理有限公司
91370103MA94L7XP5K
孙厚坤
山东省济南市市中区市场监督管理局
333
中柏源(山东)企业管理有限公司
91370214MA94UGRA83
孙 波
山东省青岛市城阳区市场监督管理局
334
中国化学工程总公司第三建设公司江阴管件厂
9132028114225564XL
孙云祥
江苏省江阴市行政审批局
335
贵州华陆科技发展有限公司
91520111MAAJUKAT11
黄 俊
贵州省贵阳市花溪区市场监督管理局
336
贵州华陆实业有限公司
91520111MAAK702X4E
王 硕
贵州省贵阳市花溪区市场监督管理局
337
大亚湾中南实业发展总公司
91441300280999241J
何世强
广东省惠州大亚湾经济技术开发区市场监督管理局
338
中安能投资控股(云南)集团有限公司
91530112MA6PW9CJ1A
王军
云南省官渡区市场监督管理局
339
四川中安能集团有限公司
91510105MA6BEWY753
张焕连
四川省青羊区市场监督管理局
340
中驰临(成都)实业有限公司
91510100MA6AX16M8Q
许一帆
成都高新区市场监督管理局
341
三九实业(海南)有限公司
91460000MA5TT15W7U
刘元发
海南省市场监督管理局
342
四川鑫兴隆能源科技有限公司
91510100MA63CR026L
谭炳辉
四川天府新区市场监督管理局
343
北京中鼎瀚海实业有限公司
91110105MA01XX0Y65
付昊
北京市朝阳区市场监督管理局
344
中闽恒实供应链有限公司
91350103MA3568G03U
杨运明
福州市台江区市场监督管理局
345
中润泽坤科技有限公司
91110229MA01XCXN9X
史彭飞
北京市延庆区市场监督管理局
346
玖叁(山东)进出口贸易有限公司
91370211MA3UUMK00W
韩建黎
青岛市黄岛区市场监督管理局
347
中粮凤巢江苏股份有限公司
348
华粮天成(深圳)进出口有限公司
91440300MA5F5P8L8Y
曹君
深圳市市场监督管理局光明监管局
349
农储粮实业(深圳)集团有限公司
91440300MA5GHB8K8N
童玉芳
深圳市市场监督管理局龙岗监管局
350
中凯达(唐山)贸易有限公司
91130229MA0FK29J8U
付昊
玉田县市场监督管理局
351
凯建(山东)贸易有限公司
91370105MA3U405T0K
沈娟
济南市天桥区市场监督管理局
352
国粮凯达(福建)有限公司
91350100MA34QX18XL
杨运明
福州市市场监督管理局
353
中康(北京)置业有限公司
91110109MA017LNW1Y
张永红
北京市丰台区市场监督管理局
对于冒名国企、虚假挂靠等行为
小新想说:
“国家队”“央字号”
在人民心中有实力、有信誉
好品牌、硬实力来之不易
是14亿中国人民共同拥有的“金字招牌”
诚邀社会各界一同监督、参与打假
如发现冒名、虚假挂靠行为
请及时联系相关主管部门和有关企业
让我们携起手来
一起努力创造健康的市场环境
一起让这块“金字招牌”更加闪亮!
原标题:《请认清这353家假冒“中央企业”的真面目,别上当!》